Constantemente las empresas que fabrican circuitos integrados lanzan nuevos amplificadores para audífonos. De hecho, se trata de un mercado muy grande dada la cantidad de aplicaciones que hacen uso de esos dispositivos tales como teléfonos móviles, MP3, iPADs, Tablets, etc. En este año de 2011, diversos fueron los nuevos productos en esta área. Seleccionamos algunos de ellos, observando que la mayoría está en envoltorios SMD pues se destinan a la industria.
LM4917 - Amplificador Estéreo de 95 mW- National
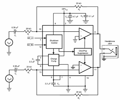
Este circuito integrado de National Semiconductor, que ahora es una empresa del grupo Texas Instruments, contiene dos amplificadores de 95 mW con salida de 16 ohms, operando desde una fuente de sólo 3 V.
Este componente proporciona una salida de sonido de alta calidad, con un mínimo de componentes externos, lo que lo hace ideal para aplicaciones móviles. El circuito integrado LM4917 puede operar con tensiones de 1,4 V a 3,6 V y un THD + N inferior al 0,02%.
Los dos canales poseen controles de shutdown independientes para minimizar el consumo en aplicaciones tanto estéreo como mono. En la figura siguiente tenemos el circuito de aplicación.

El circuito integrado está disponible en la envoltura TSSOP de 16 pines con la pinza mostrada en la figura 2.

MAX97220 - Amplificador de 125 mW x 32 ohms - Maxim.
Este componente consiste en un amplificador con entradas diferenciales para audífonos o unidad de línea. El dispositivo proporciona una señal de 3 Vrms en una carga de 1 k ohms con alimentación de 5 V y para operación con auricular proporciona 125 mW en una carga de 32 ohmios con alimentación de 5 V. La ganancia se fija a través de resistores externos.
El circuito integrado MAX97220 está disponible en envoltorio TFQN de 16 pines y en la figura 3 tenemos un circuito típico de aplicación. El datasheet de 2011 se puede descargar en el sitio web de Maxim (WWW.maxim-ic.com).

LM4911 y LM4911Q - Amplificador Estéreo de 40 mW - National (Texas)
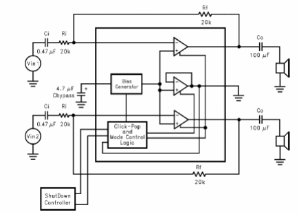
Estos circuitos integrados de National Semiconductor, ahora Texas Instruments consisten en amplificadores estéreo con una potencia de 45 mW por canal en carga de 16 ohms y 25 mW con carga de 32 ohmios, utilizando una fuente de alimentación de 3 V.
Este amplificador se caracteriza por el uso de poco componentes externos y bajo consumo. Los circuitos integrados en cuestión poseen protección contra el calentamiento interno con un mecanismo de shutdown que disminuye el consumo.
La versión Q está optimizada para aplicaciones automotrices. En la figura 4 tenemos el circuito típico de aplicación.

En la figura 5 tenemos la pinza de la envoltura MSOP de 10 pines para este circuito integrado.

TS4890 - Amplificador de 1 W - ST Microelectronics
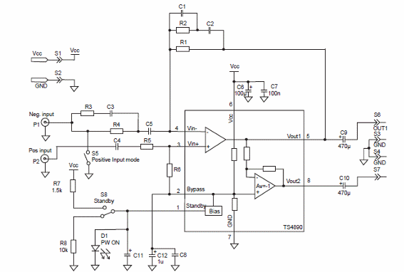
Este amplificador ya es un poco aís antiguo, de 2006, pero aún actual en proyectos, pues sus características son excelentes.
La alimentación se realiza con 5 V y THD de sólo 1% con una carga de 8 ohms. El circuito está diseñado para aplicaciones alimentadas por baterías. En la figura 6 tenemos un circuito típico de aplicación.

La envoltura se da en la figura 7.

La lista de material se da a continuación.




