Evidentemente, los lectores pueden pensar cosas extrañas sobre este título como, por ejemplo, invertir el orden de las palabras a obtener algo como "carrera del huevo electrónico". Aclarando a los lectores informamos que se trata de la tradicional carrera del huevo en la cucharada en una versión electrónica que además de ahorrar huevos a no ensuciar el suelo (pudiendo ser disputada en apartamentos alfombrados) es mucho más emocionante por la indicación audio-visual que proporciona .
Este artículo fue publicado en el libro Experiencias y Juguetes con Electrónica, por el autor en 1979. El proyecto es todavía actual, y algunas observaciones se hacen para que sea montado con facilidad en nuestros días. También se puede pensar en una versión microcontrolada
Para los que no estén familiarizados con la "carrera del huevo" en su versión tradicional podemos explicar fácilmente sus reglas: se trata de una competición en la que los participantes deben en el trayecto previsto correr el máximo, para llegar primero, pero cargando cada uno en una cuchara de huevo.
Evidentemente, será descalificado el que en el trayecto derriba el huevo (figura 1).
Nuestra versión electrónica no usa ni huevo ni cuchara, pero proporciona los mismos resultados prácticos: una prueba de habilidad en la que el participante debe cargar el aparato sin dejar una esfera existente en su parte superior sobre sus bordes. Si esto ocurre, se encender una lámpara en la caja y el participante será descalificado.
Para hacer el juego más emocionante se puede hacer un trayecto con obstáculos para el participante recorrer, quedando mucho más difícil para quien quiere llegar al final sin disparar la alarma.
El aparato es bastante simple de ser montado tanto en lo que se refiere a su parte electrónica como mecánica lo que nos lleva a creer que hasta los menos habilidosos no tendrán dificultades con su ejecución.
Y por supuesto, que además de distraerse con el montaje, el lector podrá aún disfrutar mucho más con los juegos que hará con sus amigos.
EL CIRCUITO
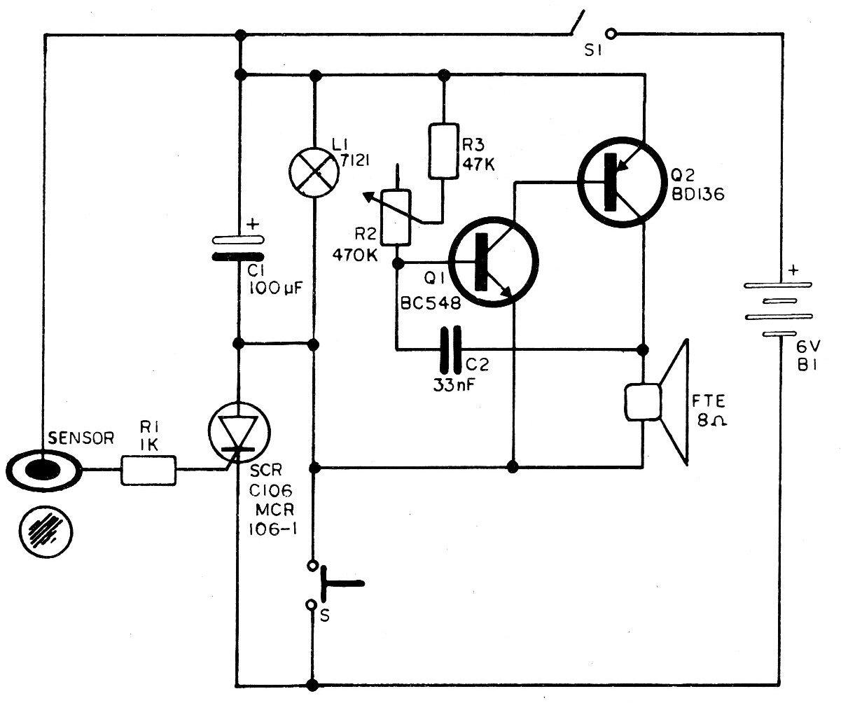
El circuito electrónico de este juguete puede ser analizado con su división en dos partes: un circuito de disparo y un circuito de alarma (figura 2).
El circuito de disparo tiene como base un SCR (diodo controlado de silicio) que funciona de la siguiente manera: en condiciones iniciales, siendo alimentado de modo que haya una tensión positiva de su ánodo en relación al cátodo, el SCR se comporta como un circuito abierto , es decir, como si fuera una llave apagada.
Para que el SCR cambie de estado conduciendo la corriente es necesario que una señal de pequeña intensidad, pero de polaridad positiva sea aplicada en su electrodo denominado "comporta" o "gate".
Cuando esto ocurre, aunque la señal o el estímulo sea un pulso de muy corta duración como el simple toque de un interruptor de presión, el SCR cambia de estado y pasa a conducir intensamente la corriente, permaneciendo por tiempo indefinido mientras hay energía disponible fuente de alimentación. (figura 3).
Para desconectar el SCR tenemos dos alternativas: o desconectamos momentáneamente la fuente de alimentación del circuito, o bien cortocircuitos momentáneamente el ánodo y el cátodo del SCR por medio de un interruptor de presión. En nuestro circuito práctico esta segunda posibilidad es usada para rearmar el aparato.
El SCR es entonces disparado por el toque de la esfera en el lateral de la caja ya que en el centro de la caja donde la esfera corre existe una hoja metálica conectada al polo positivo de las pilas que sirven de alimentación y el lateral está ligado a la compuerta del mismo. La esfera metálica al tocar el lateral, estando apoyada en la placa metálica cierra el circuito disparando entonces el SCR y con ello la alarma a él encendida.
El circuito de alarma es bastante simple proporcionando una buena potencia de audio con lo que será imposible que alguien deje de oírlo. En la figura 4, tenemos el circuito básico de esta alarma cuyo funcionamiento es el siguiente:
Tenemos dos transistores complementarios, siendo uno de pequeña potencia y uno de media potencia, acoplados directamente.
En el colector del segundo transistor se conecta el transductor, un altavoz que sirve como carga para el circuito. La señal de realimentación que mantiene las oscilaciones del circuito se lleva a la base del primer transistor por medio de C2, un capacitor cuyo valor aproximado es de 33 nF.
Este capacitor en conjunto con el trimpot R2 determina la frecuencia del oscilador, es decir, si el sonido emitido será más grave o más agudo.
Como el circuito es muy simple y utiliza pocos componentes no hay dificultad alguna para ponerlo en funcionamiento.
Para tener también una indicación visual del disparo del SCR y por lo tanto del error del competidor, usamos más allá del oscilador una lámpara que se encender cuando el SCR dispara.
Nota: Se puede utilizar un LED de cualquier color en serie con un resistor de 470 ohms, observándose la polaridad.
La alimentación del circuito se realizará por 4 pilas pequeñas proporcionando una tensión de 6 V. Dado que el consumo del aparato es tremendamente bajo cuando no se dispara, es decir, cuando el jugador está usando el aparato, la durabilidad de la pila es enorme.
El consumo sólo aumentará si el altavoz deja la alarma sonando por mucho tiempo, lo que puede evitarse cuando el competidor errar el circuito sea rearmado.
MONTAJE
Tan importante como el circuito electrónico en este juguete es la caja en que el mismo debe ser instalado. Así, dividiremos nuestro montaje en una parte que trata del circuito electrónico y en una parte que trata de la parte mecánica.
PARTE ELECTRÓNICA
Como el circuito electrónico es muy simple y poco crítico su montaje en puente de terminales ofrece los mismos resultados que el montaje en placa de circuito impreso.
La diferencia en la elección de una o de otra versión está en la disponibilidad de recursos que el lector interesado en el proyecto tenga. Los que tienen material para realizar el montaje en placa de circuito impreso pueden obtener una versión estéticamente mejor ya que los componentes estarán todos concentrados en un espacio menor. Los que no tienen recursos para el montaje en placa pueden quedar con la versión en puente cuyo rendimiento es exactamente el mismo.
Las herramientas que el lector necesitará para el montaje son: hierro de soldadura de pequeña potencia (máxima 30 W), soldadura, alicate de corte lateral, alicate de punta y destornilladores.
En la figura 5 tenemos entonces el circuito completo del aparato, siendo observado que en este circuito se representan el anillo y el disco del sensor que serán descritos posteriormente cuando se trata de la parte mecánica del juguete.
La placa de circuito impreso para este montaje se muestra en la figura 6.
La versión en puente de terminales se muestra en la figura 7. Vea el lector que este puente de terminales será fijado posteriormente en la caja usada para el montaje, lo mismo ocurre con la placa de circuito impreso.
Los componentes usados en el juego son comunes y de bajo costo, pero algunos cuidados deben ser tomados con su elección y con su manejo no sólo para evitar la compra de equivalentes que no sirven como también para que los mismos no sean dañados en el momento de uso.
Los siguientes son los principales cuidados que deben tenerse en cuenta en la utilización y elección de los componentes:
a) El SCR es del tipo MCR106 o sus equivalentes a 50 V como el C1O6, lR106, TlC106 (El TIC106 es más común en nuestros días;). Si el lector tiene dificultades para obtener cualquier SCR del tipo 106 a 50 V, también puede utilizar los equivalentes a 200 o incluso 400 V ya que en este circuito no es la tensión que importa, aunque estas clases son un poco más caros. En el montaje del SCR se debe observar su posición, pues si hay inversión de conexión el aparato no funcionará.
b) Q1 puede ser el BC238 o el BC548. Los transistores equivalentes a éstos pueden, sin embargo, ser usados, siendo citados los siguientes que poseen misma envoltura y misma disposición de terminales: BC237, BC239, BC547 y BC549. En la soldadura de este transistor observe su posición y evite el exceso de calor que puede dañarlo.
c) Q2 es un transistor de media potencia BD136, pero son varios los equivalentes que se pueden utilizar. Citamos los siguientes como sustitutos directos por tener la misma disposición de terminales: BD138, BD140. Con disposición diferente de terminales, pero que también funcionan en este circuito sugerimos el TlP32, AC188 y AC128, estos últimos pudiendo ser aprovechados de equipos de chatarra ya que son modelos antiguos.
d) L1 es una lámpara incandescente de 6 V x 50 mA siendo el tipo recomendado el 7121 D de Philips. Otras lámparas, sin embargo, pueden ser usadas siempre que exijan corrientes menores que 100 mA, pues al contrario el consumo de energía hará que el desgaste de las pilas sea más rápido. Observamos que el sistema de alarma visual es optativo lo que quiere decir que si el lector quiere podrá simplemente eliminar esta lámpara.
e) C1 es un capacitor electrolítico cuyo valor no es crítico. En este montaje capacitores de 47 a 220 uF funcionarán perfectamente en la función indicada. Como los tipos más comunes tienen una tensión de aislamiento de 16 V y esta es precisamente la tensión citada para el valor recomendado en la lista de material.
f) El capacitor C2 puede ser poliéster metalizado en cuyo caso su valor puede ser de 22 nF, 27 nF, 33 nF o incluso 47 nF. Con los capacitores de menor valor el sonido tenderá a ser más agudo, mientras que con los mayores tenderá a ser más grave. Recomendamos el valor promedio de 33 nF. También se pueden utilizar capacitores cerámicos de 0,02 o 0,03 uF o incluso 0,05 uF. En la soldadura de este componente no es necesario observar su polaridad pero, evite el exceso de calor que puede fácilmente dañarlo.
g) R1 y R3 son resistores comunes de 1/8, 1/4 o incluso ½ W. El valor de estos componentes es dado por sus anillos de colores. No hay polaridad a ser observada en su soldadura.
h) R2 puede ser un potenciómetro común que servirá para el ajuste de la tonalidad del sonido emitido, en cuyo caso será accesible por la parte externa del aparato, o si el reproductor prefiere puede usar un trimpot que una vez ajustado para producir determinado sonido no necesitará ser tocado.
i) Como transductor final, cualquier altavoz se puede utilizar con una impedancia de 8 ohms. Evidentemente el tamaño de este componente estará limitado por el tamaño de la caja que se utilizará para alojar el aparato.
j) S es el interruptor de presión que sirve para rearmar la alarma. Utilice un interruptor tipo botón de campana instalando en uno de los laterales de la caja.
k) S1 es la llave que enciende y apaga el aparato y puede instalarse en la parte lateral de la caja.
l) La alimentación del aparato viene de 4 pilas pequeñas que se instalan en soporte adecuado. En la fijación del soporte utilice abrazaderas y en la conexión de sus terminales observa su polaridad. Incluso sin la parte mecánica lista el lector teniendo la parte electrónica completa puede probar su funcionamiento de la siguiente manera:
Coloque las pilas en el soporte, inicialmente con el interruptor S apagado, manteniendo también los cables que van al sensor separados.
Conecte el aparato, accionando S 1, y apoye un hilo en el otro del sensor.
La lámpara L1, si se usa debe encenderse inmediatamente, y eventualmente el oscilador debe emitir su sonido característico. Si el sonido no se emite, ajuste el trimpot o el potenciómetro utilizado en R2 hasta que haya emisión de sonido.
Se obtiene la emisión de sonido, apriete el interruptor de presión S para rearmar el aparato, y vuelva a colocar ligeramente un hilo del sensor en el otro. Debe ocurrir el disparo del circuito, ahora con la emisión también de sonido por el oscilador.
Las posibles causas para un funcionamiento anormal son:
La lámpara se enciende al tocar un hilo en el otro pero no hay sonido.
En este caso el problema ciertamente se encuentra en el circuito oscilador Compruebe en primer lugar si el transistor Q2 está conectado correctamente después de pasar a los demás componentes del circuito.
No hay disparo de la lámpara. En este caso debe comprobar el estado del SCR y sus conexiones.
Con el circuito electrónico en funcionamiento, pase la parte mecánica del montaje;
PARTE MECÁNICA
En la figura 8 tenemos nuestra sugerencia para la caja de madera donde será instalado el juego.
En la parte lateral de la caja quedan los controles, es decir, el interruptor de presión S, el interruptor general S1, y si el lector utilizó potenciómetro en el oscilador, el eje de este componente con el botón (botón plástico).
En la parte inferior de la caja hay aberturas para la salida del sonido del altavoz que se monta en su interior.
El puente de terminales o placa de circuito impreso con los componentes se fija mediante uno o dos tornillos en el interior de la caja. Para el caso de la placa de circuito impreso se pueden utilizar separadores, como sugiere la figura 9.
El soporte de pilas es lijado en el interior de la caja por medio de abrazadera, o si el modelo admite, por medio de tornillos.
En la tapa de la caja se instalará el sensor.
La parte central del sensor, donde se conectará el cable que viene del polo positivo del soporte de pilas consiste en un disco de aproximadamente 10 cm de diámetro (o de acuerdo con el tamaño de la caja) de cualquier metal. Si hay posibilidad el lector puede utilizar un disco de hoja de cobre pegado en la tapa.
Otra posibilidad consiste en el recorte con una tijera de metal de un disco de lata. También tenemos una solución más cara, pero mejor que es la grabación en una placa de circuito impreso de 12 x 12 cm del disco como muestra la figura 10.
Para este propósito cubra la superficie del disco con esmalte y bañe por media hora la placa de circuito impreso virgen hasta que la corrosión de la parte no pintada. Después de eso, lave la placa del percloruro usado en el baño, y limpie el esmalte con acetona. Deberá permanecer el área cubre redonda deseada. La placa se puede fijar en la tapa de la caja.
El anillo consiste en una tira de metal (cobre, lata o aluminio) que rodea el disco manteniendo, pero una separación del mismo de unos 3 o 4 mm. En este anillo será conectado el tío que viene del resistor R1.
El anillo deberá fijarse en la caja con cola o bien en su montaje hacer algunas pestañas para la colocación de tornillos.
El punto más importante de esta fase es que tanto el anillo como el disco deben tener sus superficies libres de cualquier suciedad, pues al contrario habrá fallas de contacto. Limpiar con una esponja de acero antes de instalar.
La esfera que será colocada en el disco puede ser de cualquier tipo de metal como, por ejemplo, una esfera de rodamiento de 1 cm de diámetro o poco más.
La esfera debe ser completamente limpia para evitar que la capa de óxido formada en su superficie perjudique el contacto.
CÓMO BRINCAR
La idea del juego como dijimos en la introducción es la misma del tradicional juego de la carrera del huevo en la cuchara.
En el caso el huevo es representado por la esfera metálica y la cuchara consiste en el área delimitada por el anillo en la tapa de la caja.
El jugador debe, por lo tanto, llevar la caja con el aparato conectado teniendo en su tapa, en el área delimitada por el anillo la esfera, sin dejar que esta esfera quede en cualquier momento en el anillo. Si esto ocurre equivale decir que el "huevo cayó" y que, por lo tanto, el jugador está descalificado.
Para hacer interesante el juego establezca un recorrido con obstáculos para los jugadores.
SCR - MCR106, IR106, C106 o TIC106 - Diodo controlado de silicio
Q1 - BC548, BC238 - transistores
Q2 - BD136, BD138, o BD14O - transistores
R1 - 1k ohms x 1/8 W - resistor (marrón, negro, rojo)
R2 - 470 k - potenciómetro o trimpot
R3 - 47k ohms x 1/8 W - resistor (amarillo, violeta, naranja)
C1 - 100 uF x 16 V - capacitor electrolítico
C2 - 33 nF - capacitor de poliéster
L1 - Lámpara incandescente de 6V x 50 mA (ver texto)
FTE - altavoz de 8 ohms
Varios: interruptor simple, interruptor de presión, soporte para
4 pilas, puente de terminales, hilos, soldadura, etc.













