Una preocupación para quien tiene tienda es encender las luces de una vitrina al anochecer y luego borrarla al amanecer, principalmente los domingos y festivos. Lo mismo ocurre para quien desea encender las luces del balcón de una casa en las condiciones indicadas, durante un viaje o una salida prolongada. El aparato que describimos en este artículo lo hace automáticamente, usando como sensor un LDR que "siente" cuando anochece y activa un relé y luego por la luz del amanecer lo desconecta automáticamente.
El circuito puede controlar cargas de hasta 400 vatios, lo que significa una buena cantidad de lámparas comunes o incluso de otro tipo. En la condición de espera, es decir, durante el día, el consumo de corriente del aparato es muy bajo, lo que posibilita un buen ahorro de energía, principalmente teniendo en cuenta el accionamiento correcto del sistema de iluminación.
El circuito puede operar tanto en la red de 110 como 220 V y utiliza componentes comunes.
CARACTERÍSTICAS
Tensión de alimentación: 110 o 220 V c.a.
Potencia máxima de las lámparas 400 W (110 V c.a.)
Consumo en carga: menor de 2 W
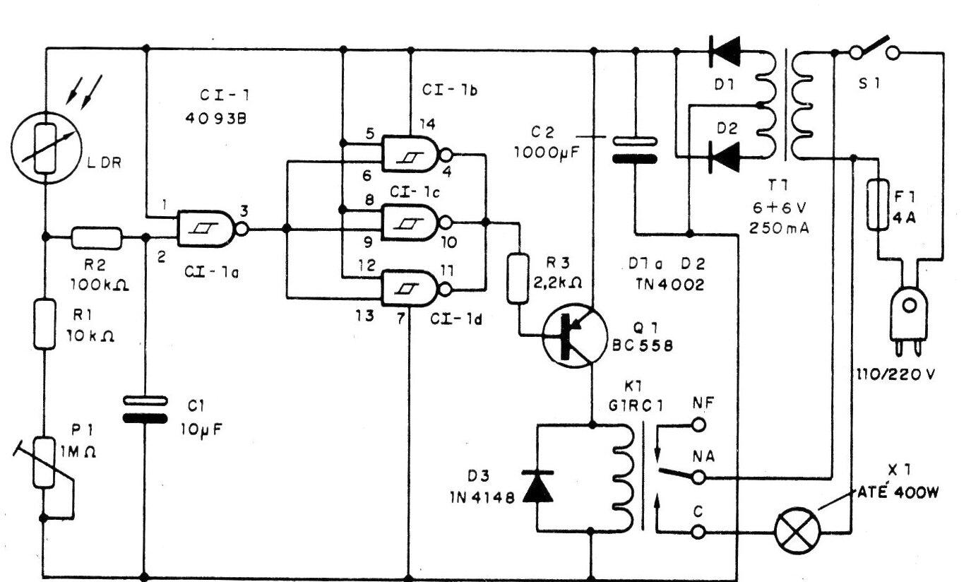
El sensor es un LDR o Foto-resistor de sulfuro de cadmio que presenta una resistencia que depende de la cantidad de luz que incide sobre una superficie sensible.
Este LDR se conecta en serie con un resistor (R1) y un trimpot (P1) que forman un divisor de tensión cuya operación depende de la luz incidente en el LDR.
Con poca luz su resistencia aumenta, y la tensión en el divisor, sobre R2 es menor. Con la luz incidente en el LDR, la tensión en el divisor aumenta.
El divisor de tensión es acoplado vía R2 y un capacitor (C1) a la entrada de una de las 4 puertas del integrado 4093. Esta puerta disparadora está conectada como un simple inversor, ya que la otra entrada va directamente al positivo de la alimentación.
Esto significa que cuando hay luz en el LDR y la tensión en la entrada de la puerta es más alta (nivel alto), en la salida del CI-1a tendremos una tensión prácticamente nula, o nivel bajo.
Por otro lado, cuando no hay luz incidente en el LDR, la tensión en la entrada de CI-1a será más baja (nivel bajo) y en la salida del integrado tendremos una tensión igual a la de la alimentación (nivel alto).
El punto que ocurre la transición de la salida del integrado de alto hacia abajo y viceversa es función de la iluminación en el LDR y puede ser ajustado con buena precisión en el trimpot P1.
La salida de Cl-1a se conecta a las entradas de las otras tres puertas del mismo integrado que se conecta en paralelo como búfer inversores.
De esta forma, cuando en la salida de CI-1a tenemos niveles altos, en las salidas de los búferes tenemos niveles bajos y viceversa.
Estos niveles de tensión sirven para polarizar la base de un transistor PNP del tipo BC558 o equivalente (cualquier PNP de uso general puede ser usado).
Así, en el nivel alto, el transistor permanece en el corte y el relé ligado como carga de colector permanece desenergizado. Cuando el nivel es bajo, el transistor va a la saturación y el relé se energiza activando la carga externa.
Cuando la luz tiene su intensidad reducida en el LDR (puesta del sol), la entrada de CI-1a va al nivel bajo, su salida al nivel alto, y con eso en la salida del buffer tenemos nuevamente una inversión con el nivel bajo que polariza el nivel transistores cerrando los contactos del relé.
La alimentación del circuito se obtiene de una fuente simple sin regulación, que consta de un transformador, dos diodos y un capacitor de filtro.
Muy importante para el buen funcionamiento de este circuito es evitar las actuaciones indebidas. Para evitar la acción de los pulsos de luz de corta duración tales como rayos, reflejos, faros de automóvil, existe un "retardo" que es proporcionado por el capacitor C1.
Este capacitor da una buena inercia para el circuito que no responde a variaciones de luz de corta duración.
La mayor inercia se puede obtener aún con el aumento de este capacitor para hasta 220 uF.
Otro factor importante es la instalación del LDR que debe ser tal que sólo reciba la luz ambiente y nunca la luz de las propias lámparas que él controla lo que podría causar una fuerte retroalimentación con oscilación, o sea, el circuito se transformó en un "parpadea -pisca "realimentado por la luz.
En la figura 1 tenemos el diagrama del aparato.
En la figura 2 tenemos la disposición de los componentes en una placa de circuito impreso con layout previsto para un relé del tipo DIL. Para otros tipos de relé, este diseño debe cambiar.
El cable de conexión al LDR puede ser muy largo para que se posicione para recibir la luz ambiental. Su instalación en un tubo opaco orientado hacia el cielo, facilita la operación correcta del aparato.
Los diodos son de uso general rectificadores como los 1N4148, 1N4002. o equivalentes, según la función.
El transistor BC558 admite equivalentes, y el transformador tiene devanado primario de acuerdo con la red local y secundaria de 6 + 6 V con corriente entre 250 y 500 mA.
El fusible debe ser de acuerdo con las lámparas controladas, así como el grosor del hilo de entrada.
Para el circuito integrado sugerimos la utilización de un zócalo DIL de 14 pines que evitaría el calentamiento del componente en el proceso de soldadura y aún facilitaría su cambio en caso de necesidad.
El conjunto se puede instalar en una caja plástica apropiada.
El trimpot puede ser reemplazado por un potenciómetro del mismo valor e instalado en el panel de la caja. Esto permite un retoque del ajuste de disparo en cualquier momento.
INSTALACIÓN Y USO
La prueba de la bancada es simple, pues basta con ajustar el trimpot P1 para que al pasar la mano delante del LDR sea escuchado el chasque que caracteriza el accionamiento del relé.
En la instalación se deben utilizar hilos debidamente aislados para el LDR, la entrada de alimentación y las lámparas controladas.
Pueden utilizarse lámparas fluorescentes siempre que la potencia esté dentro de los límites de los contactos del relé.
El LDR debe quedar local que reciba la luz ambiente pero no la luz de las lámparas que el aparato controla.
Para utilizar el aparato es sólo mantener la llave S1 conectada que el accionamiento de las lámparas pasará a ser automático.
CI-1 - 4093 - circuito integrado CMOS
Q1 - BC558 - transistores PNP de uso general
D1 y D2 - 1N4002 o equivalentes - diodos rectificadores
D3 - 1N4148 o 1N4002 - diodo de uso general
LDR - FR-27 o equivalente - cualquier LDR
F1 - fusible de 2 a 5 A - según las lámparas
S1 - interruptor simple
T1 - transformador con primario según la red local y secundaria de 6 + 6 V x 250 mA
P1 - 1 M ohms - trimpot
Resistores: 1/8 W
R1 - 10 k ohms
R2 - 100 k ohms
R3 - 2,2 k ohms
Capacitores: electrolíticos
C1 - 10 uF x 12 V
C2- 1000 uF x 12 V
K1 - Relé de 6 V x 100 mA
Varios:
Placa de circuito impreso, caja para montaje, socket para el Integrado, cable de alimentación, soporte para el fusible, hilos gruesos para lámpara controlada, hilos, soldadura, etc.





