El circuito presentado funciona como una especie de generador de envoltura, generando notas diferentes en secuencia, las cuales pueden ser combinadas en trimpots. El circuito tiene una salida externa y un altavoz interno y es alimentado por una tensión de 6 o 9 V.
Describimos un circuito secuencial que alimenta dos osciladores de audio, generando tonos diferentes para sistemas de efecto, llamadas y otras aplicaciones similares.
El circuito utiliza componentes comunes, excepto por el unijuntura que es un componente que ya está cayendo en desuso.
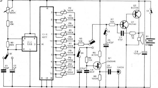
El circuito tiene varios controles:
P1 - controla la velocidad del efecto
S1 - selecciona las pistas de velocidad
P2 a P11 - seleccionan la forma de la envoltura de la señal
S2 - selecciona el tipo de oscilador
S3 - selecciona la amortiguación del primer oscilador
S4 - selecciona la amortiguación del segundo oscilador
S5 - enciende y apaga el circuito
Como funciona
La cadencia o la envoltura de la señal generada son producidas por un 555 astable cuya frecuencia se ajusta en P1.
Este 555 puede operar con dos valores de capacitores seleccionados por la llave S1.
El valor menor genera una señal de frecuencia alta que controla simplemente la envoltura de la señal generada, actuando sobre el timbre.
El segundo, de valor alto, da una cadencia al sonido producido, para obtener el efecto de sirena o caja de música, generando 10 tonos diferentes, como muestra la figura 1.

En la figura 2 se muestra cómo el tiempo del ciclo total de la señal afecta la señal que se generará.

La cadencia es generada por un contador con el 4017 que tiene en sus salidas 10 trimpots.
La finalidad de estos trimpots es determinar el tiempo de accionamiento del oscilador seleccionado en la salida.
Se utilizan dos osciladores, siendo uno con un transistor unijuntura pudiendo su señal ser aplicada a un circuito externo.
El otro utiliza dos transistores y tiene un sistema integrador que afecta directamente la forma de onda producida.
En fin, con los ajustes, se pueden obtener efectos interesantes de sonido.
Montaje
En la figura 3 tenemos el diagrama completo del generador.

Como se trata de montaje experimental, sugerimos su montaje en una matriz de contactos con la disposición de componentes mostrada en la figura 4.

En el montaje, observe las posiciones de los circuitos integrados y de los transistores.
Para los trimpots sugerimos soldar pedazos de hilo rígido para que puedan ser encajados en la matriz se no fueran tipos compatibles, si el lector utiliza los tipos antiguos.
Para los modernos, el encaje puede ser directo, pero eventualmente puede ser necesario usar una matriz más grande.
El uso es simple: basta con actuar sobre los controles y crear los sonidos deseados.
CI-1 - 555 - circuito integrado
CI-2 - 4093 - circuito integrado
Q1 - 2N2646 - transistores unijuntura
Q2 - BC548 - transistores NPN de uso general
Q3 - BC558 - transistores PNP de uso general
B1 - 6 o 9 V - pilas o batería
S1, S2 - llaves de 1 polo x 2 posiciones
S3, S4, S5 - Interruptores sencillos
P1 – 220 k o 470 k – potenciómetros
P2 a P11 - 100 k ohms - trimpots
C1, C4, C6 - 10 nF - cerámico o poliéster
C2, C3, C5 - 1 uF - electrolítico
C7 - 47 nF - cerámico o poliéster
C8 - 100 uF - electrolítico
R1, R3, R4, R7 - 10 k ohms x 1/8 W - resistores - marrón, negro, naranja
R2, - 22 k ohms x 1/8 W - resistor - rojo, rojo, naranja
R5 - 470 ohms x 1/8 W - resistor - amarillo, violeta, marrón
R6 - 100 ohms x 1/8 W - resistor - marrón, negro, marrón
R8 - 1k ohms x 1/8 W-resistor - marrón, negro, rojo
FTE - 4 ó 8 ohms - Altavoz pequeño
Varios:
Matriz de contacto, soporte de pilas o conector de batería, hilos, soldadura, etc.



