Los intervalos de tiempo de hasta 3 horas se pueden lograr con el circuito que presentamos. Este temporizador tiene un indicador paso a paso de la temporización y al final del tiempo programado acciona un aviso sonoro y, si el lector desea un relé para carga externa de potencia. Los cambios en los valores de los componentes pueden modificar el comportamiento del circuito, principalmente el tiempo máximo.
Los temporizadores con la capacidad de controlar (encendido o apagado), cargas de potencia, son equipos de gran utilidad y se aplica en cualquier parte.
En el hogar, se pueden utilizar para encender o apagar un televisor o un electrodoméstico de forma automática después de un tiempo programado.
En un establecimiento comercial, se puede utilizar para apagar las luces de una vitrina después de algún tiempo, cuando no hay nadie más para observarla.
En la industria, se puede utilizar en el control de baños químicos, invernaderos, sistemas de ventilación, y otros.
Nuestro proyecto tiene una temporización máxima de una hora, pero el aumento del valor de C1 puede prolongar bien este intervalo. Sólo debemos tener cuidado para elegir capacitores que no tengan fugas, ya que esto puede afectar el funcionamiento del aparato.
El aviso del final de temporización se realiza con un tono intermitente de un bocadillo, pero dependiendo de la aplicación podemos fácilmente adaptar una etapa de potencia que excite un altavoz.
CARACTERÍSTICAS
Tensión de alimentación: 6 o 12 V (según el relé)
Corriente en reposo: 2 mA (tip.)
Temporización máxima: 3 horas (se puede cambiar)
Número de pasos para la indicación: 10
COMO FUNCIONA
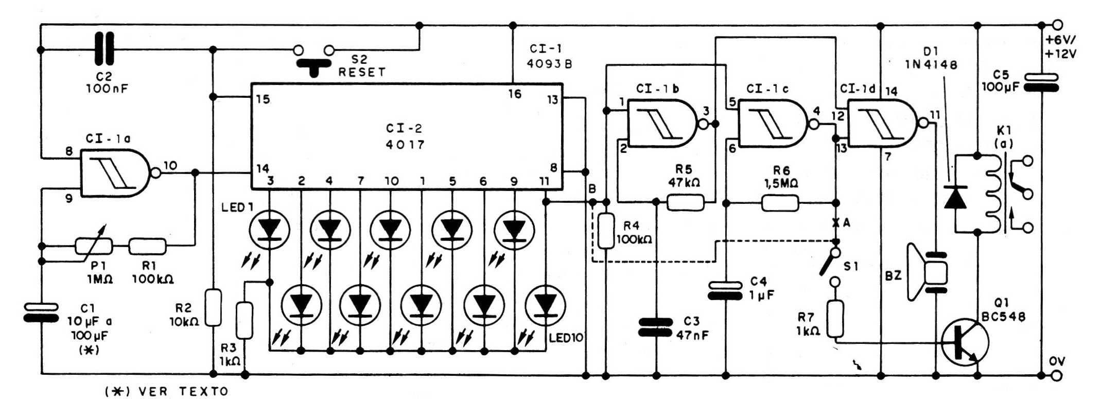
Comenzamos por el bloque de temporización que tiene como base una puerta NAND del tipo 40938 ligada como astable y cuya frecuencia es determinada por el ajuste de P1 y por el valor de C1
Como tenemos un paso divisor siguiendo esta, el tiempo ajustado en P1 debe corresponder a 1/10 del tiempo total que deseamos. Así, si queremos una temporización de 100 minutos, este oscilador debe ser ajustado para producir un pulso cada 10 minutos.
El valor máximo de la temporización depende mucho de las fugas de C1 que normalmente se vuelven peligrosas por encima de 1 000 uF. Sin embargo, si el lector tiene un capacitor de buena calidad y desea experimentar ...
Los pulsos generados por el 4093 (Cl-1a) se envían a un contador de decodificador 1 de 10 del tipo 4017.
El capacitor C2 y el resistor R2 garantizan en este circuito que, cuando la alimentación es establecida, el contador será restablecido y el conteo empieza desde cero.
S2 colocado en paralelo con C2 permite el reajuste manual del contador en cualquier momento de la temporización.
Inicialmente el primer LED estará encendido, lo que significa que la primera salida está activada. A cada pulso de Cl-1 a, tenemos un cambio de estado de Cl-2. Con ello, se apaga el LED, y enciende lo siguiente indicando la activación de la salida correspondiente.
Cuando el último LED se enciende, además, tendremos un pulso que sirve de control para los pasos de indicación y disparo que viene a continuación.
La etapa de indicación sonora se monta alrededor de las tres puertas restantes del 4093. Dos de ellas funcionan como osciladores disparados, uno de muy baja frecuencia y otro de audio.
Las frecuencias de estos osciladores se determinan por C3, C4, R5 y R6.
Uno de ellos determina el tono de audio producido y el otro su parpadeo.
Las señales de estos dos osciladores se combinan en la última puerta del 4093 de donde tenemos la señal para el transductor.
El transductor es un "bocadillo" pasivo piezoeléctrico, pero una etapa de potencia puede emplearse si el lector desea un mayor nivel de sonido para la señal de advertencia. Una etapa se muestra en la figura 1, recordando que su consumo de corriente es relativamente alto, lo que ya requiere fuente o batería para alimentación del circuito.

Tenemos finalmente el bloque de accionamiento del relé que tiene como base el transistor Q1.
Para este accionamiento existen dos posibilidades que deben ser elegidas de acuerdo con la aplicación que el lector tenga, para el aparato.
La primera posibilidad consiste en la conexión de S1 vía punto A a la salida (pin 4) de CI-2c. En esta configuración el relé se abre y se cierra rápidamente a intervalos regulares acompañando los bips sonoros.
Podemos utilizar esta configuración para controlar un aviso luminoso como, por ejemplo, una lámpara colocada en un lugar distante o incluso un timbre.
La segunda posibilidad es dada por la interrupción de la conexión en A y conexión según líneas discontinuas en el diagrama de S1 directamente al pin 11 del Cl-1.
En esta configuración, al terminar la temporización el relé cierra sus contactos y así permanece por el intervalo correspondiente a un ciclo oscilador formado por el CI-1a, o sea, 1/10 del tiempo total programado en P1.
Es claro que existe la posibilidad de usar dos relés, un accionado de modo intermitente y otro con comportamiento explicado ahora.
La alimentación del circuito se puede realizar con tensiones de 6 o 12 voltios, según el relé elegido.
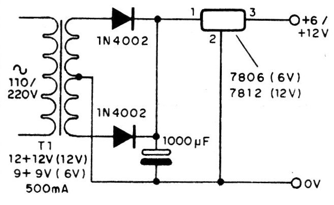
En la figura 2 damos una sugerencia de fuente de alimentación.
En esta fuente, tenemos un sistema de disparo con traba, para apagar un circuito en el intervalo programado.
El relé que debe ser cambiado tiene dos contactos reversibles siendo uno de ellos, para frenar el circuito.
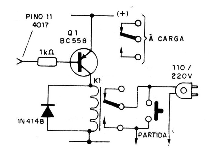
En el caso de que se produzca un cambio en el transistor Q1 por un PNP y cambiar el modo de accionamiento del relé, (figura 3).
MONTAJE
Inicialmente mostramos al lector el diagrama completo del temporizador mostrado en la figura 4.
El artículo es de 1992 Los relé indicados ya no existen. Se utilizarán equivalentes de 6 o 12 V basados ??en DIL.
La placa de circuito impreso para este temporizador se muestra en la fig. 5.
Para los circuitos integrados sugerimos la utilización de zócalos, el mismo ocurriendo para el relé si se usa del tipo MC.
Los resistores son de 1/8 W y los capacitores electrolíticos para 12 V o más.
Los demás capacitores pueden ser cerámicos, así como, poliéster.
P1 es un potenciómetro lineal y BZ un transductor piezoeléctrico común.
S1 es un interruptor simple y S2 un interruptor de presión tipo "botón de timbre".
Q1 admite equivalente y D1 también. El relé puede ser de 6 o 12 V de 6 A, pero para aplicaciones en apagado automático debemos utilizar relés de dos contactos reversibles, como se explica en el texto.
Los LED son todos rojos, excepto el último que puede ser diferente: amarillo o verde, indicando el final de la temporización.
Todo el conjunto puede ser instalado en una caja plástica conforme sugiere la figura 6.
El tipo de conexión externa al relé depende de la aplicación, pudiendo ser un conjunto de terminales con tornillos o una simple toma de fuerza.
PRUEBA Y USO
Coloque P1 en la posición de menor tiempo. A efectos de prueba, podemos conectar en lugar del valor final de C1 un capacitor menor, por ejemplo 1 uF, que facilita la observación de todas las etapas de funcionamiento.
Así, conectando la unidad debe encender el primer LED, y luego los LED se encienden en sucesión. Compruebe que todos se encienden si algunos de ellos no se encienden comprueba el nivel lógico en la salida del circuito integrado.
Cuando el último LED encender el oscilador debe entrar en acción con la emisión del sonido. Si S1 está cerrada tendremos el accionamiento del relé que puede ser percibido por los chasquidos.
Comprobado el funcionamiento podemos colocar el capacitor de valor de acuerdo con la temporización deseada:
10 uF - hasta 15 minutos
47 uF - hasta 1 hora y 15 minutos
100 uF - hasta 2 horas y media o poco más
Los valores por encima de 100 uF deben ser experimentados, principalmente en relación a los efectos de eventuales fugas en la temporización final.
Una vez comprobado el funcionamiento es sólo conectar el aparato. Una escala de tiempo puede ser obtenida en base a relojes o cronómetros comunes. l
En la figura 7 damos el modo de conectar una carga externa para accionar al final de la temporización.
Observe que en la conexión de la carga la modalidad de operación del relé según lo explicado en este mismo artículo.
CI-1 - 4093B - circuito integrado CMOS
CI-2 - 4017 - circuito integrado CMOS
LED1 a LED9 - LED rojos comunes
LED 10 - LED verde o amarillo común
D1 - 1N4148 - diodo de silicio
Q1 - BC548 o equivalente -transistor NPN de uso general
BZ - Transductor piezoeléctrico
K1 - relé de 6 o 12 V
S1 - Interruptor simple
S2 -Interruptor de presión
P1 - 1 M ohms - potenciómetro lineal
Resistores: (1/8 W. 5%)
R1 - 100 k ohms - resistor (marrón, negro, amarillo)
R2 - 10 k ohms - resistor (marrón, negro, naranja)
R3 - 1 k ohms - resistor (marrón, negro, rojo)
R4 - 100 k ohms - resistor (marrón, negro, amarillo)
R5 - 47 k ohms resistor (amarillo, violeta, naranja)
R6 - 1,5 M ohms - resistor (marrón, verde, verde)
R7 - 1 k ohms - resistor (marrón, negro, rojo)
Capacitores:
C1 - 10 a 100 uF - capacitor electrolítico para 12 V - ver texto
C2 - 100 nF - capacitor de cerámica o poliéster
C3 - 47 nF - capacitor de cerámica o poliéster
C4 - 1 uF x 12 V - capacitor electrolítico
C5 - 100 uF x 12 V - capacitor electrolítico
Varios: placa de circuito impreso, zócalo DIL para los integrados, fuente de alimentación, botón para el potenciómetro, caja para montaje, soporte para los LED, hilos, soldadura, etc.









