En aplicaciones críticas como fuentes de alimentación distribuidas, offline, regulación, telecomunicaciones y otras aplicaciones, los controladores PWM boost son de vital importancia en un proyecto. La Maxim tiene dos reguladores para estas aplicaciones con características de baja corriente en modo shutdown y EMI reducida deben ser analizados al realizar un proyecto.
En este artículo nos centramos en dos nuevos componentes de la Maxim, proporcionados por la Mouser Electronics y que son de gran importancia para proyectos que requieren conversores boost con características especiales.
Charlamos sobre el MAX17290 y MAX17292 de Maxim que tienen una corriente de shutdown de apenas 4 uA y pueden operan con tensiones de 2.5 a 36 V en frecuencia 2,5 MHz.
La gama de tensiones de entrada de estos circuitos integrados va desde 4,5 hasta 35 V y la protección contra transitorios de tensión es de 45 V.
Las diferentes versiones de estos componentes ofrecen funciones adicionales tales como salida de sincronización para operación de180 grados fuera de fase, supresor de picos con entrada independiente (OVP) y clavija de entrada para habilitar los ajustes de tensión de referencia.
Los nuevos componentes están disponibles en envolturas PIN TQFN de 12 pinos y miden 3 mm de 3 x 3 mm y también en envolturas de 10 pinos uMAX.
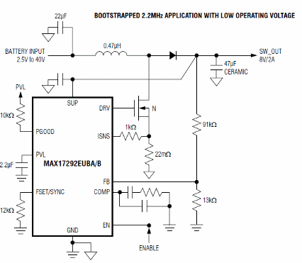
En la figura 1 es un circuito de aplicación típico sugerido por Maxim.

Los aspectos más destacados para este componente son:
-Todos los capacitores usados pueden ser de cerámica.
-El rango de frecuencia de 100 kHz a 1 MHz para MAX17290 y 1 MHz a 2,5 MHz para MAX17292 con sincronización externa.
-La eficiencia es superior al 90% reduciendo la disipación de calor
-Reducción de la EMI - por el control de espectro extendido
La corriente en funcionamiento normal es 0,75 mA (tip) y shutdown de 4 uA (punta).
En los gráficos de la figura 2 tenemos algunas características importantes de estos componentes de la propia hoja de datos de máxima.

Las conexiones se muestran en la figura 3.

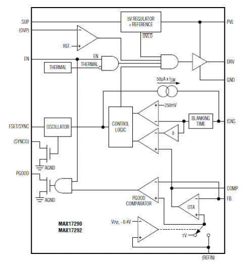
Por último, en la figura 4 tenemos el diagrama funcional de estos componentes.

Descripciones detalladas de los componentes pueden consultarse en:
http://www.Mouser.com/DS/2/256/MAX17290-MAX17292-1079790.pdf
En la hoja de datos dan información sobre el cálculo de los componentes según la aplicación y, además, sugerencias para proyectos.
Para obtener de Mouser Electronics, visite el enlace:
http://www.Mouser.com/search/Refine.aspx?keyword=MAX17290
En esta página el lector encontrará también un kit de desarrollo y evaluación de estos componentes.



