No todos saben trabajar con transistores de efecto de campo. En realidad, muchos ni siquiera se atreven, por desconocer completamente este componente.
Las características de altísima resistencia de entrada, linealidad de operación y alta velocidad hacen del transistor de efecto de campo (FET) un elemento insustituible en ciertas aplicaciones.
Sin embargo, literatura completa sobre este componente, e incluso datos que permitan el uso de diagramas listos, o de componentes conocidos, impiden el trabajo de muchos profesionales.
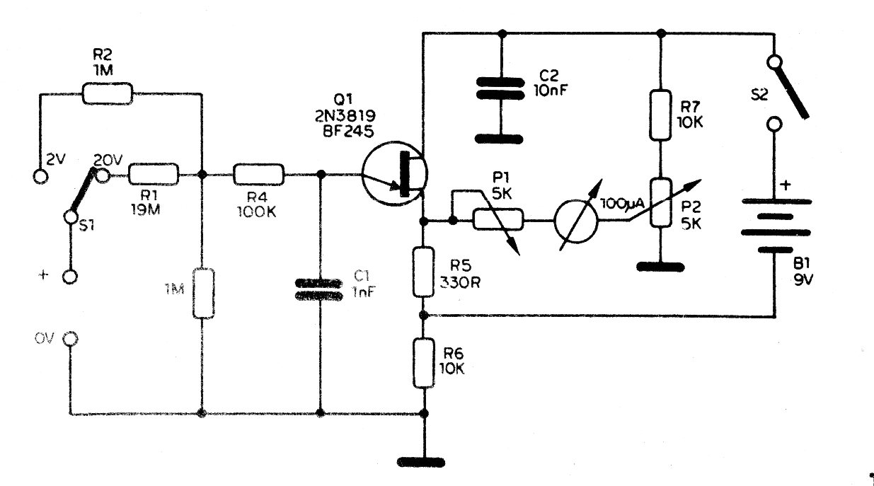
VOLTIMETRO
El voltímetro electrónico, con altísima resistencia de entrada, de la figura 1 se alimenta con una sola batería de 9 V y tiene fondo de escala de 2 y de 20 V.
Este instrumento puede servir de base para la elaboración de un instrumento más completo y más complejo.
Los resistores son de 1/8 W y los capacitores son de poliéster o cerámica.
PRE-AMPLIFICADOR PARA ANTENA
El circuito de la figura 2 es un preamplificador para la antena y se intercalará entre la antena y un receptor que opere en el rango de 150 kHz y 30 MHz.

El preamplificador debe quedar lo más cerca posible de la antena.
Para el caso de utilizar una antena externa, damos una fuente de 20 V (figura 3), cuyo conductor de corriente (polo negativo) también sirve para transmitir la señal.

Esto se realiza por la separación DC / RF que se logra con un choque de RF y un capacitor de valor apropiado.
Los resistores para este diseño son todos de 1/8 o ¼ W y los capacitores deben ser cerámicos.
El equivalente al transistor de efecto de campo utilizado es el BF245 y el 2N4917 es el 2N2218 o BF494.
Las entradas y salidas de señales, si se realiza por conductores largos, necesitan cables blindados.




