Necesitando un regulador de voltaje de entrada de 4,5 a 36 V y salida ajustable a partir de 0,6 V con una corriente máxima de carga de 1 A una buena sugerencia para su proyecto es el ADP2441, disponible en Mouser Electronics.
El datasheet completo de este regulador está disponible en: http://es.mouser.com/ds/2/609/ADP2441-878896.pdf (en inglés) con toda la información necesaria para un proyecto y que resumimos en este artículo.
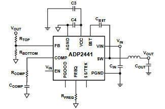
En la figura 1 tenemos la configuración típica de circuito para este regulador cuya eficiencia alcanza el 94%.

Las aplicaciones sugeridas son puntos de carga, sistemas de distribución de energía, fuentes para controles industriales y conversión de tensión para líneas de 24 V, 12 V, 5 V y 3,3 V.
El ADP2441 opera en modo de frecuencia constante, modo de control de corriente sincronizado, y regulador step-down dc-dc capaz de alimentar cargas con corrientes de hasta 1 A.
La tensión de salida puede ajustarse entre 0,9 V y 0,9 x Vin. La eficiencia se obtiene gracias a un MOSFET de canal N de muy baja resistencia de conducción.
La frecuencia de conmutación se puede ajustar entre 100 kHz y 1 MHz a través de una resistencia externa.
Para obtener mayor eficiencia en condiciones de pequeña carga el regulador opera con la reducción de pulsos.
El ADP2441 se suministra en envoltorio LFCSP de 3 x 3 mm con 12 terminales, como se muestra en la figura 2.

En el datasheet tenemos recomendaciones sobre el uso del componente además de las funciones de todos los pines. También se proporcionan las curvas de rendimiento.
Los siguientes son los procedimientos para calcular los componentes en las aplicaciones sugeridas.
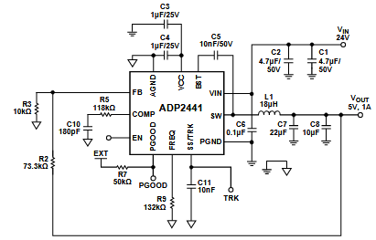
La figura 3 muestra un circuito típico de aplicación para una entrada de 24 V y una salida de 5 V, operando en la frecuencia de 700 kHz.

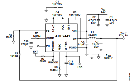
Otro circuito con una entrada de 24 V y salida de 12 V operando a 600 kHz se muestra en la figura 4. En él también tenemos los valores de los componentes y más informaciones se pueden obtener en el datasheet en el enlace en este artículo.

Varios otros circuitos se pueden encontrar en la documentación de Analog así como recomendaciones para el diseño de la placa.



