Los proyectos de automatización, mecatrónica, IoT requieren una etapa de interfaz de potencia con cargas como motores, solenoides, etc. Para este propósito, el proyectista debe contar con circuitos que involucra el uso de IGBTs, MOSFETs de potencia o incluso transistores bipolares y, evidentemente, un circuito integrado apropiado que trabaje con las señales de las fuentes digitales utilizadas.
Estas fuentes, normalmente microcontroladores, generan las señales PWM de control, parada, inversión y todo lo que se necesita para el control final del motor u otra carga.
El circuito integrado UCC21225A consiste justamente en un gate-driver que puede suministrar 4 A de corriente de pico o drenar 4 A de corriente de pico en un envoltorio de sólo 5 mm x 5 mm.
Este circuito integrado puede excitar MOSFETs, IGBTs, MOSFETs SIC con frecuencias hasta 5 MHz. En la figura 1 tenemos el diagrama de bloques funcionales de este circuito integrado.

El lado de entrada del circuito está aislado de las etapas de salida por una barrera de aislamiento de 2,5 kVrms, presentando una inmunidad a transitorios de 100 V / ns (CMTI).
El controlador se puede configurar como dos controladores de lado bajo (low-side), dos controladores de lado alto (high-side) o como un controlador de media puente (half-bridge) con tiempo muerto (DT) programable.
Un pino de deshabilitación desconecta ambas salidas simultáneamente cuando se lleva al nivel alto y permite la operación normal cuando se deja abierto o aterrizado.
El dispositivo puede aceptar tensiones de alimentación (Vdd) hasta 25 V y el rango de tensiones de entrada de 3 V a 18 V lo hace compatible con la interfaz de los controladores digitales y analógicos.
Una protección contra subtensión (ULVO) está disponible en los pines de alimentación.
Otras características importantes:
- Envoltorio LGA-13
- Entradas compatibles TTL y CMOS
- Rechaza impulsos de entrada y ruido con una duración inferior a 5 ns
Puede obtenerse más información en el datasheet en: http://www.ti.com/lit/ds/symlink/ucc21225a.pdf
En la figura 2 tenemos el envoltorio de este componente (ver funciones de los pinos en el datasheet).

Un diagrama de bloques funcionales se muestra en la figura 3.

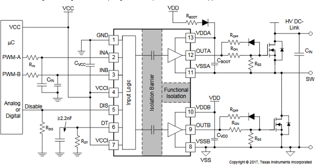
En la figura 4 tenemos un diagrama de aplicación. Se trata de un controlador de media puente para MNOSFETs de potencia controlado por un microcontrolador.

Esta topología se puede utilizar en aplicaciones como controladores de motor sincronizado-buck, sincronizado-impulso, medio puente o puente completo y aplicaciones con motores trifásicos.
Este circuito opera con Vcc de 5 V, Vdd de 12 V y una frecuencia de conmutación de 200 kHz. La amplitud de la señal de entrada es de 3,3 V lo que está de acuerdo con los microcontroladores comunes.
En el datasheet de Texas Instruments el lector encontrará todos los procedimientos para calcular los componentes utilizados de acuerdo con las exigencias del proyecto.
Y, además de ese circuito básico, varias configuraciones adicionales se pueden encontrar en el amplio documento de 47 páginas.



