Este circuito es mucho más complejo que los demás suministrados en la colección de efectos en esto sitio. Se trata de un oscilador básico con un integrado, modulado por un segundo integrado y con la amplificación hecha por un tercer integrado, lo que garantiza una buena potencia de audio.
El número relativamente alto de componentes de esta gallina requiere que su montaje sea hecho en placa de circuito impreso, principalmente por la presencia de tres integrados.
Los ajustes encontrados son sólo dos: el del trimpot, que fija el comportamiento del circuito de modo que imite el cacarear del pollo y el de P2, que es el control de volumen.
COMO FUNCIONA
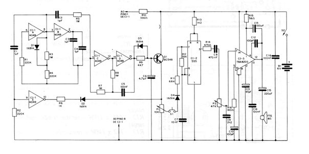
Lo que tenemos son tres circuitos integrados de naturalezas muy diferentes.
El primero es un integrado C-MOS que consiste en 6 inversores, es decir, un Hex-inverter que se conecta como un oscilador de baja frecuencia, el cual determinará el intervalo y la duración de los cacareos.
En este oscilador encontramos capacitores de alto valor que, sin embargo, no pueden ser electrolíticos, caso de C3 y C4. Es por este motivo que para obtener 2 uF están conectados en paralelo dos capacitores de poliéster de 1 uF.
La señal de baja frecuencia de este oscilador se lleva a un transistor que sirve como "controlador" para la modulación del segundo integrado.
Este segundo integrado es un temporizador 555 que funciona como un multivibrador astable, determinando el timbre de las cacareadas del pollo. Este timbre está directamente conectado al valor de R11, R12 y C7.
Si el lector no tiene gusto de los efectos obtenidos en su montaje específico, lo que puede suceder en vista de las tolerancias de los componentes comerciales, debe comenzar las modificaciones de valores por estos componentes.
Las señales de audio, obtenidas en la salida de este integrado, son llevadas al tercer integrado que es un amplificador completo.
El TBA820S puede suministrar, en un altavoz de 4 ohmios, una potencia de hasta 2 W, lo que significa bastante ruido en términos galináceos
Nota. El artículo es de 1983. Las versiones más modernas se pueden elaborar con el LM386 o el TDA7052 en el paso de audio.
La alimentación del circuito se realiza con una tensión de 6 V, que puede provenir de una fuente o de pilas comunes.
MONTAJE
El circuito completo de la gallina se muestra en la figura 1.

El montaje en placa de circuito impreso se muestra en la figura 2.

Los siguientes son los principales cuidados que el lector debe tomar en el montaje:
A) Al soldar todos los integrados, observe su posición y sea rápido. Precaución con los esparramientos de soldadura que puedan cortocircuitar los terminales. Utilice soporte si está inseguro.
B) Vea bien la posición del transistor al hacer su soldadura.
C) Los diodos son también componentes polarizados. La polaridad se da por la banda en la envoltura. Es rápido en su soldadura.
D) Cuando soldar los capacitores electrolíticos observe su polaridad. Para los demás, tenga cuidado sólo con el exceso de calor.
E) Los resistores tienen los valores dados por las bandas de colores. Compruebe la lista de materiales si tiene alguna pregunta.
F) El trimpot se monta en la propia placa ensanchando los hilos para este propósito.
G) Conecte los componentes externos
PRUEBA Y USO
Coloque las pillas en el soporte, observando su polaridad y accionar S2.
Abra el volumen en P2. Después, al mismo tiempo que ajusta P1, apriete S1 hasta obtener el sonido correspondiente a un pollo.
CI-1 - 4049 - Hex-inverter
CI-2 - 555 - temporizador
CI-3 - TBA820S - amplificador
QI - BC548 o equivalente - transistores
D1, D2, D3, D4 -1N914 o IN4148 - diodos de silicio
C1, C2, C3, C4 - 1 uF ~ poliéster
C5, C14, C6 ~ 100 nF - cerámicos
C6 - 4,7 uF x 6 V - electrolítico
C7 - 10 nF - cerámico
C8 - 470 nF - cerámico o poliéster
C9 - 2,2 nF ~ cerámico
C10, CII - 100 uF x 6 V- electrolíticos
C12 - 100 pF - cerámico
CI3 - 47 uF x 6 V - electrolítico
C15 - 220 uF x 6 V- electrolítico
R1, R2, R4 - 220 k x 1/8 W - resistores (rojo, rojo, amarillo)
R3, R5, R7, R8 - 1 M x 1/8 W - resistores (marrón, negro, verde)
R6 - 1 k x 1/8 W - resistor (marrón, negro, rojo)
R9 - 4,7 k x 1/8 W - resistencia (amarillo, violeta, rojo)
R10 - 330 R x 1/8 W - resistor (naranja, naranja, marrón)
R11 - 68 k x 1/8 W - resistencia (azul, gris, naranja)
R12 - 56 k x 1/8 W - resistor (verde, azul, naranja)
R13 - 1k2 x 1/8 W - resistor (marrón, rojo, rojo)
R14 - 470 R x 1/8 W - resistencia (amarillo, violeta, marrón)
R15 - 56 R x 1/8 W - resistor (verde, azul, negro)
R16 - 180 R x 1/8 W - resistor (marrón, gris, marrón)
P1 - 10 k - trimpot
P2 - 47 k - potenciómetro (volumen)
S1 - interruptor de presión
S2 - interruptor simple
FTE - altavoz de 8 ohms
BI - 6 V - 4 pilas pequeñas o medianas
Varios: placa de circuito impreso, soporte de pilas, hilos, soldadura, etc.



