Por el simple toque de los dedos en un sensor usted puede encender o apagar electrodomésticos tales como un ventilador, su televisor, aparatos de sonido, y muchos otros, utilizando este sensible circuito de control, Con programaciones para funcionar de modo biestable, en el que se conecta en un tacto y se apaga en otro, o aún temporizado, en el que basta un toque para el aparato accionar por tiempo determinado y luego apagar, usted tendrá en las manos un verdadero robot de control, que puede significar mucho menos trabajo y más comodidad en su hogar.
Este circuito, dotado de dos relés y dos sistemas de accionamiento biestable y monoestable, podría ser controlado a partir de diversas fuentes de señales tales como sensores ópticos, térmicos, sónicos y muchos otros.
Continuando con la exploración de las posibilidades de ese Módulo de Control, presentamos una interesante utilidad doméstica que puede traer mucho confort en el accionamiento por toque de electrodomésticos.
Como se dice en la introducción, bastará un toque en el elemento sensor, que puede ser una simple plancha de metal o la punta de un hilo (no hay ningún peligro de choque) para que uno o dos electrodomésticos puedan ser conectados o apagados.
Tenemos dos modos de control: podemos conectar en un primer toque y luego apagar en el segundo, repitiendo el ciclo indefinidamente, o bien conectar por tiempo programado entre algunos segundos y algunos minutos a un simple toque, ya que transcurrido el intervalo programado el aparato se apaga automáticamente.
El ciclo se puede repetir indefinidamente.
El aparato consume muy poca energía, y puede controlar cargas de hasta 2 amperios, lo que significa que los electrodomésticos comunes tales como televisores, aparatos de sonido, ventiladores y lámparas pueden ser controlados sin problemas.
Las características de este aparato son:
- Tensión de alimentación: 110 V / 220 V CA
- Tiempo de funcionamiento máximo monoestable: 5 minutos (ampliable a 30 minutos)
- Corriente máxima de carga: 2A
- Número de componentes utilizados: 3
- Ajustes de tiempo: 2
- Canales de control: 2
EL CIRCUITO
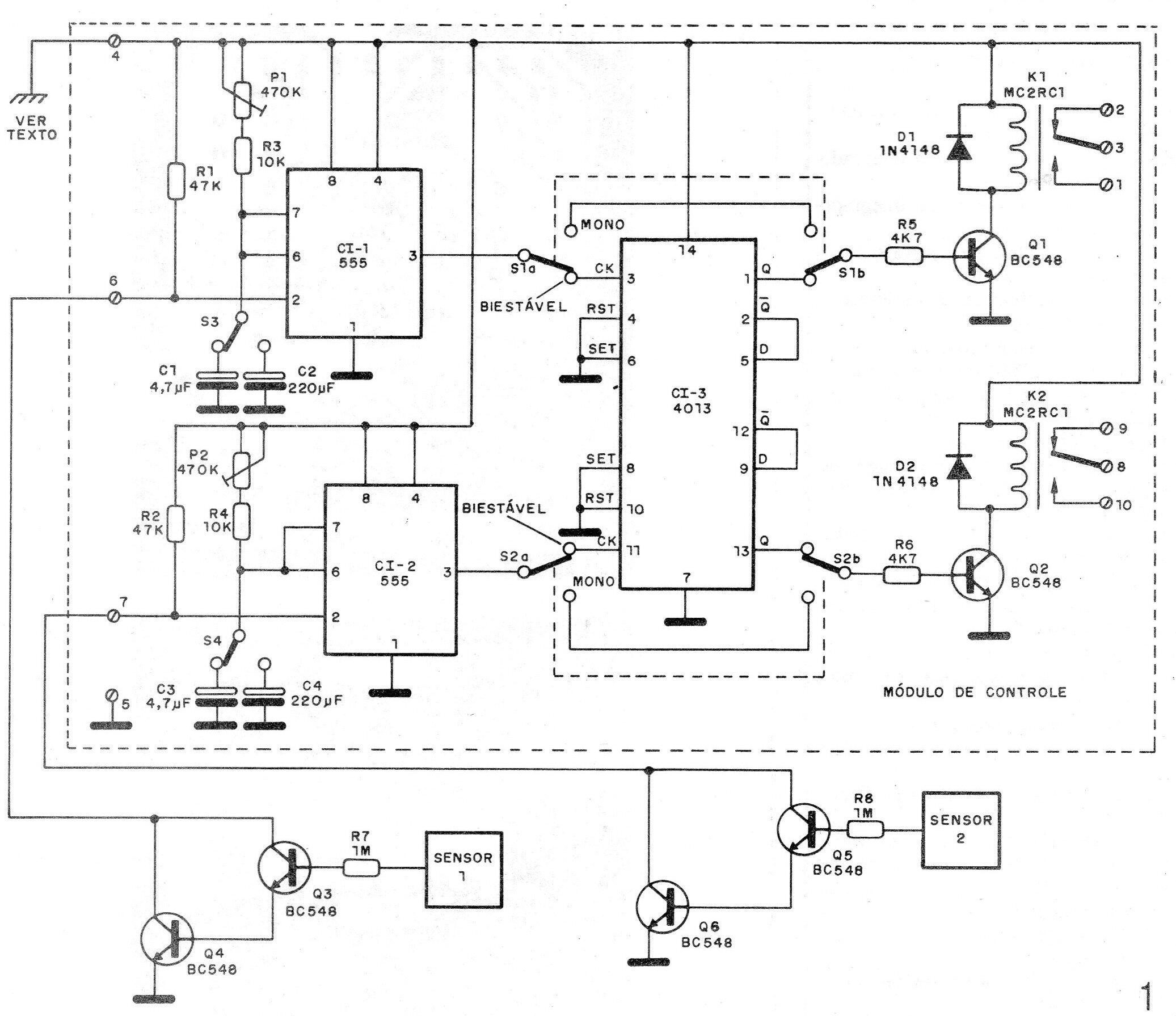
Se utilizan dos canales de control, cada uno con el mismo tipo de funcionamiento, teniendo como base un integrado 555 (temporizador) y un flip-flop (4013).
En la operación monoestable se utiliza sólo un integrado 555 de cada canal, con tiempos ajustados por trimpots de 470 ke seleccionados por una llave que permite el cambio del capacitor: 4,7 uF para tiempos cortos (hasta 1 o 2 minutos) re 220 uF para tiempos Iongos (algunas decenas de minutos).
Este capacitor puede ser aumentado hasta 1000 uF, y el propio trimpot para1M, en cuyo caso tendremos el tiempo máximo del orden de 40 minutos.
El disparo es hecho por el pasador 2 del integrado.
Con la momentánea caída de tensión en este pin, el monoestable dispara produciendo en su salida un pulso positivo de tensión, que acciona el relé por un tiempo dado por la programación.
Al final del período, la tensión en el perno 3 cae a cero y el relé se deshace.
Podemos calcular, con aproximación, el tiempo de activación del relé por la fórmula: t = 1,1x R x C
Donde C puede tener valores entre 1 y 1000 uF y R puede ser ajustado entre 0 y 470 k o aún entre 0 y 1 M.
En la configuración biestable, el pulso de salida del 555, que debe tener su duración reducida, se aplica a la entrada de un flip-flop tipo D.
Este pulso lleva la salida (pin 1 o 13) al nivel 1 (tensión positiva) polarizando así el transistor controlador en el sentido de energizar el relé correspondiente.
Para que el relé desarme, es decir, para que la salida del flip-flop vuelva al nivel 0 (tensión nula), es necesario un nuevo pulso producido por el monoestable 555, o sea, un nuevo toque en el sensor.
En el caso de este pulso, el flip-flop permanecerá con la salida en el nivel 1 o 0 indefinidamente.
Los relés usados son del tipo DIL, para una alimentación de 6 V, pero nada impide que se utilicen otros, con el debido cambio en la alimentación.
Esta alimentación viene de una fuente regulada de 6 V con el integrado 7806.
Como la fuente utiliza un transformador, que aísla prácticamente el circuito de la red, el accionamiento de los sensores requiere una conexión adicional a la tierra.
Entonces, para que el par Darlington de disparo de cada monoestable funcione satisfactoriamente, es necesario que haya una polarización de base que los lleve a la plena conducción.
Así, el pin 4 del módulo de control debe conectarse a una tierra cualquiera, que tanto puede ser un objeto de metal de porte como también la propia toma (polo neutro), en cuyo caso, para mayor seguridad, lo hacemos a través de un medio resistor de 1M.
De este modo existirá recorrido para la circulación de la corriente de accionamiento de cada sensor.
Otra posibilidad consiste en el uso de sensores dobles, es decir, en que dos contactos deben ser tocados simultáneamente, siendo uno de ellos conectado al punto 4 del circuito y el otro a la resistencia R7 o R8, conforme la sección activada.
El diagrama de la parte del control se da en la figura 1.
El sector de la fuente de alimentación y controla las cargas externas con las tomas donde se conectarán los electrodomésticos se da en la figura 2.
Figura 2 - sector de la fuente y cargas externas
MONTAJE
Los detalles sobre la construcción del Módulo de Control, que se utiliza en este montaje, se dan en el artículo del sitio que trata de él.
El proyecto podrá ser elaborado con tres placas de circuito impreso, que se dan a continuación.
La primera, que corresponde al módulo de control, se muestra en la figura 3.
La segunda, bastante simple, que corresponde al sector de alimentación, se muestra en la figura 4.
Finalmente tenemos en la figura 5 la pequeña placa que reúne a los transistores Darlington de disparo.
La interconexión de todas estas placas con los elementos externos se muestra en la figura 6.
Los integrados deberán ser montados en sockets DIL, así como los relés, lo que evita el calor en el proceso de soldadura y también facilita su sustitución en caso de necesidad.
Los resistores son todos de 1/8 W y los transistores pueden ser reemplazados por equivalentes como los BC237, BC238, BC547, BC549 etc.
Los cables de conexión a los sensores no pueden ser largos, ya que ocurrir la captación de ruidos que podrían provocar el disparo errático.
Para cables de más de 2 metros de longitud, debe haber blindaje debidamente conectado a tierra.
Los capacitores C5 y C6 son electrolíticos con tensiones de trabajo respectivamente de 16 y 12 V.
Los demás electrolíticos pueden tener tensiones de trabajo a partir de 6 V.
El transformador tiene devanado primario de 110/220 V y secundario de 9 + 9 V con 500 mA de corriente.
El integrado C! -4 eventualmente debe estar dotado de un pequeño radiador de calor.
El LED1 es optativo, ya que sólo sirve para indicar la operación del aparato.
Prueba y uso
Para la prueba, coloque S1 en la posición monoestable (que conecta CI-1 directamente a R5) y S2 en la posición monoestable (que conecta CI-2 directamente a R6).
Las llaves S3 y S4 deben estar en la posición de menor capacitancia (C1 y C3 en el circuito), y P1, así como P2, debe ajustarse a la posición de menor resistencia.
Con un pequeño toque en los sensores debe haber la conmutación del relé, que cerrará sus contactos y unos instantes después los abrirá.
Conecte una lámpara en las tomas X1 y X2 para comprobar esta acción monoestable.
Pasando ahora las llaves S1 y S2 para la posición que coloca CI-3 en el circuito tendremos la acción biestable.
Un toque de los sensores debe activar el relé correspondiente y el toque siguiente debe desactivarlo.
Recuerde hacer la conexión a tierra para obtener mayor sensibilidad.
Comprobado el funcionamiento es sólo utilizar el aparato, que debe ser instalado en caja cerrada para no exponer los componentes a eventuales toques.
Respete siempre las limitaciones de corriente del relé, no conectando en X1 o X2 aparatos de más de 2 amperios de consumo de corriente (200 vatios en la red de 110 V o 400 vatios en la red de 220 V).
CI-1, CI-2 - 555 - circuitos integrados temporizadores
CI-3 - CD4013 - circuito integrado CMOS
CI-4 - 7806 - circuito integrado regulador de tensión
D1, D2 ~ 1N4148 o equivalentes diodos de uso general
D3, D4 - 1N4002 o equivalentes diodos rectificadores
LED1 - LED rojo común
Q1 a Q6 - BC548 o equivalentes transistores NPN de uso general (Q1 y Q2 en el módulo de control)
P1, P2 - 470 k - trimpots
T1 - transformador con primario de acuerdo con la red local y secundaria
de 9 + 9 V x 500 mA
K1, K2 - MC2RC1 - microrrelés de 6 V
S1 a S4- llaves de 2 polos x 2 posiciones para montaje en placa de circuito impreso
S5 - interruptor simple
S6 - llave de conmutación de tensión 110 Vl220 V
X1, X2 - enchufes para la red
C1, C3 - 47 uF - capacitores electrolíticos
C2, C4 - 220 uF - capacitores electrolíticos
C5 - 1 000 uF. - capacitor electrolítico
C6 - 100 uF - capacitor electrolítico
R1, R2 - 47 k - resistores (amarillo, violeta, naranja)
R3, R4 - 10 k - resistores (marrón, negro, naranja)
R5, R6 - 4k7 - resistores (amarillo, violeta, rojo)
R7, R8 - 1 M - resistores (marrón, negro, verde)
R9 - 1k5 - resistor (marrón, verde, rojo)
F1 - 8 A - fusible
Varios: placas de circuito impreso, caja para montaje, cable de alimentación, soporte para fusible, conectores para la placa del módulo de control, zócalos DIL para los integrados y relés, hilos, sensores, etc.








