Describimos el montaje de un mezclador transistorizado con 3 entradas. Este mezclador puede servir como una pequeña mesa de sonido para la edición de programas, estaciones experimentales o conjuntos musicales.
El mezclador que describimos utiliza tres transistores para garantizar una buena amplificación para las señales.
Para una versión estéreo, podemos montar dos unidades iguales, siendo una para cada canal.
La alimentación es hecha por una batería de 9 V y, como el consumo es muy bajo, su durabilidad será muy grande.
Montaje
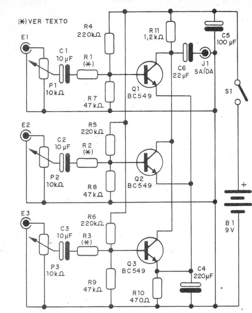
En la figura 1 tenemos el diagrama completo del mezclador.
El montaje se realizará en una placa de circuito impreso como el estándar mostrado en la figura 2.
Como se trata de montaje de audio, sensible a la captura de roncos, todos los cables de señal deben ser blindados y la caja de metal.
Para las entradas y la salida se deben utilizar los jack de acuerdo con las fuentes de señal y el amplificador.
Los resistores son todos y 1/8 W y los capacitores electrolíticos para 12 V o más.
Para usar, el mezclador se intercalará entre la fuente de señal y la entrada del amplificador u otro equipo de sonido.
Las entradas son de alta impedancia así como la salida que proporciona una señal de algunos cientos de milivoltios.
Para fuentes de alta impedancia R1, R2, R3 tendrán valores entre 10k y 50k y para fuentes de baja entre 1k y 4k7.
Deben realizarse experimentos.
Q1, Q2, Q3 - BC548 - transistores NPN de uso general
R1, R2, R3 - resistores - ver texto
R4, R5, R6 - 220 k ohms - resistores - rojo, rojo, amarillo
R7, R8, R9 - 47 k ohms - resistores - amarillo, violeta, naranja
R10 - 470 ohms - resistor - amarillo, violeta, marrón
R11 - 1k2 ohms - resistor - marrón, rojo, rojo
P1, P2, P3 - 10 k ohms - potenciómetros
C1, C2, C3 - 10 uF - electrolíticos
C4 - 220 uF - electrolítico
C5 - 100 uF - electrolítico
C6 - 22 uF - electrolítico
E1, E2, E3 - jack
S1 - Interruptor simple
B1 - 9 V - batería
Varios:
Placa de circuito impreso, conector de batería, cables blindados, caja para montaje, etc.





