Este circuito de efectos hace que la voz de una hablando delante de un micrófono se vuelva temblor con cambio de timbre haciéndose semejante a un habla de robot o computadora. El circuito es simple y su señal se aplica a un amplificador.
Los efectos de sonido y de voz pueden ser muy interesantes en aplicaciones robóticas como incluso en shows y demostraciones.
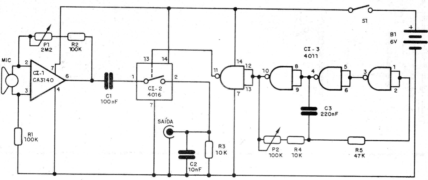
El circuito que presentamos modifica la voz de quien habla en un micrófono, haciéndola temblorosa por un circuito de modulación que puede ser ajustado.
La alimentación del circuito se realiza por las pilas y se conecta a la entrada de un amplificador.
Como funciona
En la entrada de un micrófono dinámico o incluso un pequeño altavoz utilizado como micrófono tenemos un amplificador operacional de alta ganancia.
La ganancia de este amplificador es ajustada por la retroalimentación a través del potenciómetro P1.
Para dar el efecto temblor, la señal se conmutará mediante un circuito integrado 4016 o 4066.
El que controla esta clave digital es el circuito integrado 4011 que funciona como un oscilador modulador.
La frecuencia de este circuito se ajusta en el potenciómetro P2.
La señal obtenida tiene entonces una modulación de baja frecuencia que caracteriza el efecto.
Esta señal de baja intensidad debe aplicarse a la entrada de un buen amplificador de audio.
Montaje
En la figura 1 tenemos el diagrama completo del aparato.
En la figura 2 tenemos la placa de circuito impreso para el montaje.
En el montaje, observa la posición de los circuitos integrados.
Los resistores son de 1/8 W y el micrófono tanto puede ser del tipo dinámico como se puede utilizar un pequeño altavoz de 2,5 a 5 cm.
En este caso, se debe utilizar un pequeño transformador de salida de radio transistor para casar las impedancias, con la conexión mostrada en la figura 3.
Los cables de conexión del micrófono y de salida para el amplificador deben ser blindados.
Para usar, basta hablar delante del micrófono y ajustar P1 y P2 para obtener el efecto deseado.
CI-1 - CA3140 - circuito integrado
CI-2 - 4016 - circuito integrado CMOS
CI-3 - 4011 - circuito integrado CMOS
C1 - 100 nF - capacitor de cerámica o poliéster
C2 - 10 nF - capacitor de cerámica o poliéster
C3 - 220 nF - capacitor de cerámica o poliéster
P1 - 2M2 ohms - potenciómetro
P2 - 100 k ohms - potenciómetro
R1, R2 - 100 k ohms - resistores - marrón, negro, amarillo
R3, R4 - 10 k ohms - resistores - marrón, negro, naranja
R5 - 47 k ohms - resistor - amarillo, violeta, naranja
S1 - Interruptor simple
MIC - micrófono dinámico - ver texto
B1 - 6 V - 4 pilas
Varios:
Placa de circuito impreso, caja para montaje, soporte de pilas, hilos, soldadura, etc.






