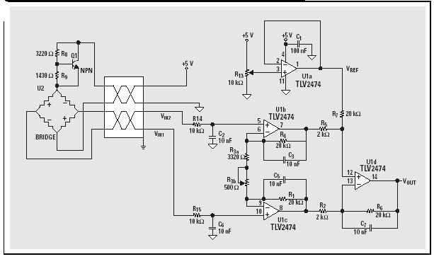
El circuito mostrado en la figura 1 es sugerido por Texas Instruments (www.ti.com), consistente en una interfaz entre un transductor de presión del tipo piezoerresistivo y la entrada de un convertidor analógico a digital (ADC). (2007)
La configuración se basa en un amplificador operacional cuádruple y una fuente de regulación para el transductor, ya que este dispositivo sensor es bastante sensible a la tensión de polarización.
El sensor indicado en esta aplicación es el SX01 de SenSyn In, pero equivalentes se pueden emplear en cualquier cambio. El circuito funcionará con sensores de 1 psi a 150 psi que corresponden a 7 kPa a 1 Mpa.
Los sensores pueden ser del tipo de calibración, diferencial y absoluto. El circuito indicado es para el sensor de 7 kPa de plena escala.
El ADC recomendado para esta aplicación fue el TLV2544 que tiene un rango de tensiones analógicas de 0 a 5 V. Evidentemente, otros con las mismas características pueden ser usados.
Como podemos ver por el diagrama, las señales del sensor se pueden enviar al circuito a través de dos pares trenzados. El condicionamiento de la señal enviada en estas condiciones es proporcionado por el propio circuito.




