Muchas aplicaciones relacionadas con el control de motores y otros tipos de cargas DC bidireccionales exigen el monitoreo de la intensidad de la corriente que circula por esas cargas (2006)
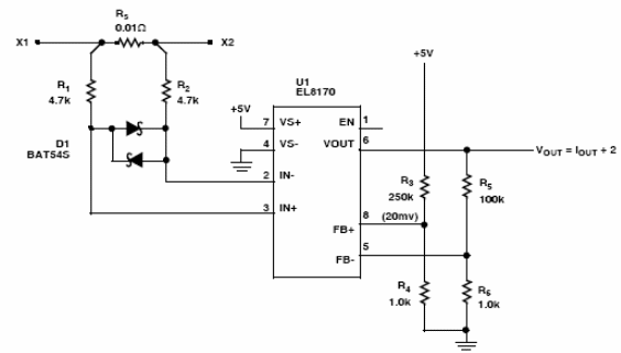
El circuito presentado en la figura 1, sugerido por Intersil (www.intersil.com) en su Application Note 1298 utiliza un circuito integrado EL8170.

Este circuito puede monitorear corrientes hasta 2 A en ambos sentidos, cuando entonces la tensión de salida variará entre 0 V (a -2 A) hasta +4,0 V (a +2 A).
El resistor de derivación de muy bajo valor prácticamente no "roba" ninguna energía de la carga alimentada. En esta aplicación el amplificador tiene un fango de 100 veces y es alimentado por una tensión de 5 V.
Si se cambia el valor de R se puede modificar el rango de corrientes medidas. Observe, sin embargo, que la tensión máxima entre X1 y X2 debe ser de 5 V.



