Las características de elevadísima resistencia de entrada, bajísima corriente de consumo, bajo nivel de ruido y baja tensión de alimentación, hacen de los amplificadores operacionales con transistores de efecto de campo en la entrada componentes destinados satisfacer una gama de aplicaciones muy amplia, en que los amplificadores convencionales no pueden ofrecer el mismo desempeño. En este artículo, basado en documentación técnica de Texas Instruments, destacamos las características de estos amplificadores, tomando como base la serie TL de BIFETs.
Nota: este artículo es de 1990, época del lanzamiento de estos circuitos integrados de Texas Instruments.
En los amplificadores operacionales BlFET encontramos combinados transistores de efecto de campo JFET con transistores bipolares en una única pastilla, o sea, se trata de un montaje monolítico.
El proceso de implantación iónica usado para hacer los transistores BlFET tiene como resultado componentes de características muy cercanas, o transistores muy bien casados. Eso significa una operación verdadera en clase A-B en la etapa de salida, con una distorsión por crossover casi nula, así como una distorsión armónica muy baja.
Los transistores de efecto de campo se caracterizan también por una impedancia muy alta de entrada, que se refleja directamente en las características de entrada del amplificador operacional. Esta impedancia es del orden de 1012 ohm y las corrientes de polarización de entrada se sitúan en la banda de los picoampères.
La mayoría de los amplificadores Operacionales presentan tasas de crecimiento de 13V/ps, y una banda típica para ganancia unitaria de 3 MHz.
Mientras tanto, es preciso tener en cuenta que las tensiones de offset de estos amplificadores, así como el nivel de ruido de entrada, es mayor del que presentan los amplificadores operacionales con transistores bipolares.
Algunos amplificadores operacionales BIFET poseen un ajuste de potencia, hecho a través de un resistor externo, que permite la selección del nivel de corriente de operación. Al mismo tiempo que este control permite ajustar mejor la disipación de potencia, también significa un control mayor sobre la banda de frecuencias de operación.
Un ejemplo de amplificador operacional con estas características es el TL066 BIFET de Texas Instruments, que puede ser ajustado para una corriente sin serial de 5 a 200 µA.
La tasa de crecimiento y la banda de operación cambiarán también con el nivel de corriente de operación, excepto por la posibilidad de un ajuste de corriente, el TL066 al TL061, también de Texas Instruments.
El principal uso para este tipo de amplificador operacional es en equipamientos de telecomunicaciones alimentados por batería, donde el consumo de energía es un factor de gran importancia para el proyecto.
En la tabla damos las características de los principales amplificadores operacionales BIFET de Texas, con los parámetros de mayor importancia.

Observamos que, en esta tabla, las diferencias de los elementos de cada familia se refieren al número de operacionales por cubierta como base.
Amplificadores operacionales LinCMOS
El proceso denominado “Linear silicon-gate CMOS”, desarrollado por Texas Instruments, tuvo como resultado una familia de componentes con el nombre registrado de "LinCMOS". Estos componentes combinan las características de la alta velocidad de los amplificadores operacionales con la baja corriente de consumo, alta impedancia de entrada y baja tensión de operación de los componentes CMOS.
Los componentes LinCMOS presentan las características de mejor offset y de tensión que muchos equivalentes con transistores bipolares y, además, superan las limitaciones de estabilidad y banda de frecuencias impuestas en los proyectos de circuitos lineales con elementos CMOS de puerta metálica.
Offsets ultraestables
El primer inconveniente de usar elementos bipolares convencionales de puerta metálica CMOS en aplicaciones lineales son los desplazamientos indeseables de los umbrales de tensión que ocurren con el tiempo, con variaciones de temperatura y tensiones de compuerta.
Estos desplazamientos, ocasionados por el movimiento de iones de sodio en el interior de los transistores del integrado, son frecuentemente de intensidad mayor que 10 mV/V de la tensión aplicada en la compuerta. Mientras tanto, con la tecnología LinCMOS, este problema es superado con la sustitución de las puertas metálicas por puertas con polisilicon dopado con fósforo, lo que retiene los iones de sodio.
El resultado es la producción de circuitos integrados lineales con bajas tensiones offset de entrada (2 a 10 mV) y que varían muy poco alrededor de los valores originales.
Las series TLC251 y TLC271 de amplificadores operacionales de uso general, poseen bajas tensiones offset de entrada y típicamente varían solamente 0,1uV por mes, y 0,7 uV por grado Celsius. La tensión offset extremadamente baja puede ser todavía más reducida mediante la utilización de las entradas de ajuste de nulo existentes en el componente.
Al contrario de los dispositivos CMOS de puerta metálica, la entrada de los dispositivos LinCMOS no es sensible a las tensiones excesivas de entrada.
Bandas anchas de frecuencia
Además de proporcionar tensiones de offset de entrada estables, la tecnología LinCMOS produce también dispositivos con bandas de frecuencias que son de dos a tres veces más amplias que las de los equivalentes de puerta metálica.
Esto ocurre porque las puertas de silicio en los transistores LinCMOS están formadas durante la misma fase del proceso en que se forman 1a fuente y el drenaje. Como resultado, la fuente, puerta y drenaje son auto-alineados. En contraste, las puertas metálicas se forman después de la difusión de la fuente y del drenaje, necesitando así un proceso adicional para el alineamiento de la fuente, puerta y drenaje.
Los transistores IinCMOS con puertas auto-alineadas poseen una capacitancia puerta-drenaje que es aproximadamente un séptimo de la que se encuentra en un circuito integrado CMOS con puerta metálica. Esto aumenta la banda de operación y velocidad de los componentes LinCMOS.
El TLC251 y el TLC271, amplificadores operacionales LinCMOS, ofrecen una banda de operación de 2,3MHz y un tiempo de crecimiento de 60 ns con 25% de overshoot, y una tasa de crecimiento de 4,5 V/us. Estas velocidades son mejores que las de la mayoría de los amplificadores operacionales bipolares, y muchas veces mayores que las de los equivalentes CMOS de puertas metálicas.
Ventajas de los amplificadores operacionales LinCMOS
Las series de amplificadores operacio- nales TL251 y TL271 proporcionan una baja de tensión de offset de entrada (10 mv máximo), lo que mantiene una alta estabilidad con el tiempo y temperatura y no es sensible a las sobrecargas de tensión.
Estos amplificadores también pueden obtenerse con tensiones más estrechas de offset de entrada y garantizadas por el fabricante.
Los amplificadores operacionales de las series TLC251 y TLC271 pueden ser ajustados para operar con polarización baja, media o alta. Para ello basta conectar el pin de selección de polarización al Vdd para polarización baja; a la tierra para polarización alta o bien a una tensión de mitad de Vdd para polarización mediana. Por la elección de la polarización apropiada se puede seleccionar el tipo de performance y consumo de potencia, de acuerdo con las necesidades del proyecto.
Cuando están operando con polarización alta, en un Vdd igual a 10 V, estos componentes drenan una corriente de 100uA (ldd) para 10mW de disipación y proporcionan una tasa de crecimiento de 4,5V/us y una banda pasante de 2,3MHz.
En la polarización baja, con Vdd : 10V y ldd de 10 µA que resulta en una disipación de 100 uW, la tasa de crecimiento del componente es de 0,04 V/us y la banda pasante de 100 kHz. En la polarización baja y con una alimentación de 1 V, el TLC251 consume solamente 10 uW, lo que lo hace ideal para aplicaciones en que la fuente de alimentación es una batería.
El pin de polarización puede ser activado a partir de la serial lógica de un microprocesador, lo que vuelve a las condiciones operacionales controlables a partir de un software.
Características adicionales del TLC251 y TLC271 incluyen una. tasa de rechazo en modo común de 88dB y un ruido de entrada del orden de 30 a 7 pnvV/Hz (dependiendo del tipo de polarización, si alta, mediana o baja).
Todas estas características vuelven a los amplificadores operacionales de la serie TLC251 y TDC271 aplicables en una amplia gama de circuitos, como filtros activos, interfaceamento de transductores, drivers de comente, conversores tensión-corriente, timers de intervalos largos y muchos tipos de amplificadores.
Las series TLC251 y TLC271 son, particularmente , recomendadas para proyectos de baja potencia e instrumentación, que necesitan de offsets estables.
Cuando se usan estos operacionales para un proyecto, se deben considerar las siguientes características:

Tensión de alimentación (Vdd) TLC251: 1 V a 16 V
TLC271: 4V a 16V
Fuente de alimentación simple o como máximo de 9 – 0 – 9 V
Corriente de alimentación ajustable:
Polarización baja: 10 µA (típico)
Polarización mediana: 150 µA (típico)
Polarización alta: 1000 µA (íipico)
Polarización de entrada extremadamente baja y corrientes de offset : 1 µA (típico)
Baja tensión de offset de entrada: 3mv (típico)
Tensión de offset de entrada ultraestable : 0,1uV por mes (típico)
Ruido de 30 nVHz (tipico)
Tasa de crecimiento (SR)
Polarización alta: 4,5V/us (típico)
Polarización mediana: 0,6V/us (típico)
Polarización baja: 0,04V/us (típico)
Banda pasante (BW)
Polarización alta: 2.3MHz
Polarización mediana: 0,7MHz
Polarización baja: 0,1MHz
En la figura 1 damos las identificaciónes de algunos elementos de esta família de integrados de Texas Instruments.
En la figura 2 vemos un preamplificador con TLC251 para micrófono de baja y media impedancia, usando una fuente de alimentación de apenas 1,5 V.

La polarización de este preamplificador determina su curva de respuesta, mostrada en la figura 3.

La polarización baja se obtiene aplicando una tensión de 1,5V al pin 8. Para polarización mediana aplicamos una tensión de 0,75V y para polarización baja, hacemos su conexión a la tierra.
Como se trata de un aparato extremadamente compacto, puede montárselo junto al propio micrófono. La batería recomendada es del tipo de mercurio, de 1,5V, que tendrá enorme durabilidad en vista del bajo consumo de corriente del amplificador, como ya vimos.
Cuando se opera en la condición de baja polarización (1,5V en el pin 8), la corriente drenada es de apenas 10 µA y su respuesta de frecuencia es de -3dB entre 27 Hz y 4,8 Hz. Con el pin 8 a tierra, lo que determina la condición de polarización alta, el límite superior sube hasta 25kHz y la corriente drenada de la fuente sube hasta solamente 50 µA.
Operando con una polarización alta y 5V de alimentación, la corriente exigida por este preamplificador es de apenas 500 µA.
En la figura 4 tenemos otra aplicación para otro miembro de la familia LinCMOS, que es el TIL071.

Se trata de un multivibrador astable básico que usa poquísimos componentes externos.
Cuando se conecta este circuito, el off set natural del dispositivo sirve como elemento de partida. Asumiendo que la tensión de salida VO va al nivel alto y la realimentación positiva, a través de R1 y R2, fuerza la salida a la saturación, el nivel alto de tensión en la salida carga, entonces, C, a través de R3 , hasta que la tensión en la entrada inversora supere la tensión en la entrada no inversora.
Cuando ocurre esto, la salida conmuta hacia el nivel bajo de saturación lo que hace que el capacitor inicie su descarga hasta un nuevo nivel de tensión, que fuerza la nueva conmutación.
Con niveles de senda y entrada iguales, el TL071 consigne producir una señal con ciclo activo de 50% en su salida. El periodo total de un ciclo es dado por:
T =:2 x (R3) x C x ln(1+2.R1/R2]
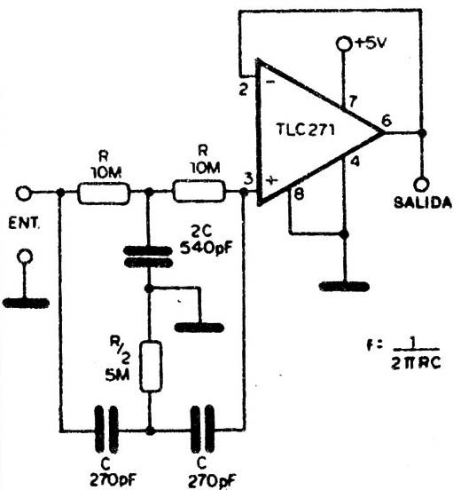
En la figura 5 tenemos un nitro rechazador de 60 Hz que usa un TLC271.

El doble T se encarga de fijar la frecuencia de rechazo de acuerdo con la característica. mostrada en el gráfico de la figura 6.

Estos filtros pueden operar con tensiones de alimentación muy bajas y en frecuencias igualmente cajas con óptimo rendimiento. Como necesitan pocos componentes, pueden ser instalados fácilmente en espacios reducidos.
Todos los resistores y capacitores este filtro deben ser cuidadosamente "casados". El TLC271 tiene una corriente de polarización de entrada de apenas 1 µA y no generará tensiones offset de entrada adversas, incluso con una impedancia de entrada de 20 M.
El "ripple" de bajo nivel de 60 Hz también puede ser atenuado por la capacidad del TLC271 de trabajar con señales en el potencial de tierra incluso con fuente de alimentación simple.
Conclusión
Las aplicaciones para los amplificadores operacionales con transistores de efecto de campo de entrada, específicamente los LinCMOS de Texas Instruments, son ilimitadas. En este artículo damos solamente algunos ejemplos. Pero ciertamente tendremos oportunidad de mostrar otros, en artículos que prepararemos basados siempre en las referencias técnicas proporcionadas por Texas Instruments.



