Um amplificador para 10 (o más Aplicaciones)
Un circuito integrado, una caja acústica y un puñado de componentes (de fácil adquisición son los ingredientes necesarios para construir este pequeño (en tamaño) amplificador de gran rendimiento y potencia.
INTRODUCCION
Sin duda, los amplificadores son circuitos que no sólo atraen la atención del público en general, sino que tiene innumerables aplicaciones prácticas, constituyéndose en el equipo de mayor importancia en el campo de la electrónica.
El amplificador propuesto se sitúa en una banda de potencia que posibilita su utilización en decenas de aplicaciones diferentes como veremos con más detalles. Por la calidad del circuito, el amplificador podrá usarse para hacer un excelente tocadiscos mono o estéreo, cuyo volumen y fidelidad asombrarán a todos.
El montaje es sumamente simple: basta tener una práctica mínima con el soldador y seguir exactamente las instrucciones que se dan en este artículo.
EI amplificador puede alimentarse con cualquier tensión entre 5 y 10 V sin que eso perjudique sus cualidades, al contrario: eso implica el uso de fuentes de alimentación más simples y de menor costo. Y hablando de la fuente de alimentación, el circuito propuesto incluye la fuente a partir de la red; pero nada impide alimentarlo con pilas ya que el consumo es del orden de 6 mA en reposo y menor que 200 mA en la máxima potencia de salida. Estos valores resultan de las mediciones realizadas con el prototipo.
CONSIDERACIONES PRELIMINARES
Los que se dicen ”expertos en sonido" (ilusos!) alegan que cuanto mayor es la potencia de un amplificador, mejor es su calidad y así es que “aumentan el ruido” con el primer amplificador que,según los fabricantes, tiene mayor potencia. Gastan muchísimo dinero y al final de cuentas obtienen un sonido "sucio". Olvidan (o no saben) que , entre otras características, lo que interesa en un amplificador es la fidelidad y no Ia potencia.
Un buen amplificador de audio debe, en primer lugar, presentar poca distorsión para todas las señales de la gama audible, que se extiende entre 10 Hz y 15 kHz como mínimo.
¡ EI circuito propuesto logra eso!
Esto significa que al asociarse a una caja acústica de buena calidad se obtendrá una reproducción de la mejor calidad.
Además de las buenas cualidades de reproducción, se debe tener muy en cuenta la sensibilidad de entrada del amplificador pues podrá usarse en una infinidad de aplicaciones interesantes que no necesariamente serán las de reproducir el sonido de un tocadiscos o un grabador. Un ejemplo es la aplicación como intercomunicador en la que se hace necesaria una alta sensibilidad para poder captar el sonido del que habla aunque esté a algunos metros del micrófono.
¿El amplificador propuesto presenta esa característica de sensibilidad?.
iY cómo! i Si alguién Io duda, que arme el equipo y lo compruebe!
APLICACIONES
Como ya dije, las aplicaciones posibles del amplificador son casi ilimitadas, por eso las que se ofrecen aqui son sólo algunas por falta de espacio (e imaginación).
Esas aplicaciones son:
- amplificador (mono o estéreo) para tocadiscos;
- amplificador para bajo;
- intercomunicador (o portero eléctrico);
- amplificador para auriculares;
- espía electrónico;
- micrófono amplificado;
- seguidor de señales;
-"llamado del bebé”;
- amplificador para radios a pilas;
- captador telefónico;etc.
Para facilitar la tarea, consideraremos al amplificador como una”caja negra" con dos pares de terminales de entrada (alimentación y sena! a amplificarse) y un par de terminales de salida (señales amplificadas).
La figura 1 muestra la simbología que se utilizará de ahora en adelante.

AMPLIFICADOR MONO-ESTEREO PARA TOCADISCOS
Con un amplificador se puede armar un sistema de sonido en versión monofónica y con dos se puede tener la versión estereofónica con controles de volumen independientes entre si
En la figura 2 se ve el diagrama del sistema de sonido en versión estereofónica.

La batería B1 corresponde a la fuente de alimentación de 9 Vcc, ya incluida en uno de los amplificadores, obteniéndose a partir de la energía de la red.
Para lograr una buena calidad de sonido, debe utilizarse un par de, cajas de buena calidad y dimensiones moderadas y cuyos altoparlantes (de preferencia del tipo pesado) presenten uma resistencia óhmica entre 4 y 8 Ω.
El interruptor CH1 es para conectar el equipo de sonido, alimentando el par de amplificadores como el propio motor (de 9Vcc) del tocadiscos.
La única recomendación en el montaje es que se observe que los alambres de entrada de la cápsula (de cristal) deben ser blindados para que no se capten zumbidos, y se evite la longitud excesiva de los cables que van a la cajá acústica, evitando asi posibles perdidas. El uso de alambre paralelo, de preferencia polarizado, de calibre 20 AWG o mayor, como el 18 AWG, ofrece buenos resultados.
En los casos en que el motor del tocadiscos se alimenta de la red, la disposición presentada en la figura 3 resolverá el problema; el interruptor CH1 tanto conecta la alimentación de los amplificadores como la del tocadiscos.

Se hace notar que en el caso precedente apenas se hace necesaria- la fuente de alimentación de uno de los amplificadores.
Para la versión monofónica basta no considerar el segundo amplificador (A2) de los montajes presentados en las figuras 2 y 3 pero aquí también son válidas las consideraciones hechas para el primer caso.
Como se sabe, existen básicamente dos tipos de captadores: el magnético y el de cristal, los que pueden adaptarse con facilidad a bajos y guitarras dando una buena señal para los amplificadores.
EI amplificador estudiado sólo puede asociarse a captadores de cristal pues en éstos la señal obtenida tiene la intensidad suficiente para excitar, a todo volumen, el amplificador. En el caso de los captadores magnéticos de impedancia mediana y baja será necesario un preamplificador.
En la figura 4 se ve el diagrama completo del aparato, que prácticamente es el mismo que el de la aplicación precedente en la versión monofónica.

El alambre de entrada que va del captador al amplificador, debe ser blindado para evitar la captación de zumbidos desagradables. EI cable de conexión del altoparlante no hace falta que sea blindado, pero, en compensación, no debe superar los 5 metros de longitud a menos que se use un cable del tipo adecuado como el 18 AWG, por ejemplo.
INTERCOMUNICADOR O PORTERO ELECTRONICO.
Debido a la alta ganancia del amplificador propuesto, el propio altoparlante puede usarse como micrófono. Para usar el amplificador como intercomunicador bastará usar un interruptor adicional de manera de conectar el altoparlante en la entrada o salida del circuito, según se desee hablar u oír.
La impedancia de entrada del amplificador es relativamente alta y como la del altoparlante es muy baja, se necesita un transformador para efectuar la adaptación de impedancias entre la entrada del amplificador y el altoparlante.
En la figura 5 se muestra una sugerencia que usa el interruptor CH2 para “hablar-escuchar".

En la posición de CH2 mostrada en la figura 5 (posición de escuchar) Ia estación local puede oír la alejada, pero al oprimir CH2, la alejada podrá escuchar la estación local. Se ve que con esa disposición , sólo una estación, en un momento dado, puede transmitir y la otra recibir, o viceversa, lo que caracteriza el sistema simple de comunicación.
Las recomendaciones para este montaje son: el alambre entre las estaciones debe tener una longitud inferior a 30 metros por las pérdidas que ocurren en la linea de conexión.
La conexión del transformador debe efectuarse con alambres cortos y de preferencia blindados para evitar la realimentación y la captación de zumbidos.
Si se desea un sistema “duplex" de comunicación, se necesita ”un par "'de amplificadores dos pares de altoparlantes y un par de transformadores y no es necesario el interruptor de contacto CH2 (Figura 6).

El diagrama de esa versión aparece en la figura 6 . Vean que se necesitan cuatro alambres para conectar entre si las dos estaciones.
AMPLIFICADOR PARA AURICULARES.
Un amplificador para auriculares de alta fidelidad tiene muchas aplicaciones prácticas: en la oficina puede usarse como etapa adicional para circuitos que no tengan mucha potencia de audio tales como receptores elementales, osciladores de audio, ,en el uso de transductores como micrófonos, cápsulas fonográficas, etc. La figura 7 muestra Ia configuración básica de esa estructura ya que el auricular usado debe ser de baja impedancia, del órden de 8 Ω.

ESPIA ELECTRONICO
No es necesario ser un agente especial como el 007, por ejemplo, para poseer un espía electrónico!
Esos circuitos son capaces de “oír” la conversación (u otros sonidos) y transmitirlos a una distancia apreciable. Es claro que la sensibilidad del aparato debe ser tal que posibilite la captación sonora en un radio de algunos metros alrededor del sensor; por ese motivo debe preferirse un micrófono de electreto en lugar del altoparlante consagrado, cuyo rendimiento como captador de sonidos deja mucho que desear en situaciones como ésta.
Por otra parte, el tamaño del altoparlante es de importancia primordial pues es difícil camuflarlo, mientras que un micrófono de electreto, además de mayor capacidad de acción, tiene dimensiones reducidas lo que hace posible esconderlo en cualquier parte, como un florero por ejemplo.
Los únicos cuidados que hay que tener solos alambres de conexión entre el micrófono y el amplificador deben quedar bien escondidos; la distancia máxima entre la estación receptora clandestina y el micrófono es del orden de 30 metros y hay que utilizar cable blindado para evitar realimentaciones, zumbidos y otros ruidos indeseables.
Para captar mejor puede usarse un auricular de baja impedancia (8Ω) en lugar del altoparlante.
La figura 8 muestra el esquema básico de ésta configuración en el que se aprecia la necesidad de tres alambres para el micrófono: dos corresponden a la alimentación del electreto y el otro es para las señales de audio.

Los micrófonos del electreto suelen representarse con tres terminales. EI diseño de la figura 9 identifica los tres terminales, viéndose el electreto por el fondo.

También existen micrófonos del electreto de dos terminales (y más chicos que los de tres) lo que obliga, en ese caso, a incorporar un resistor de carga. La figura 10 muestra cómo se hace eso así como la identificación del par de terminales del electreto.

Obs.: En el caso de usar un micrófono deelectreto de dos terminales, es necesario incorporar una resistencia de carga (1 k) en serie com línea de alimentación “+" como se ve en la figura 10 y entonces sí podrá utilizarse el esquema presentado en la figura 8.
MICROFONO AMPLIFICADO.
Esta versión no es más que una amplificación de la aplicación anterior , así que en ese caso el cable para el micrófono (no obligatoriamente del electreto) deberá ser más corto, con una longitud suficiente para posibles derivaciones (2 a 3 metros es lo usual).
Esta aplicación se destina a los casos en que se necesita amplificar Ia voz (o los sonidos) tales como en reuniones, aulas, salas de conferencia, etc.
SEGUIDOR DE SENALES.
En esta aplicación el amplificador propuesto resulta uno de los instrumentos de prueba más útiles de un taller de electrónica: el seguidor de señales.
Como lo sugiere el nombre, el seguidor de señales acompaña punto por punto la serial de entrada de aparatos defectuosos. La técnica consiste en ir analizando, etapa por etapa, la serial, hasta que desaparezca, aparezcan distorsiones o cualquier otra anormalidad; de esta manera, la búsqueda del defecto se reduce a una sola etapa, de pocos componentes.
En la figura 11 se ve el diagrama completo del aparato: el interruptor CH2 permite que el aparato se use para señales de RF (diodo Dt, del tipo de conmutación como el 1N914 por ejemplo, insertado en el circuito) como para señales de audio.

“LLAMADO DEL BEBE”.
La versión propuesta desempeña la función de"ninera electrónica" que avisa a los responsables que llora el bebé durante la noche o en circunstancias en que hay ruidos fuertes y el berrido podría pasar “inadvertido.
El diagrama es el mismo que el del “espía electrónico" (figura 8 ) y son válidas todas las consideraciones hechas anteriormente, inclusive las referentes al micrófono del electreto que podrá sustituirse por uno de cristal evitando así el tercer alambre, el de la alimentación (+).
AMPLIFICADOR PARA RADIOS A PILAS.
La mayor parte de las radios de dos a tres transistores tienen poco volúmen debido a su simplicidad y , en algunos casos, se necesita mayor volúmen. La solución está en conectar a la radio un amplificador.
EI esquema de conexión entre la radio y el amplificador puede verse en la figura 12 .

Vea la necesidad de un transformador adaptador de impedancias (ver figura 5 ) y un jack macho para que ai insertarse en la hembra de la radio, desconecte el altoparlante de la misma y alimente el bobinado del transformador acoplador. Algunas radios comerciales tienen una salida para el ”egoísta" (auricular) que podrá usarse en este caso.
CAPTADOR TELEFONICO.
En esta aplicación, las señales de la voz del que está hablando por teléfono “en el otro extremo” son captadas por un amplificador y se oyen en un parlante, a muy buen nivel, por todos los que estuvieron cerca.
Para esa captación se usan bobinas captadoras telefónicas (“chupete") dotadas de una ventosa para fijarlas al auricular del aparato telefónico.
En la figura 13 se ve el esquema de esta aplicación.

Aún con la sensibilidad de este amplificador, puede ocurrir que la señal captada por la bobina no sea suficiente para excitarlo en forma conveniente; en este caso se necesita un preamplificador (figura 14) cuya alimentación se obtiene de la misma fuente del amplificador.

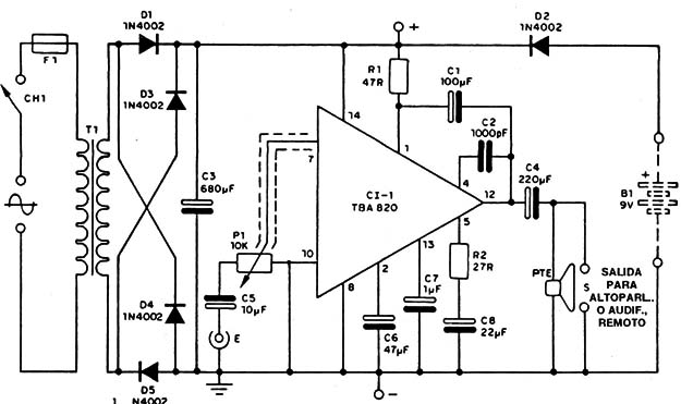
EL CIRCUITO.- DESCRIPCION DE SU FUNCIONAMIENTO.
EI principio del funcionamiento de este circuito es simple ya que se basa en un amplificador bajo la forma de un integrado conocido: TBA820.
La señal que proviene de la fuente (micrófono o cualquier otro transductor) se aplica en la entrada del amplificador mediante C5 y P1 que regula lo que va a inyectarse en el integrado, controlando así el volumen; (figura 15).

El resistor R2 determina a primero la ganancia de la etapa: el valor de esa resistencia no es crítico y puede estar entre 18 y 47 R (en el prototipo se usó 27R con resultado óptimo). Cabe al C8 el desacoplamiento CC de la realimentación.
C7 evita que el circuito oscile en alta frecuencia lo que generaría un ruido de pito. Aunque se recomienda el valor de 1 µF, nada impide que se usen valores menores de capacitancia, hasta de 0,1 µF.
El capacitor C2 limita Ia respuesta en la frecuencia del circuito: cuanto menor sea la capacitancia, tanto más fácilmente se reproducirán las señales de alta frecuencia, o sea que el sonido se volverá más agudo.
EI capacitor C4 permite el acoplamiento entre la salida del amplificador y el altoparlante o auricular. Su función es similar a la del capacitor de entrada C5, y su valor, como para los capacitores anteriores, no es crítico, permitiendo tolerancias de hasta 100%.
La fuente de alimentación, a partir de la red, está formada por el interruptor conexión-desconexión CH1 (figura 15) asociado con el potenciómetro P1 (de valor no inferior a 5k y no superior a 100k), fusible F1, diodos rectificadores (en puente) y el capacitor electrolítico de filtrado C3.
Además, el circuito también provee el uso de una batería de 9V como fuente de alimentación.
Con la finalidad de proteger el circuito contra una inversión en la polaridad de la batería se agregó el diodo D2 (ver figura 15) junto al terminal de alimentación del circuito: si la polaridad se invirtiera, el aparato no funcionará pues el diodo quedará polarizado en forma inversa.
Según la aplicación que se haga del circuito, se necesitarán las modificaciones pertinentes.
Montaje
En la figura abajo se ve, en tamaño natural, el diseño de la placa de circuito impreso por el lado cobreado.


La figura 17 muestra Ia disposición (“layout") de los componentes en la placa.
EI potenciômetro P1, como el jack de entrada o de salida, según el caso, son externos a la placa de circuito impreso. Para el potenciômetro se necesita cable blindado.
Aunque el diagrama esquemático del circuito (figura 15) no tenga indicación visual de la alimentación, podrá incorporarse. Para eso basta instalar una resistencia R que se ve en la figura 17, y un LED que quedará fuera de la placa. La figura 18 muestra ese circuito e identifica los componentes.
PRUEBA Y USO
Verifique todas las conexiones antes de conectar el aparato. Constate que no haya cortos entre los componentes y las soldaduras, sobre todo en el CI.
Cuando verifique que todo está bien, se conecta la entrada del amplificadora un micrófono, captador telefónico, fonocaptor o cualquier otro sensor de sonido. A la salida se conecta un altoparlante o caja acústica.
Después se conecta el aparato, tomando el cursor del potenciômetro a la posición media; al tomarse por ejemplo el micrófono en dirección al altoparlante, podrá oírse un pito fuerte (debido a la realimentación) lo que indica que el aparato está amplificando. Alejando el micrófono del altoparlante se podrá hablar en el mismo y el sonido será reproducido fielmente.
Puede controlarse el volumen con el cursor del potenciômetro. El mismo comportamiento se produce cuando se quiere reproducir la música proveniente de una radio (de preferencia FM).
Después de verificar el funcionamiento correcto del aparato, proceda a instalarlo en la caja apropiada para la aplicación a que se va a destinar.
C1- I - circuito integrado TBA820
D1 a D4 diodos rectificadores del tipo 1N4002, 1N4003, etc
RI - 4 7R x 1/8W - resistor ( amarillo, violeta, negro)
R2 - 27R x 1/8W- resistor (rojo, violeta, negro)
P1 - potenciômetro logaritmico de 10 k (sirve cualquier valor entre 5 y 100k ) con intenuptor.
C1 - 100;4F x I6V- capacitor electrolítico
C2 – 1000 µF - capacitor cerâmico (ver “descripción del funcionamiento”)
C3 – 680 µF x I6V- capacitor electrolítico
C4 - 220 µF x I6V - capacitor electrolítico (ver texto)
C5 - 10,uF x 10V - capacitor electrolítico
C6 - 47qu x 10V- capacitor electrolítico
C 7 – 1 µF x 10V - capacitor electrolítico (ver texto)
C8 - 22 µF x 10V- capacitor electrolítico
T1 - transformador: red para 9V x 500 mA como mínimo
F1 - fusible chico para 200 mA y portafusible para circuito impreso
B1 - batería de 9V (optativa) y soporte
Varios: altoparlante o caja acústica, placa de circuito impreso, tomillos para fiación y sus tuercas, alambres, soldadura, soportes, perilla para el potenciômetro, etc.



