Se trata de un circuito bastante preciso de minuteria que activa un relé por tiempo determinado en 3 bandas. Con esto es posible obtener intervalos en la gama de 1 segundo a 15 minutos, o incluso ampliar estos valores con el cambio de algunos componentes. El circuito es bastante simple, usando componentes comunes en nuestro mercado, y puede controlar cargas de hasta 2A con el relé recomendado.
Con la ayuda de una minuteria, se pueden controlar diversos procesos con bastante precisión. Al final de un tiempo ajustado previamente en un potenciómetro, un relé es activado por un período determinado, conectando o desconectando así, la carga deseada.
El circuito propuesto es bastante sencillo, y tiene por base la carga constante de un capacitor que dispara un unijuntura y un 555.
La alimentación con fuente estabilizada y el ajuste de la carga del capacitor permiten la obtención de intervalos de tiempo bastante precisos en este circuito.
Si necesita un sistema que utilice intervalos de tiempo mayores, podrá aprovechar este mismo circuito, modificándolo fácilmente de acuerdo con las informaciones contenidas en este artículo.
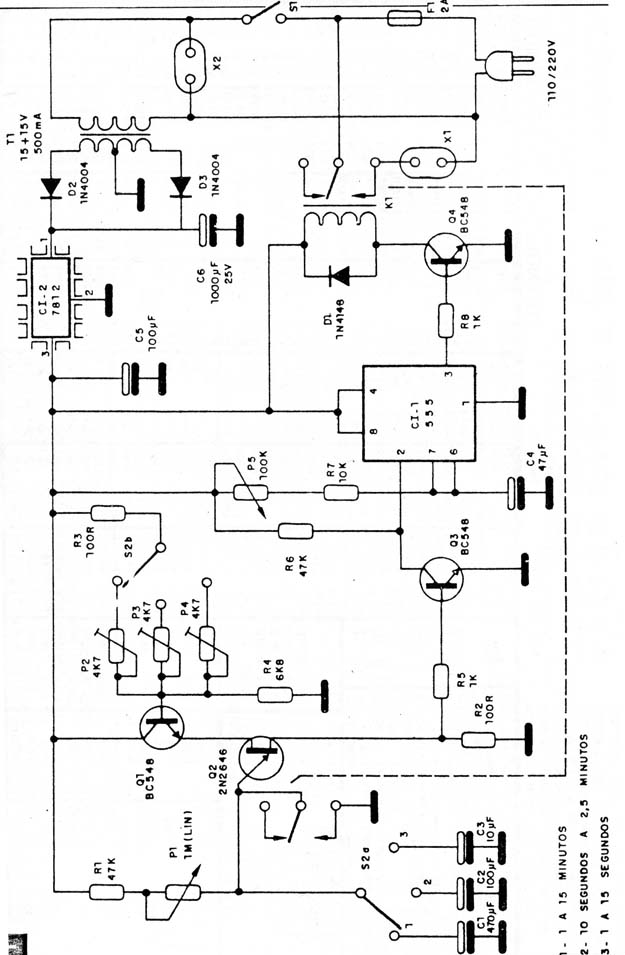
--El circuito
El circuito de tiempo está formado por un transistor unijuntura que dispara por
la carga de capacitores de valores diferentes, a través de un potenciômetro (P1) y una fuente de corriente constante, que polariza el unijuntura de modo de volver lineal su característica de disparo.
Ajustamos em tres trimpots (P2 a P4) la escala de tiempo de P1 para cada valor de capacitor, de modo que, al final de cada intervalo, se obtenga un pulso de disparo sobre R2 que, entonces, será aplicado ala etapa siguiente.
Esta etapa consiste en un monoestable con el 555, cuyo tiempo de activación de salida está dado por el capacitor C4 y por R7 /P5. Con los valores del circuito dado, podemos obtener tiempos de disparo que varían entre algunos segundos y algunos minutos, pero tanto P5 puede ser ampliado hasta 1M, como C4 hasta valores de hasta 1.000uF, y de este modo, el tiempo puede llegar hasta cerca de una hora si se emplean capacitores sin perdidas.
Lo mismo ocurre en relación a C1 y P1 que también se pueden ampliar ligeramente.
La conmutación del 555 se hace a través del pin 2, que lleva la salida del integrado (pin 3) a una tensión positiva capaz de saturar el transistor Q4 y, con esto, activar el relé. El relé es, en este caso, usado para controlar la carga externa.
La fuente de alimentación del circuito posee como base un 7812 que proporciona una corriente de hasta 1A con excelente regulación. Este integrado garantiza una precisión en la provisión de tensión para el circuito de tiempo.
Montaje
En la figura 1 damos el diagrama completo de esta minutería.

En la figura 2 tenemos nuestra sugerencia de placa de circuito impreso.

El relé es un microrrelé para montaje en zócalo DIL que admite corrientes de 2A para sus dos contactos reversibles, que pueden ser conectados de modo independiente.
Los resistores son todos de 1/8 o 1/4W con 5% o 10% de tolerancia y los electrolíticos son para 12 o 16V, excepto C6 que debe ser para 25V 0 mas. Especial atención se debe prestar a los electrolíticos
C1, C2 y C3 que determinan los tiempos. Los mismos deben ser de óptima calidad, sin fugas. Los trimpots son comunes y los potenciometros P1 y P5 son lineales comunes. Para el caso de P1 no debe ser incorporado el interruptor general S1.
El integrado Cl-2 deberá ser dotado de un pequeño disipador de calor, mientras Cl-1 puede ser instalado en un soporte DIL de 8 pins.
Los transistores Q1, Q3 y Q4 son del tipo BC548 o equivalentes como los BC237, BC238 o BC547. para Q2 debe usar um 2N2646.
El diodo D1 es un 1N4148 o cualquier equivalente de silicio de uso general.
Para D2 y D3 debemos usar rectificadores de silicio como el 1N4004 o equivalentes a partir del 1N4002 e incluso el BY127.
El transformador de alimentación tiene bobinado primario de acuerdo con la red local y secundario de 15 + 15V con corriente de 500 mA. Para conexión de la carga controlada, usamos una toma común (X1). Una toma adicional (X2) se puede usar para conectar una lámpara de monitoreo u otro dispositivo alimentado por la misma red.
El fusible de protección es de 2A. y es indispensable.
El aparato puede alojarse en una caja plástica, como sugiere la figura 3.

Los controles quedarán en la parte frontal: la llave rotativa de 2 polos x 2 posiciones, que selecciona las escalas, el control de tiempo de cada escala. determinado por P1, y el tiempo del monoestable ajustado en P5.
En la parte posterior quedan los accesos al fusible. tomas de control externo y también la salida del cable de alimentación.
Observe que el filete del circuito impreso que controla la corriente principal debe ser más gruesa, dada la intensidad de esta corriente.
Ajuste y uso
Los únicos ajustes se hacen en el punto máximo de cada escala. actuando sobre los trimpots correspondientes. Recuerde que los capacitores electroliticos son componentes con tolerancias que pueden llegar a 10% como mínimo y a 50% como máximo, valores que todavía pueden ser mayores si el componente es antiguo o quedó mucho tiempo sin usarse.
Así, si hubiera una diferencia muy grande entre los valores esperados para cada escala y los valores encontrados, con la ayuda de un reloj común o cronômetro, podrá elaborar una nueva escala con los componentes usados o, en caso contrario, cambiar los electrolíticos.
Una vez comprobado el funcionamiento, bastará usarlo. Recuerde que el sistema comienza a contar el tiempo ajustado a partir del momento en que lo conecta.
Para el uso proceda dela siguiente forma: conecte la carga a controlar en Xl (conectada). Ajuste inicialmente el tiempo deseado, seleccionando la escala y actuando sobre P1. Solamente después de esto conecte la llave general S1.




