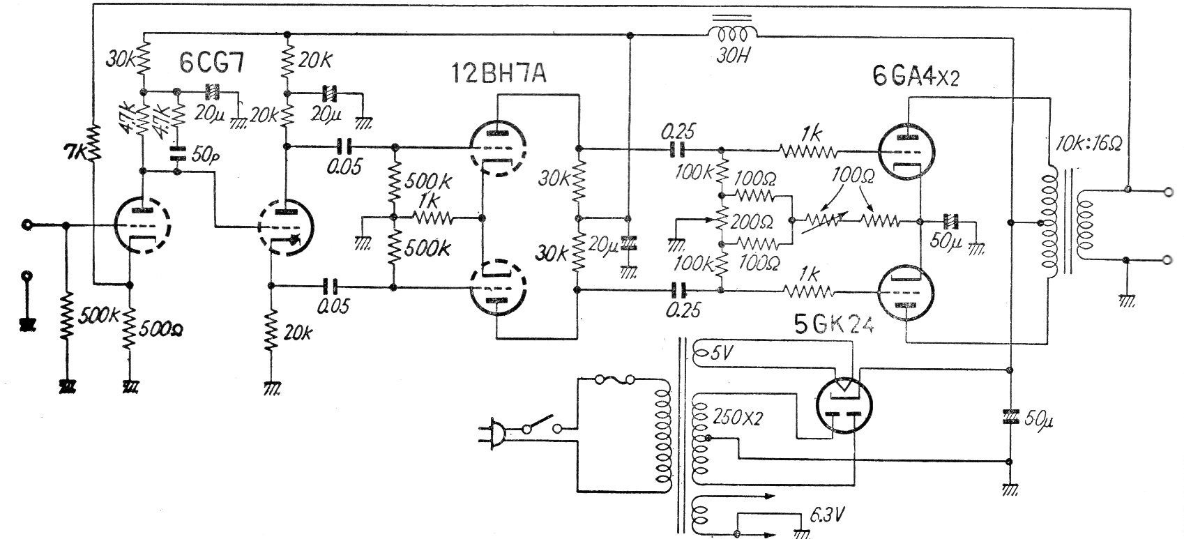
Este buen amplificador de alta fidelidad fue obtenido en una revista técnica japonesa de los años 60. El circuito incluye la fuente de alimentación y utiliza dos 6GA4 en push-pull teniendo como carga un transformador de salida. La inversión de fase se obtiene por un doble triodo.




