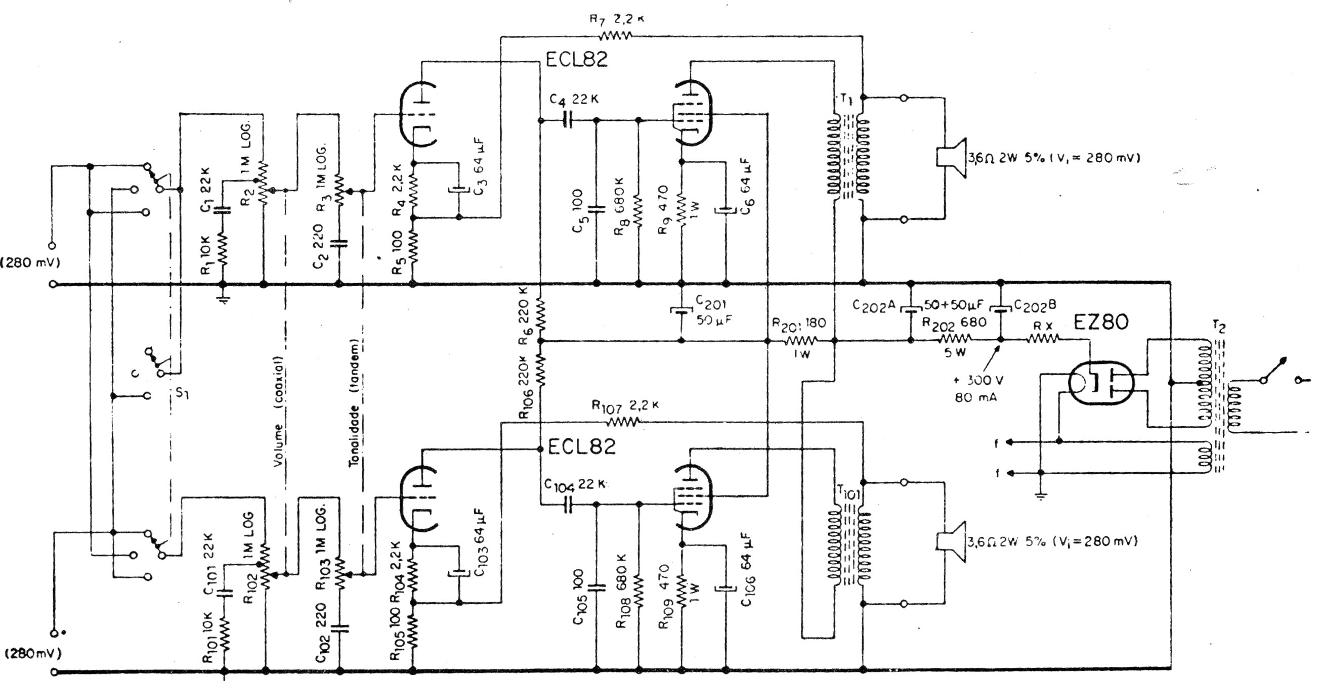
Este amplificador proporciona una potencia de 2 W por canal, y como todo circuito valvulado tiene un rendimiento muy bajo, pues consume 50 W de energía! Los componentes críticos son las válvulas y los transformadores y el diagrama sirve mucho más como referencia que para montaje.




