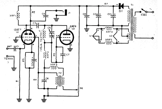
Este circuito fue publicado originalmente en una revista Popular Electronics en la década del 60. Es un receptor super-regenerativo para el rango de VHF. Además de las válvulas el único componente crítico es el transformador, que, sin embargo, puede ser sustituido por un auto-transformador (ver artículo fuentes para aparatos valvulados en el sitio).
Las bobinas dependen de la frecuencia, pudiendo ser utilizadas bobinas de 2, 3 y 4 espiras de hilo 22 a 26 con 1 cm de diámetro sin núcleo para cobertura de las bandas de 50 MHz a 150 MHz, incluyendo el rango de aviación.
La antena es del tipo telescópico, aunque se puede utilizar una antena externa y la salida se realiza en un auricular de alta impedancia. Para la reproducción en altavoz, se puede utilizar un altavoz externo.
C1 - 1 nF - cerámico
C2a, b y c - 20/40/60 uF x 250 V - electrolíticos
C3 - 7 pF - cerámico
C4 - 220 nF - poliéster
C5 - variable 2-20 pF (sacada de radio FM)
C6 - 4,7 nF - cerámico
C7 - 22 pF - cerámica
C8 - 10 nF - cerámico
R1, R3 - 330 ohms x ½ W
R2 - 5k6 - ½ W
R4 - 47 k x ½ W
R5 - 7,5 M x ½ W (8,2 M)
R6 - 25 k x ½ W
R7 - 2k2 x ½ W
XRF1 a 4 - 100 uH
D1 - 1N4007
T1 - 150 V x 25 mA y 6,3 V
T2 - Transformador con relación 1: 3 de espiras - audio
Varios:
Chasis, sockets para las válvulas, botón para la variable, hilos, soldadura, etc.




