Los radio receptores superheterodinos valvulados estuvieron de moda durante muchos años, entre 1930 y 1960 aproximadamente, siendo el aparato principal de la mayoría dos hogares. En aquella época el principal objetivo de todo técnico electrónico era saber cómo funcionaban tales receptores pues consistían en el 90% de su trabajo de reparación de taller. Todavía hoy vemos estos radios en manos de coleccionistas, que los recuperan y los presentan en sus cajas originales que eran verdaderas obras de arte como ilustramos en este artículo. Nuestro propósito en este artículo es recordar a los antiguos técnicos cómo funcionaban aquellos radios y los nuevos enseñar un poco de la más tradicional electrónica de las válvulas.
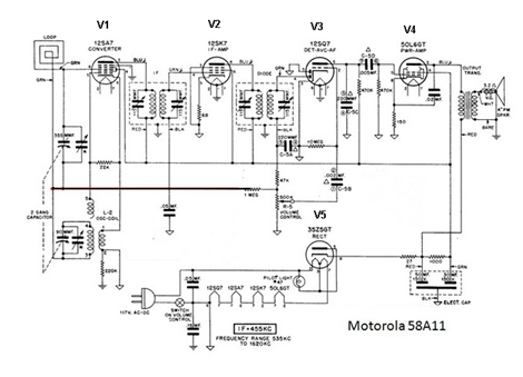
Tomamos como punto de partida para nuestro artículo una radio tradicional de 5 válvulas del tipo "filamento en serie", ejemplo de los millones que existieron en medio del siglo pasado y cuyo diagrama y mostrado en la figura 1.

Este tipo de receptor se llamaba también en algunos países "cola caliente" porque, para alimentar los filamentos de las válvulas conectadas en serie, era necesario tener una reducción de tensión, lo que sería logrado con la conexión de un resistor en serie. Pues bien, este resistor era el propio hilo de nicromo del cable de fuerza.
Así, cuando la radio funcionaba este hilo calentaba levemente, disipando calor, lo que llevó al nombre que se popularizó entre los técnicos.
Analizamos entonces el funcionamiento de nuestro receptor que, en el ejemplo fue proyectado apenas para recibir ondas medias. Si bien las ondas cortas eran populares y los receptores para ellos simplemente tenían juegos adicionales de bobinas, el FM no existía.
El receptor indicado utiliza una antena de cuadro, es decir, en la parte trasera de la radio, normalmente de madera, se enrollaba una bobina en forma de cuadro, calculada para sintonizar la banda de onda media.
Como funciona:
Las señales captadas por la antena de cuadro y sintonizadas a través de un capacitor variable de dos secciones se llevan a una de las rejillas de la válvula mezcladora - convertidor V1. Esta válvula tiene una función doble, ya que también tiene por función oscilar produciendo una frecuencia que depende de la estación sintonizada. Así, la bobina osciladora conectada a esta válvula ya la otra sección de la variable forman un circuito que siempre va a producir una frecuencia cuya diferencia en relación a la frecuencia de la estación sintonizada sea de 455 kHz.
Así, independientemente de la frecuencia de la estación, el oscilador siempre produce una señal cuya diferencia resulta en 455 kHz. ¿Porque eso? La idea es que combinando las señales de las estaciones de esta forma, obteniéndose siempre 455 kHz, podemos usar un circuito de frecuencia fija para hacer el amplificador de aquí en adelante. Esto se llama heterodinagem y la frecuencia de diferencia, 455 kHz se denomina Frecuencia Intermediaria o FI.
Así, como podemos ver por el diagrama en el ánodo de la válvula conectamos un transformador sintonizado en 455 kHz, el transformador de FI, donde las señales de cualquier estación, ahora convertidas para esta frecuencia, pueden pasar al siguiente paso.
El paso siguiente es el primer amplificador de FI, teniendo como elemento principal la válvula V2. Esta válvula amplifica entonces estas señales y las juega en el segundo transformador de FI desde donde pasan a un paso siguiente.
El siguiente paso tiene doble función. Que sirve como detector y al mismo tiempo preamplificador de audio. Se utiliza una válvula triodo con dos dinodos (pequeños electrodos auxiliares); Aplicando la señal de FI, que es una señal modulada de 455 kHz, la válvula detecta estas señales, separando el componente de alta frecuencia (455 kHz) de la señal de audio, que deseamos reproducir.
La señal de alta frecuencia se desvía a la tierra, pero la señal de audio se aplica a la rejilla de la válvula y se recibe una amplificación. Este es el punto de la radio en la que dejamos de tener señales de altas frecuencias y pasamos a tener sólo señales de audio de bajas frecuencias.
En el ánodo de la válvula V3 está conectado el potenciómetro de control de volumen que nos permite determinar cuánto de audio pasa a la siguiente válvula que es la de salida (V4).
Para amplificación de potencia de audio normalmente se utilizaban válvulas pentodo de potencia como 50L6. Esta válvula proporciona una potencia de aproximadamente 2 W de salida lo que es más que suficiente para una pequeña radio de mesa, como ésta.
Sin embargo, observe que el altavoz no se puede conectar directamente a la válvula, ya que el altavoz es de baja impedancia y las válvulas son dispositivos de altas impedancias de salida. Para casar las impedancias se utiliza un pequeño transformador de salida donde se conecta el altavoz.
Los elementos adicionales de las etapas son los resistores de polarización y los capacitores de acoplamiento y desacoplamiento.
Los receptores transistorizados siguen el mismo esquema de funcionamiento con la única diferencia que, en lugar de cada válvula, se utiliza un transistor.
Para completar la alimentación de corriente continua para este circuito viene de una fuente especial. El circuito debe funcionar con una tensión del orden de 150 V continuos, lo que se obtiene rectificando y filtrando la tensión de la red.
Esta función es hecha por la válvula V5, una 35Z5, rectificadora de media onda. En la entrada aplicamos la corriente alterna directamente de la red y en la salida obtenemos corriente continua que es filtrada por un gran electrolítico doble.
Observe que esta radio no está aislada de la red, lo que representa un peligro de choque para cualquier persona que toque sus partes;
Para los técnicos la mayor parte del trabajo después de la reparación consistía en hacer el ajuste, llevando los circuitos a operar en la frecuencia correcta. Observe la cantidad de trimmers que debían ajustarse cuidadosamente para obtener el funcionamiento del circuito. En nuestra sección de ideas prácticas tenemos el procedimiento para este ajuste.



