Este artículo forma parte de nuestro libro gratis "Cómo utilizar el osciloscopio en el servicio de Equipos de video antiguos". Si bien los televisores analógicos ya no se fabrican, todavía hay muchos en uso, así como videocintas (VCR) y cámaras que todavía se pueden utilizar o recuperar para aplicaciones en seguridad, reproducción de cintas antiguas, demostraciones, etc. Este artículo tiene utilidad para las personas que desean utilizar el osciloscopio en el diagnóstico de problemas con estos aparatos de vídeo antiguos.
En esta lección trataremos de un equipo que tiene muchas etapas en común con los televisores y que por lo tanto también puede ser analizado con un osciloscopio.
Muchas de las etapas de una videograbadora son similares a las que se encuentran en los televisores y por lo que pueden analizarse de la misma manera.
Sin embargo, las diferencias que existen también son posibles de un análisis de formas de ondas y ahí entra en acción nuevamente el osciloscopio.
De las diversas etapas es que trataremos básicamente en esta y en la lección siguiente.
1. SECTOR DE AUDIO
En las videocasetes comunes existe un tambor giratorio, donde se fijan las cabezas que graban las señales transversalmente.
Esto es necesario porque si se necesita una velocidad mucho mayor, con el recorrido transversal se consigue un 'mayor aprovechamiento de la cinta con una velocidad real menor.
La amplia gama de frecuencias de vídeo requiere que esto se haga.
En los sistemas de dos cabezas, sin embargo, tenemos una diferencia de proceso en relación a las señales de audio.
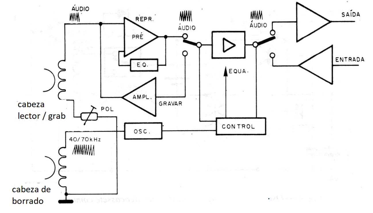
En las videocintas de dos cabezas la señal de audio se graba por separado en una pista lineal tal como se muestra en la figura 1.

De esta forma, las dos cabezas giratorias se utilizan para la lectura sólo de las señales de vídeo, quedando el lector de las señales de audio por cuenta de cabezas fijas que operan como en un grabador de cassette de audio convencional.
El resultado práctico es que los circuitos de grabación y lectura de audio de estas grabadoras son muy similares a los usados en los casetes de audio convencionales con una estructura en bloques mostrada en la figura 2.
Para el sistema VHS de 1 pista su anchura es de 1 mm y para dos pistas (estéreo), cada uno tiene 0,35 mm.
En este sistema, cuando ocurre la reproducción de una señal de audio encontramos en los diversos puntos del circuito señales de bajas frecuencias de onda correspondientes a los sonidos que se graban.
Una cinta de grabación con una señal de audio de 1 kHz, por ejemplo, puede servir de base para la prueba de las cabezas de grabación de este tipo de aparato y de todo el circuito.
Las deformaciones de señales y otros problemas son muy similares a las constatadas en los grabadores comunes.
Basta que el lector tenga un diagrama del aparato para que fácilmente se puedan identificar los puntos en que las señales están presentes.
En la función de grabación, además de las señales que deben venir del circuito externo (televisor, cámara por el micrófono o aún de un selector y etapas de audio del propio aparato), tenemos que considerar la presencia de la señal de borrado.
La finalidad del borrado es de una pre-orientación a los imanes elementales de la cinta de modo que la grabación sea uniforme, como sugiere la figura 3.
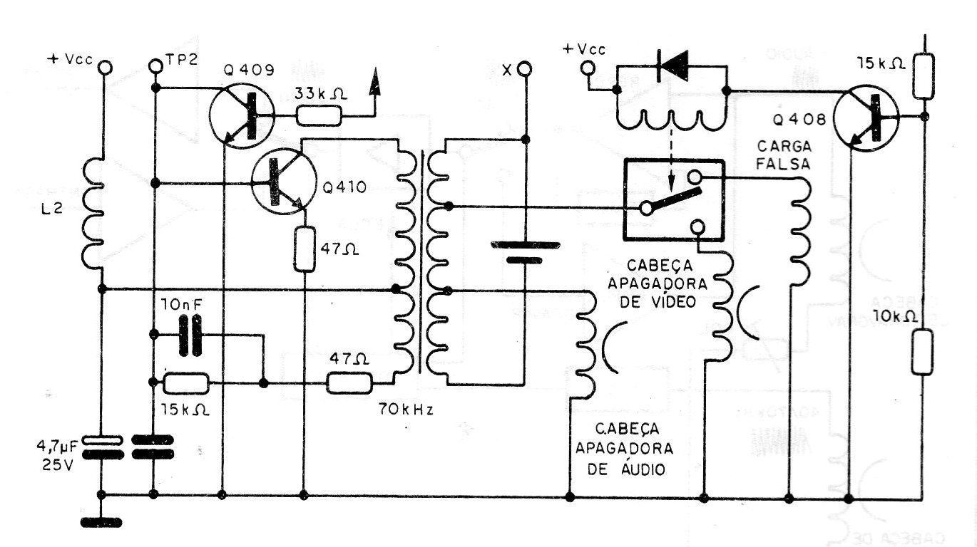
El circuito de borrado de los grabadores de vídeo común genera señales tanto para el borrado de vídeo como el de audio. Este circuito consiste en un oscilador que genera una frecuencia entre 40 y 670 MHZ, como muestra un ejemplo práctico en la figura 4.
La verificación de este tipo de circuito con el osciloscopio es simple ya que sabemos que la señal debe estar en esta banda de frecuencias y debe aparecer en las cabezas de borrado tanto del sector de audio como de vídeo.
En la figura 5 tenemos el modo de utilizar el osciloscopio en la visualización de estas señales en un videocasete común.
La videocasete de dos cabezas debe estar en la posición REC y como tenemos bajas frecuencias, tanto la base de tiempo como la sensibilidad deben ser ajustadas para este tipo de observación.
Una cinta estándar debe ser usada para obtener la señal de prueba, funcionando así como un inyector de señales.
En los grabadores más modernos se adopta, sin embargo, una solución que desde 1983 permite la obtención de mayor fidelidad de grabación.
Este proceso consiste en la transformación de las señales de audio en señales en frecuencias (FM), una alta frecuencia y se registran junto con la señal de vídeo a través de la cinta.
De esta forma existen cabezas de video y de audio operando transversalmente.
En la figura 6 tenemos las posiciones relativas de estas cabezas para el sistema VHS.
Los ángulos son diferentes para el sistema Meta.
En este sistema, para el VHS, las señales de audio del canal 1 tienen una frecuencia centralizada en 1,4 MHZ y para el canal 2 centralizada en 1,8 MHz.
El gráfico de la figura 7 muestra el espectro completo de audio y vídeo que se graban en la cinta.
En el caso de los circuitos de audio tenemos frecuencias y formas de ondas un poco diferentes.
Las señales se leen en altas frecuencias y luego se separan los componentes de audio en un proceso muy similar al utilizado en los televisores comunes, pero en el caso con frecuencias más bajas.
En la figura 8 tenemos un circuito en bloques de este sistema de audio en el que mostramos los tipos de señales que ser fácilmente visualizados con un osciloscopio.
Ver que existen entonces sectores de alta frecuencia (1,4 y 1,8 MHZ) y sectores de audio.
Analizamos el funcionamiento de este circuito en la función de reproducción.
Esta descripción se realiza para un canal, siendo válida para el otro canal en los sistemas estéreo.
La señal captada por la cabeza de lectura de audio tiene una frecuencia promedio de 1,475 MHz siendo entonces amplificado por los primeros bloques del circuito.
Antes de seguir para las etapas de detección la señal pasa por un limitador de amplitud para evitar distorsiones por saturación.
El sistema de separación de canales es similar al utilizado en un receptor FM, con comparador de fase, VCO y otros pasos muy conocidos de los que trabajan con receptores estéreo.
Se obtiene entonces después del demodulador una señal de audio que, sin embargo, tiene un fuerte componente de alta frecuencia que necesita ser eliminada por medio de filtro.
En la figura 9 mostramos la forma de onda visualizada en el osciloscopio antes y después del filtro paso-bajas, encontrados después de la etapa de demodulación.

Con una cinta estándar de 1 kHz el envoltorio de esta señal se puede ver en esta frecuencia, con un componente interno de 1,475 MHz.
El bloque siguiente es el DCC o Drop Cult Compensation que consiste en un circuito cuya finalidad es compensar la falta de uniformidad de cinta magnética.
A continuación, el circuito de de-fase que funciona de la misma forma que los equivalentes en los receptores de FM.
Este circuito expande la banda pasante de la compresión en la transmisión.
La banda tiene ganancias diferentes de las que sería normal para la reproducción en la transmisión con el fin de obtener mejor inmunidad a los ruidos el cual debe ser compensado en la recepción.
Tenemos finalmente los circuitos externos que, en el caso puede ser el modulador que juega la señal en un televisor o aún en una salida simple disponible para un amplificador externo.
Es importante observar que la monitorización de las señales de audio en las primeras etapas consiste en una herramienta precisa para ajustar las cabezas de lectura.
Ver que la utilización del osciloscopio en estas etapas es bastante similar a la que estudiamos en el caso de los receptores de FM.
La utilización de los circuitos integrados dedicados reuniendo gran número de funciones en la mayoría de los aparatos de videocasete, y en el caso de audio con mayor intensidad, simplifica el diseño por parte del fabricante, pero impide el acceso a todos los puntos para el análisis de las formas de onda en un trabajo de ajuste o reparación.
Sin embargo, los manuales de servicio de la mayoría de los fabricantes proporcionan tensiones y formas de onda en los puntos principales que sirven de referencia para el trabajo de mantenimiento.
Para la visualización de estas formas de onda con el osciloscopio el técnico debe estar atento a los siguientes puntos:
a) Frecuencias
Para las señales de audio las frecuencias son relativamente bajas, según vimos lo que permite la utilización de osciloscopios simples en el análisis de las señales.
Las frecuencias menores son de la pista de audio y dependen naturalmente de la señal usada como prueba (figura 10).

b) Intensidad
Las señales encontradas en todas las etapas del sector de audio, tanto en la grabación y en la reproducción, son señales de bajas intensidades con tensiones que difícilmente superan los 15 V y con mínimos en la banda de los microvolts.
Sólo en las etapas finales de audio es que las intensidades son mayores.










