Un circuito simple de detector super-regenerativo posibilita la recepción de señales de 50 a 150 MHz con buena sensibilidad. Podremos captar canales bajos de TV, FM, comunicaciones de aviones y servicios públicos con facilidad.
El receptor presentado se caracteriza por su simplicidad y no necesidad de ajustes o componentes especiales.
Con una pequeña antena telescópica podremos captar estaciones que, dependiendo de las condiciones locales, pueden estar a más de 100 km de distancia, como el caso de aeronaves en vuelo.
El circuito es alimentado por pilas y tiene la reproducción de los sonidos en un pequeño altavoz.
Por la simplicidad, el circuito presenta algunas limitaciones como la baja selectividad (capacidad de captar estaciones cercanas) y la inestabilidad que impide que antenas largas sean usadas.
Como funciona
El circuito tiene como base una etapa super-regenerativa que es un circuito que oscila en la frecuencia que debe captar.
Su oscilación se sincroniza con las señales que se van a captar para obtener una enorme amplificación.
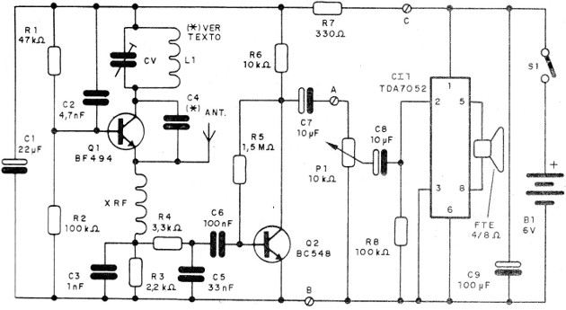
En nuestro circuito L1 y CV determinan la frecuencia de la señal a ser captada que es detectada, apareciendo en R4 la señal de audio a ser amplificada.
La bobina determina el rango de frecuencias que se ajusta en el condensador CV.
La señal de audio recibe una preamplificación en el transistor Q2 para luego ser aplicado a un circuito integrado amplificador de audio.
En el proyecto original utilizamos un circuito integrado TODA 7052, pero se pueden utilizar otros, incluso la señal extraída de los cortos de P1 puede ser aplicada a la entrada de un amplificador externo.
Montaje
En la figura 1 tenemos el diagrama completo del receptor de VHF.

El choque de RF XRF es un componente de construcción casera, siendo fabricado enrollando unas 50 a 60 vueltas de hilo esmaltado fino en un palillo o resistor de 1M, como muestra la figura 2.

También existe la opción de encontrar este componente listo, pudiendo ser usado un choque de 47 uH a 100 uH.
Una versión puramente experimental puede ser elaborada sobre la base de un puente de terminales, aunque se debe tener mucho cuidado para mantener los terminales de los componentes bien cortos.
Esta versión no incluye el amplificador que debe montarse en una placa de circuito impreso o ser externo.
Esta versión en puente de terminales se muestra en la figura 3.

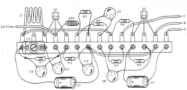
Para el montaje en placa de circuito impreso, utilizamos dos placas, siendo una para el receptor y la otra para el amplificador, ambas mostradas en la figura 4.

Los capacitores deben ser cerámicos cuando de valores bajos y los mayores son electrolíticos para 6 V o más.
Los resistores pueden ser de 1/8 W y en lugar del trimmer CV podemos usar un capacitor variable obtenido de una vieja radio FM.
La bobina tiene sus espiras determinadas por el rango de frecuencia que se pretende captar, como muestra la figura 5.

La antena puede ser un pedazo de hilo rígido de 40 a 80 cm o una antena telescópica obtenida de una radio FM fuera de uso.
Prueba y uso
Será interesante hacer las pruebas iniciales con la bobina para la banda de FM donde hay más estaciones y ellas son más potentes.
Ajuste CV para capturar una estación, manteniendo la antena siempre en posición vertical.
Después, si desea colocar bobinas para otras pistas, recordando que en muchos casos, como en el rango aeronáutico, las comunicaciones son escasas y cortas, exigiendo paciencia para encontrar sus frecuencias.
Q1 -BF494 - transistores NPN de RF
Q2 - BC548 - transistores NPN de uso general
CI-1 - TDA7052 - circuito integrado
XRF - choque de RF - ver el texto
S1 - Interruptor simple
B1 - 6 V - 4 pilas pequeñas
CV - trimmer o condensador variable de radio FM
L1 - Bobina - ver el texto
P1 - 10 k ohms - potenciómetro
FTE - 4 ó 8 ohms - altavoz de 5 a 10 cm
R1 - 47 k ohms - resistor - amarillo, violeta, naranja
R2, R8 - 100 k ohms - resistor - marrón, negro, amarillo
R3 - 2,2 k ohms - resistor - rojo, rojo, rojo
R4 - 3,3 k ohms - resistor - naranja, naranja, rojo
R4 - 1,5 M ohms - resistor - marrón, verde, verde
R5 - 10 k ohms x 1/8 W - resistor - marrón, negro, naranja
R7 - 330 ohms - naranja, naranja, marrón
C1 - 22 uf - electrolítico
C2 - 4,7 nF - capacitor cerámico
C3 - 1 nF - capacitor de cerámica
C4 - 1 a 10 pF - según el rango
C5 - 33 nF - cerámico o poliéster
C6 - 100 nF - capacitor de cerámica
C7 - 10 uF - electrolítico
C8 - 100 uF - electrolítico
Varios:
Puente de terminales o placa de circuito impreso, soporte de pilas, caja para montaje, hilos, soldadura, etc.



