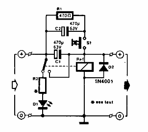
Encontrado en una Elektor de los años 90, este circuito desactiva una fuente en caso de corriente excesiva. El relé debe tener tensión de acuerdo con la fuente protegida.

Fusible electrónico para fuentes
Encontrado en una Elektor de los años 90, este circuito desactiva una fuente en caso de corriente excesiva. El relé debe tener tensión de acuerdo con la fuente protegida.
