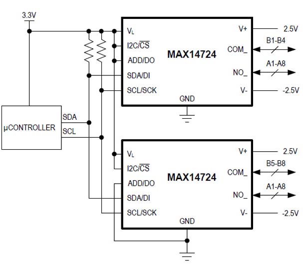
Mouser Electronics ya puede entregar el nuevo circuito integrado Maxim MAX14724. Se compone de una matriz multiplexadora 8: 4 con control en serie y puede funcionar con fuente de +/- 2,5 V. lo circuito acepta control serial I2C, SPI y con lógica de 1,6 V. Ver más en: http://www.mouser.com/new/maxim-integrated/maxim-max14724-multiplexer/




