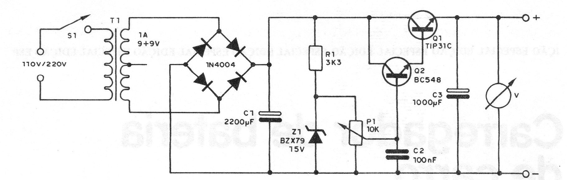
Esta fuente puede proporcionar tensiones ajustables entre 0 y 15 V con corrientes de carga de hasta 1 A. Se trata de una fuente ideal para la bancada del montador, reparador y estudiante.
Como podemos ver por el circuito de la figura 1, se trata de circuito muy simple, regulado a zener, con dos transistores en la configuración Darlington en la salida.
El transistor Q1, de potencia, debe montarse en un buen radiador de calor.
Esta fuente no tiene protección contra cortocircuitos en la salida, por lo que mucho cuidado debe ser tomado en su uso.
El voltímetro, para mayor economía, puede ser de hierro móvil, o bien ser prevista una conexión para el multímetro que servirá para monitorear la tensión de salida.
El transformador es de 9 + 9 V x 1 A de corriente y su bobinado primario tendrá tensión que depende de la red local.
El montaje en placa de circuito impreso se muestra en la figura 2.
Observe la posición de los componentes polarizados, tales como los diodos, los capacitores y el diodo zener.





