Esta sirena tiene un sonido inicialmente creciente en la frecuencia cuando aprieta el interruptor de presión. Soltando el interruptor, el sonido disminuye de frecuencia hasta que se detiene, imitando una sirena de fábrica.

 

 

FUNCIONAMIENTO

 

   Lo que tenemos en este caso es un circuito oscilador hecho con dos transistores complementarios, es decir, un NPN y otro PN P. Vea que en el símbolo el transistor NPN tiene la flecha que indica el emisor hacia fuera y el PNP la flecha apunta hacia adentro. (figura 1)

 

13Figura 1 - El oscilador complementario

   

Los transistores NPN y PNP de las mismas características son dichos complementarios. Ver que no podemos, en un montaje, cambiar uno por el otro.

   Pues bien, en un oscilador la frecuencia del sonido producido depende del circuito de realimentación, en el caso, formado por el capacitor C y por la resistencia R, además de R1.

   En nuestro caso, R1 no se conecta directamente a la fuente externa de energía, es decir, las pilas, sino a un capacitor y otro resistor, en el esquema, R2.

   Cuando presionamos S, que es el interruptor de presión, el capacitor se carga lentamente vía R1 de modo que la frecuencia del sonido aumenta. Cuando abrimos el interruptor, la carga del capacitor se desplaza por R2, en cuyo caso el sonido disminuye.

   

 

MONTAJE

 

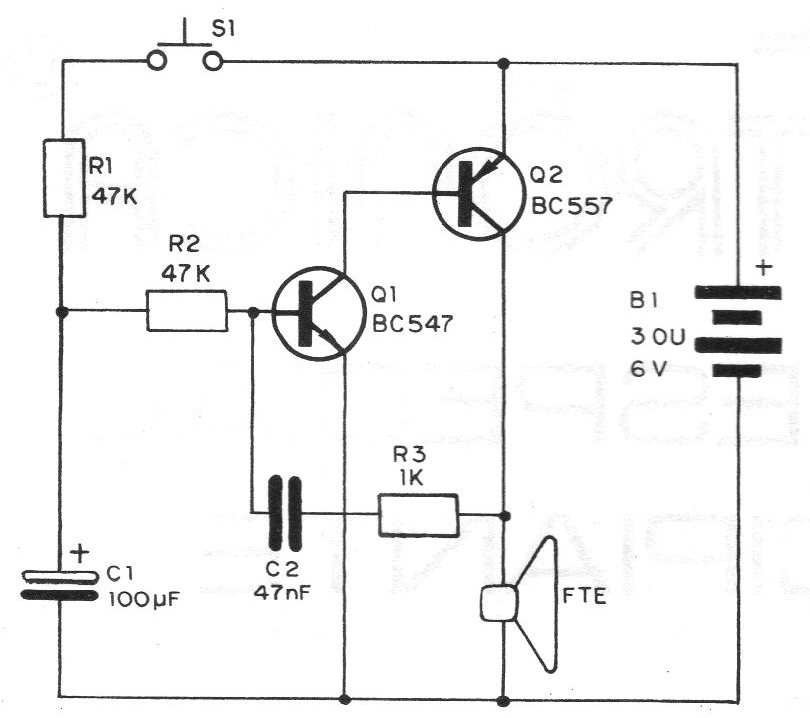
   En la figura 2 tenemos el diagrama completo de esta sirena.

 

Figura 2- Diagrama de la sirena
Figura 2- Diagrama de la sirena | Clique na imagem para ampliar |

 

   El puente de terminales, que se fijará sobre una base de madera, se muestra en la figura 3.

 

Figura 3 - Montaje en puente de terminales
Figura 3 - Montaje en puente de terminales | Clique na imagem para ampliar |

 

   

Los cuidados en el montaje:

a) Observe bien las posiciones de los transistores y tenga cuidado de no intercambiarlos.

b) Observe la polaridad del capacitor electrolítico y del soporte de las pilas.

c) Véanse los valores de los resistores que son dados por las bandas coloreadas según la lista de material.

d) El altavoz debe conectarse con cables cortos y puede ser de cualquier tipo de 8 ohmios.

e) S1 es un interruptor de presión, tipo botón de timbre, que debe fijarse en algún punto de la base.

   Terminada el montaje, con las interconexiones hechas con pedazos de hilos, el lector puede experimentar su sirena.

 

 

PRUEBA

 

   Coloque las pilas en el soporte, observando su polaridad. Las pilas deben ser nuevas.

   Una vez colocadas estas pilas, el aparato ya estará conectado, aunque su consumo sea muy bajo, pues no hay interruptor general.

   Presione el botón S1. El sonido debe comenzar y subir hasta que esté bien agudo. Suelte S1. El sonido debe caer de frecuencia hasta que se detenga.

   Si desea cambiar la tonalidad del sonido, cambie C2. Los valores sugeridos para el intercambio son 33 nF y 82 nF. Utilice capacitores de poliéster metalizado, o cerámica.

   Si algo no va bien:

   Compruebe en primer lugar todo el montaje, prestando atención a las posiciones de los transistores y la polaridad del soporte de las pilas. Si todo está seguro entonces es porque algún componente tiene problemas.

   Comience sacando los transistores y colocando otros nuevos. Después vea el altavoz, que puede estar interrumpido y, finalmente, vea los resistores y capacitores que pueden estar con problemas.

   

 

LISTA DE MATERIAL

 

Q1 - BC547 o equivalente (BC548, BC237, BC238) - transistores NPN

Q2 - BC557 o equivalente (BC558, BC327, BC328) - transistores PNP

FTE - altavoz de 8 ohms

C1 - 100 uF x 6 V - capacitor electrolítico

C2 -47 nF - capacitor cerámico (o 0,05 uF)

R1, R2 - 47k x 1/8 W - resistores (amarillo, violeta, naranja)

R3 - 1k x 1/8 W - resistor (marrón, negro, rojo)

B1 - 3 o 6 V - 2 o 4 pilas pequeñas

S1 - interruptor de presión

Varios: puente de terminales, soporte de pilas, base de montaje o caja, hilos, etc.