En otro artículo que publicamos alrededor de 1986 nuevamente sorprendía a sus lectores con un brindis interesante: la placa de circuito impreso uItra-miniaturizada, para el montaje de un microamplificador de audio. Podría ser alimentado con tensiones 3 y 12 V, este pequeño amplificador proporcionaba potencias en el rango de 100 mW hasta cerca de 1 vatio con excelente calidad siguiente.

   En una versión mejorada, pero todavía "micro", presentamos un amplificador que seguramente va a agradar a los lectores que no montar, o que desean "repeler" ese proyecto.

   Nuestro amplificador también funciona con tensiones entre 3 y 12 V y proporciona la misma gama de potencias, pudiendo ser usado para reforzar señales de pequeños radios, como paso de un tocadiscos o intercomunicador, o en la bancada, en la prueba de diversos equipos.

 

 

   Montaje

 

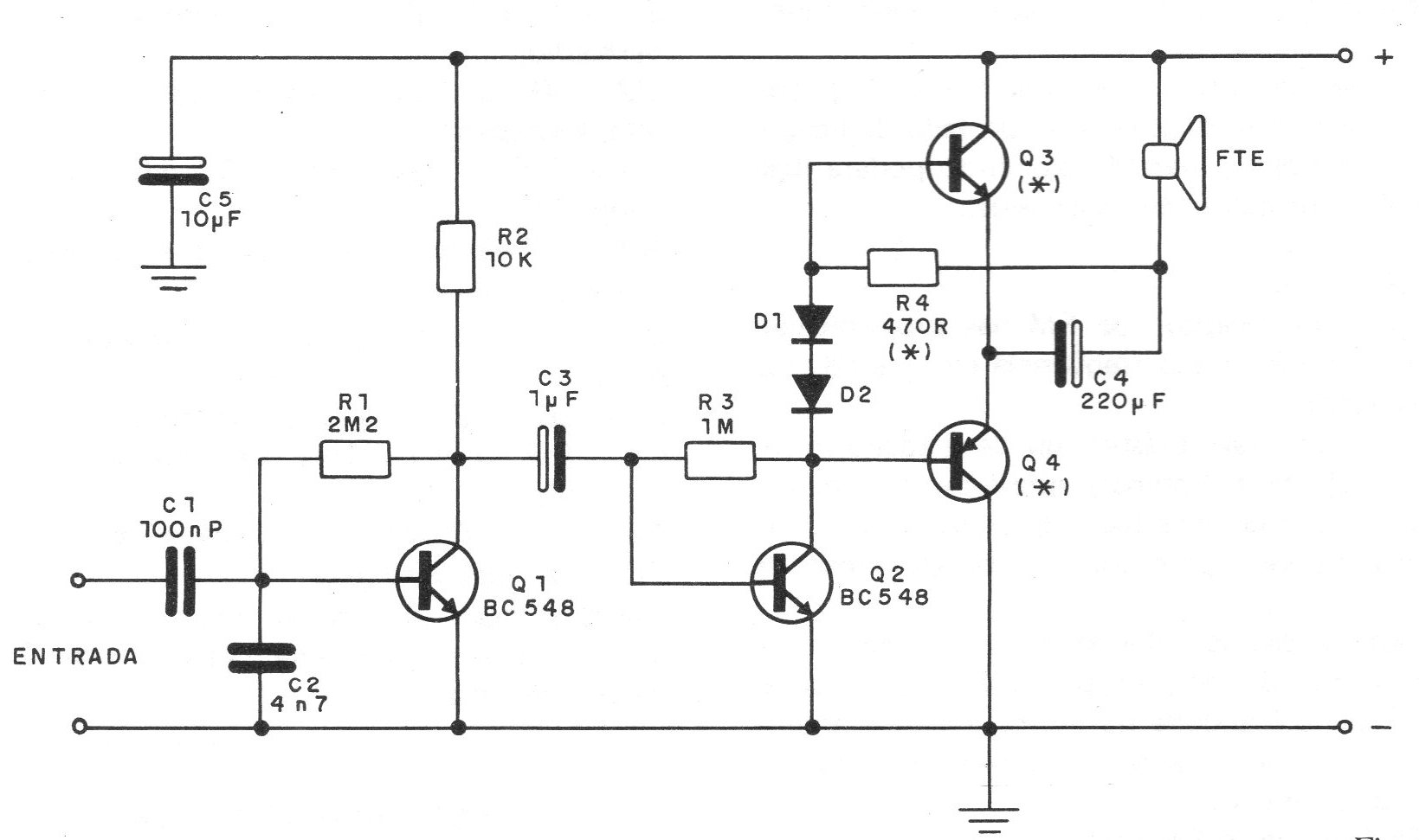
   En la figura 1 tenemos el diagrama completo del micro-amplificador.

 

Figura 1 - Diagrama del micro-amplificador
Figura 1 - Diagrama del micro-amplificador | Clique na imagem para ampliar |

 

   

Los transistores Q3 y Q4 deben elegirse de acuerdo con la tensión de alimentación, de la siguiente manera:

   3 Volts y 6 Volts

   Q3 = BC237, BC238, BC239, BC547, BC548 BCS49, BC337, BC338

  Q4 -BC557, BC557, BC559, BC580, BC327, BC329

9 o 12 V:

Q3 - BC635, BC637, BC639

Q4 - BC638, BC640, BC636

   La placa de circuito impreso se muestra en la figura 2.

 

 

Figura 2 - Placa para el montaje
Figura 2 - Placa para el montaje | Clique na imagem para ampliar |

 

   

Los diodos D1 y DZ pueden ser de cualquier tipo de silicio de uso general, como los 1N4148, 1N4001, etc.

   La resistencia R4 debe cambiar, si se observa una corriente de reposo alta. Podemos decir que puede permanecer en el rango de 470 ohmios hasta 2k2.

   La colocación provisional de un trimpot de 2k2 en su lugar, teniendo en serie un resistor de 470 ohmios para el ajuste, es una solución que permite obtener el mejor rendimiento.

   Los capacitores electrolíticos deben tener tensiones de trabajo un poco más grandes que la tensión de alimentación elegida.

   La resistencia R3 también influye en la corriente de reposo y en el rendimiento del amplificador, pudiendo eventualmente cambiarse en el rango de 220 ohms a 1M5.

   

 

Prueba y uso

 

  Conecte el amplificador a una fuente con un buen filtrado, con una capacidad de corriente de al menos 500 mA o un conjunto de pilas.

   En la salida, conecte un altavoz de 4 u 8 ohmios de buena calidad.

   Aplique la señal en la entrada. Esta señal puede venir de un tocadiscos con cápsula de cristal, un micrófono de cristal, un radito, una cubierta de cubierta o un grabador de cassette.

   Nota: El artículo es de 1986. Se pueden utilizar otras fuentes de señal modernas.

   En la radio y en la grabadora, la señal se puede tomar de la toma de auriculares o del monitor.

   En la figura 3 damos el procedimiento para añadir un control de volumen.

 

 

   Figura 3 - Añadiendo un control de volumen
   Figura 3 - Añadiendo un control de volumen | Clique na imagem para ampliar |

 

   

La reproducción debe salir normal y alta, sin distorsión.

   Si se producen distorsiones, intente cambiar el valor de R4 y R3.

   Encontrando el punto ideal de funcionamiento es sólo usar su microamplificador.

   Monte dos unidades para tener un sistema estéreo.

  

 

Lista de material

 

Q1, Q2 - BCS48

Q3 - Ver texto

Q4 - Ver texto

D1, D2 - 1N4148 o equivalentes - diodos de silicio

R2 - 2M2 x 1/8 W - resistor (rojo, rojo, verde)

R2 - 10 k x 1/8 W - resistor (marrón, negro, naranja)

R3 - 1 M x 1/8 W - resistor (marrón, negro, verde)

R4 - 470 ohms x 1/8 W - resistor (amarillo, violeta, marrón)

C1 - 100 nF (104) - capacitor de cerámica

C2 - 4n7 (472) - capacitor de cerámica

C3 - 1 uF - capacitor electrolítico

C4 - 200 uF - capacitor electrolítico

C5 - 10 uF - capacitor electrolítico

Varios: placa de circuito impreso, altavoz de 4 u 8 ohms, hilos, fuente de alimentación, potenciómetro de volumen (ver texto), etc.