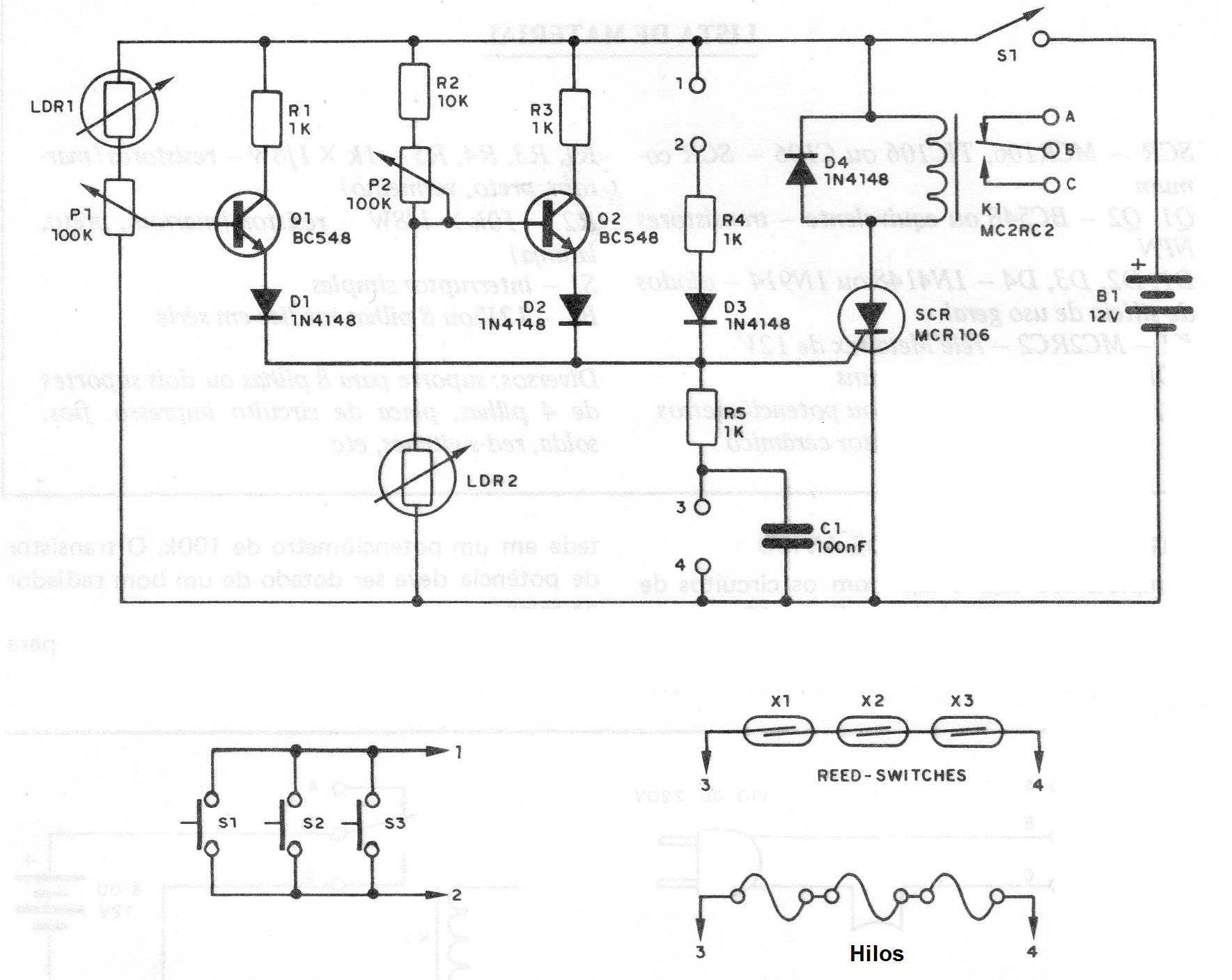
Este circuito reúne en un sistema único diversos tipos de alarmas. Así, los sensores por presión, los sensores por interrupción o reed - switches, los sensores de luz actuando de dos modos diferentes: por la interrupción de la luz y por la incidencia de la luz.

   Podemos entonces instalar sensores de interrupción (hilos y reed-switches) en diversos puntos de una casa, interruptores de presión en otros y aún localizar en los pasajes o lugares más visados ​​los sensores de luz.

   El sensor por interrupción de haz protegerá un pasillo o paso mientras que el por incidencia de luz será activado si el intruso enfoca inadvertidamente en él una linterna.

   El circuito completo se muestra en la figura 1.

 

Figura 1
Figura 1 | Clique na imagem para ampliar |

 

   

En los puntos 1 y 2 se conectan los interruptores de presión o reed-switches que serán accionados por el cierre. En los puntos 3 y 4 se conectarán en serie los sensores de interrupción que pueden ser hilos finos o también reed-switches pero que serán activados por el alejamiento del imán.

   El circuito es alimentado por 8 pilas medias o grandes y la conexión del sistema de aviso se explicará posteriormente al final de este artículo.

   La placa de circuito impreso para esta versión más completa se muestra en la figura 2.

 

Figura 2
Figura 2 | Clique na imagem para ampliar |

 

   

Vea que cualquier tipo de sensor que está activado, no sirve para apagarlo que la alarma no está desactivada. Para desactivar también hay que apagar y volver a conectar S1.

   Los potenciómetros P1 y P2 sirven para controlar la sensibilidad, también pudiendo ser empleados trimpots. Estos se refieren a los sensores de luz.

 

 

Lista de material

 

SCR - MCR106, TlC106 o C106 - SCR común

Q1, Q2 - BC548 o equivalente - transistores NPN

D1, D2, D3, D4 - 1N4148 o 1N914 - diodos de silicio de uso general

K1 - relé de 12 V

LDR1, LDR2 - LDR comunes

P1, P2 - 100 k - trimpots o potes

C1 - 100 nF (104) - capacitor de cerámica

R1, R3, R4, R5 - 1 k x 1/8 W - resistores (marrón, negro, rojo)

R2 - 10 k x 1/8 W - resistor (marrón, negro, naranja)

S1 - interruptor simple

B1 - 12 Voy 8 pilas medias en serie

Varios: soporte para 8 pilas o dos soportes de 4 pilas, placa de circuito impreso, hilos, soldadura, reed-switches, etc.