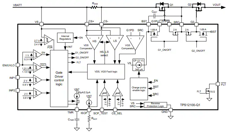
El controlador inteligente de lado alto TPS1210-Q1 de Texas Instruments es un controlador MOSFET back-to-back de 45 V y bajo IQ con un rango de voltaje operativo de 3,5 V a 40 V. Este controlador está diseñado para soportar y proteger cargas de tensión de alimentación negativas de hasta -40 V. El controlador TPS1210-Q1 incluye dos controladores de compuerta potentes (2 A) con entradas de control separadas (INP1 e INP2) para controlar MOSFET back-to-back en una configuración de fuente común. Este controlador está disponible en un paquete VSSOP de 19 pines (5,1 mm x 3 mm). El controlador TPS1210-Q1 está calificado como AEC-Q100 para aplicaciones automotrices.




