Este componente, de Texas Instruments, consiste en un sensor de corriente con salida en tensión que puede ser usado tanto del lado positivo como negativo de la fuente de alimentación (High-Side o Low-Side). En este artículo, basado en el datasheet del componente, destacamos algunas de sus características y damos algunos circuitos para su utilización.
El INA180 de Texas Instruments, distribuido por Mouser Electronics, consiste en un sensor de corriente, parte de una familia optimizada para monitoreo en modo común, operando en un rango de tensión de -0,2 V a 26 V, independientemente de la tensión de alimentación.
El INA180 opera con una alimentación de 2,7 V a 5,5 V que drena una corriente máxima de 260 uA y tiene un rango de frecuencia de funcionamiento de 350 kHz.
Otra característica importante es la posibilidad de diversas ganancias, que van de 20 V / V a 200 V / V según puede ser comprobada por el datasheet en: http://www.ti.com/lit/ds/symlink/ina180.pdf
En este datasheet se puede acceder a otras características de este componente.
En la figura 1 tenemos la aplicación típica del componente, según Texas Instruments.

El INA180 está disponible en encapsulado SOT-23 (5) midiendo sólo 2,90 x 1,60 mm como se muestra en la figura 3.

En la figura 3 mostramos los modos posibles de uso, tanto con la conexión del lado positivo de la alimentación (high-side) y del lado negativo (low-side).

Debido a la tipología interna del INA180, es independiente de la tensión de alimentación.
En la operación normal, la tensión de alimentación puede oscilar entre 2,7 y 5,5 V. La tensión en modo común debe quedar dentro del rango especificado de -0,2 y +26 V. La salida es rail-to-rail en el intervalo máximo.
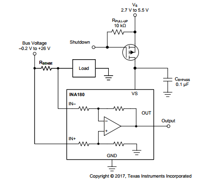
La figura 4 muestra un circuito práctico con la función shutdown externa, ya que el componente no lo posee, pues su consumo ya es muy bajo.

En el caso, tenemos una puerta externa que permite llevar el circuito a una condición de bajo consumo.
Un circuito práctico de uso con conexión del lado positivo de la fuente (High-Side) se muestra en la figura 5.

En este circuito, los pines IN + e IN- del INA180 deben quedar lo más cerca como sea posible del resistor de shunt que sirve de sensor de la corriente de carga.
Un capacitor de derivación de al menos 100 nF debe utilizarse cerca de lo pino de alimentación del dispositivo. En las aplicaciones con fuentes ruidosas o de alta impedancia pueden ser necesarios más capacitores de desacoplamiento para rechazar el ruido de la fuente.
Más información sobre los cálculos de los componentes para una aplicación específica se da en el datasheet.
En la figura 6 tenemos un circuito en el que tenemos la adición de un sistema de filtrado para la señal de entrada.

Para evitar que los resistores de entrada introduzcan un error apreciable en la medida de la corriente, sus valores deben ser inferiores a 10 ohms.
También en este caso, para obtener más información sobre los cálculos de los componentes usados, el datasheet debe ser consultado.
Hemos completado este artículo con un circuito de sensorización para el lado negativo de la fuente, es decir, Low-Side, en la figura 7.

En el datasheet se puede encontrar información adicional como el modo de proteger el circuito contra transitorios, ejemplo de diseño para una aplicación práctica y mucho más.



