
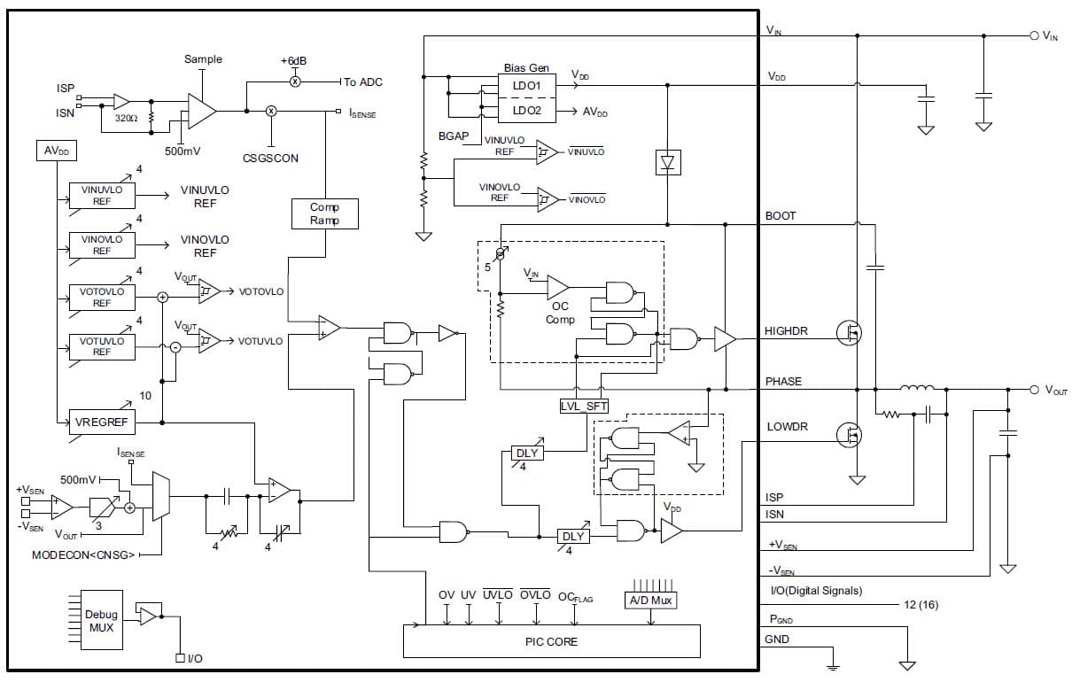
Los controladores híbridos para PWM con los microcontroladores de 8 bits integrados para supervisión y administración. Los componentes operan en el rango de 4,5 a 50 V siendo indicados para aplicaciones en controles de motores.

Los controladores híbridos para PWM con los microcontroladores de 8 bits integrados para supervisión y administración. Los componentes operan en el rango de 4,5 a 50 V siendo indicados para aplicaciones en controles de motores.