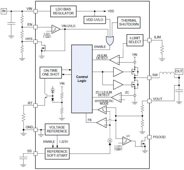
Marzo de 2017 - Mouser Electronics está ofreciendo el nuevo convertidor sincronizado Buck LM5166 de Texas Instruments para tensiones de 3 V a 65 V y de entrada con límites de 500 mA, 300 mA y 200 mA. La salida se fija en 3,3 o 5 V y la carcasa es de10 pinos VSON de 3 x 3 mm.
Clique aquí para ver las hojas de datos




