
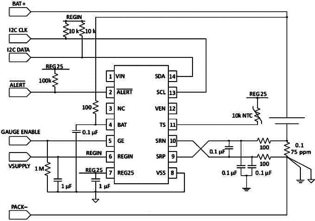
Enero de 2017 - Ya puede obtener de Mouser Electronics el bq35100 circuito integrado monitor de carga para baterías primarias y baterías de litio y EOS.
Clique aquí para ver las hojas de datos

Enero de 2017 - Ya puede obtener de Mouser Electronics el bq35100 circuito integrado monitor de carga para baterías primarias y baterías de litio y EOS.
Clique aquí para ver las hojas de datos