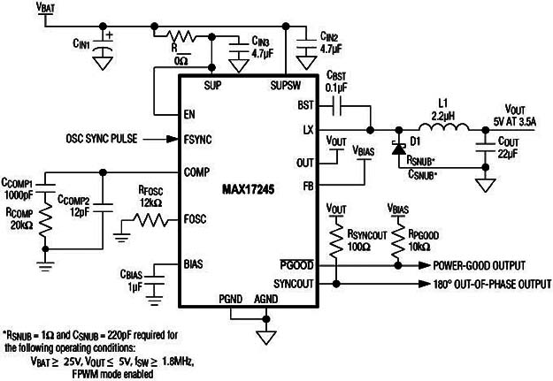
Noviembre de 2016 - Mouser Electronics ya cuenta con los nuevos convertidores reductores CC-CC (reductores) de Maxim MAX17245 para funcionar con tensiones desde 3.5 a 36 V de entrada. Los nuevos componentes pueden proporcionar una salida de 3.3 / 5 V y corrientes nominales de hasta 3,5 A. La frecuencia de conmutación se puede ajustar entre 220 kHz y 2,2 MHz
Clique aquí para ver las hojas de datos




