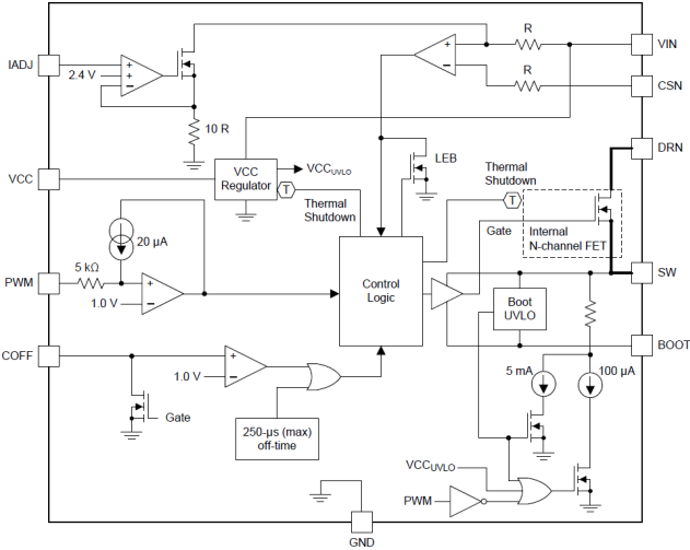
Septiembre de 2016 - Mouser Electronics ya tiene en stock el nuevo controlador IC TPS92515 LED de Texas Instruments para corrientes de hasta 2 A. Los nuevos componentes se pueden operar con voltajes de entrada desde 5,5 a 65 V versiones y tienen un FET canal N integrado de 290 mOhm.
Clique aquí para ver las hojas de datos




