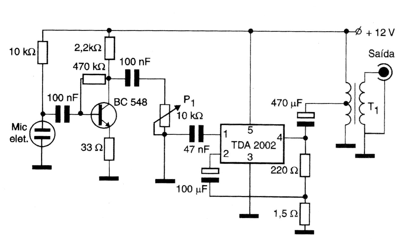
Este circuito modulador se puede utilizar en transmisores AM hasta 10 W de potencia. El TDA2002 debe estar dotado de un disipador de calor y la fuente de 12 V debe tener una corriente de al menos 2 A. El circuito es de una documentación de 2005.
Esta es una radio experimental para la banda de ondas medias, que con una antena pequeña puede...
Girando un pequeño motor con la ayuda de un volante, producimos un sonido similar al de una sirena...
Este circuito se puede incrustar en robots y otros automatismos para indicar su funcionamiento. Lo...