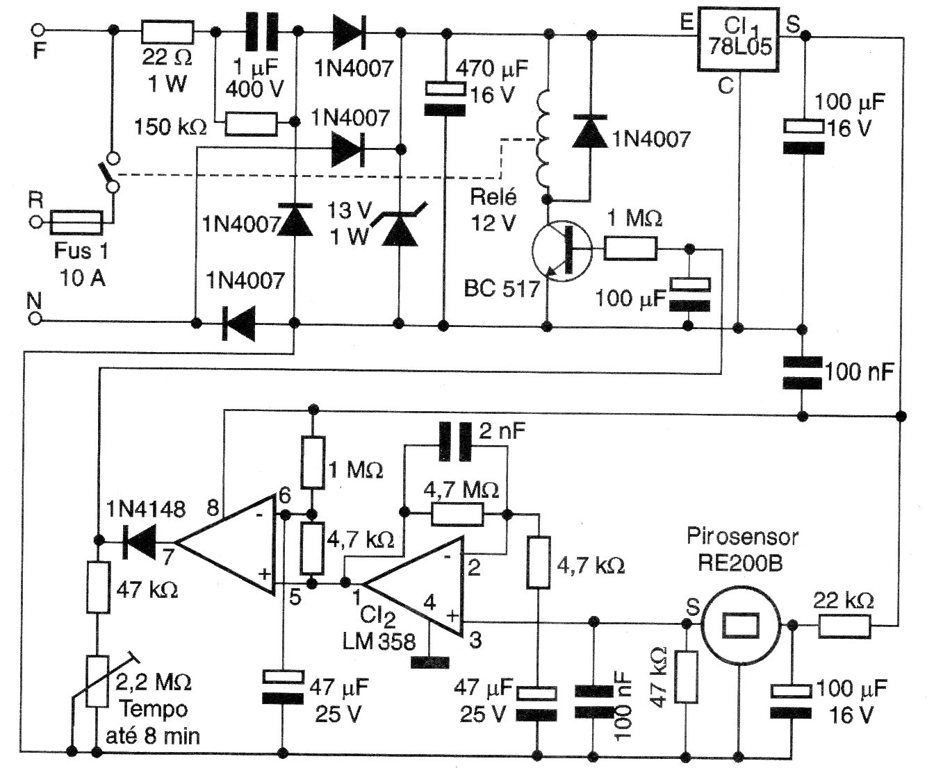
Encontramos este circuito en una documentación de 2005. El circuito utiliza un piezo-sensor infrarrojo accionando un relé. El circuito es algo crítico y la fuente de alimentación utilizada no utiliza el transformador. El sensor utilizado puede ser difícil de encontrar actualmente.




