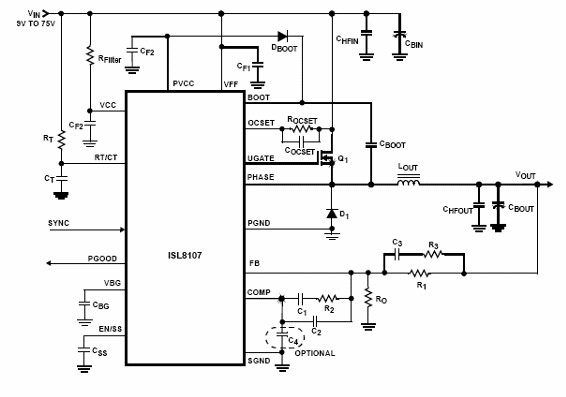
El circuito presentado en la figura 1 es una sugerencia de aplicación para el ISL8107, un nuevo circuito integrado de Intersil (www.intersil.com). Este circuito consiste en un controlador de fase única no sincronizada, del tipo buck, con un controlador integrado para MOSFET. El controlador puede operar con tensiones de entrada de 9 a 75 V y tiene una referencia interna de tensión de 1,192 V con una tolerancia de +/- 1%.

La frecuencia de conmutación se puede programar para valores entre 100 kHz y 600 kHz a través de un resistor y un condensador externos. El circuito también se puede sincronizar externamente a través del perno SYNC. El componente se suministra en envoltorio QFN de 16 pines. Además de estas características destacamos otras como: soft-start y protección contra sobretemperatura. Más información sobre el uso de este componente se puede obtener en su datasheet en el sitio web de Intersil, y también está disponible una tarjeta de evaluación con el código .ISL8107EVAL1Z Reference Design.



