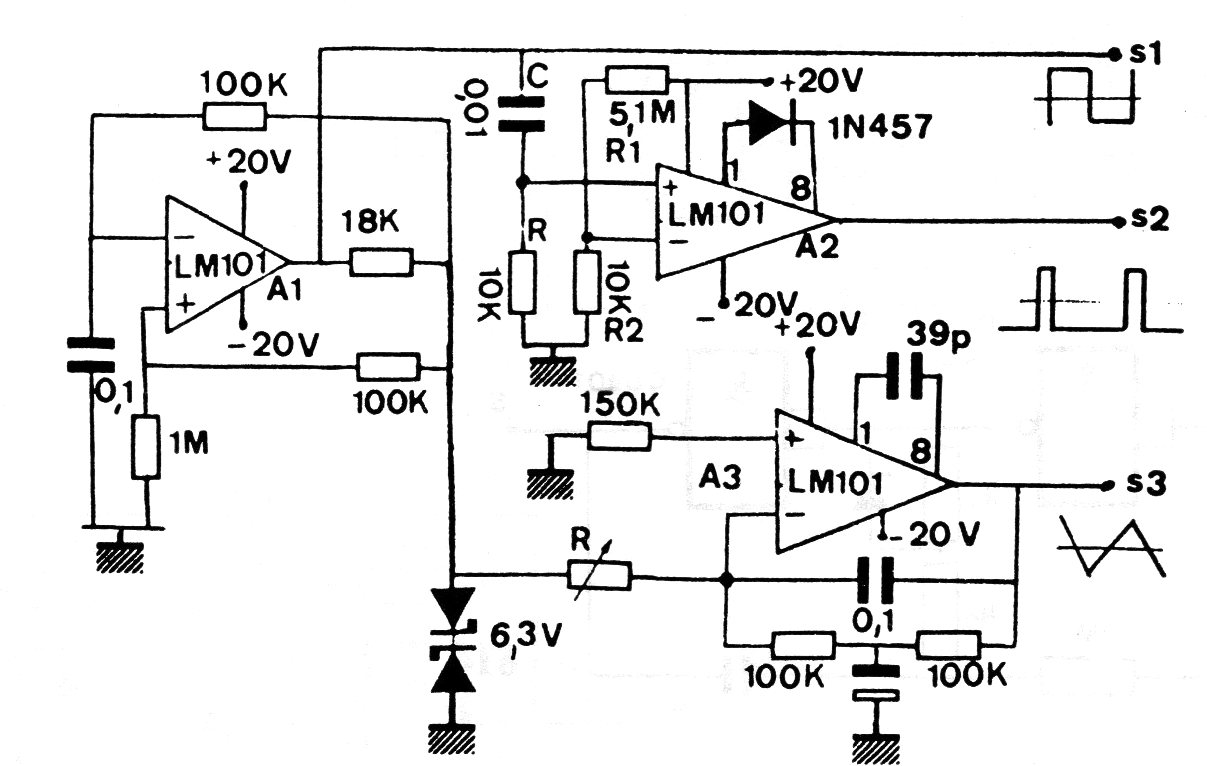
Esta configuración aparece en otros puntos de esta sección en nuestro sitio. OI circuito integrado admite equivalentes y el rango de frecuencias se puede cambiar con el cambio de los capacitores. Los diodos son de uso general, excepto los zeners que son de 400 mW. El circuito debe ser alimentado por una fuente simétrica.




