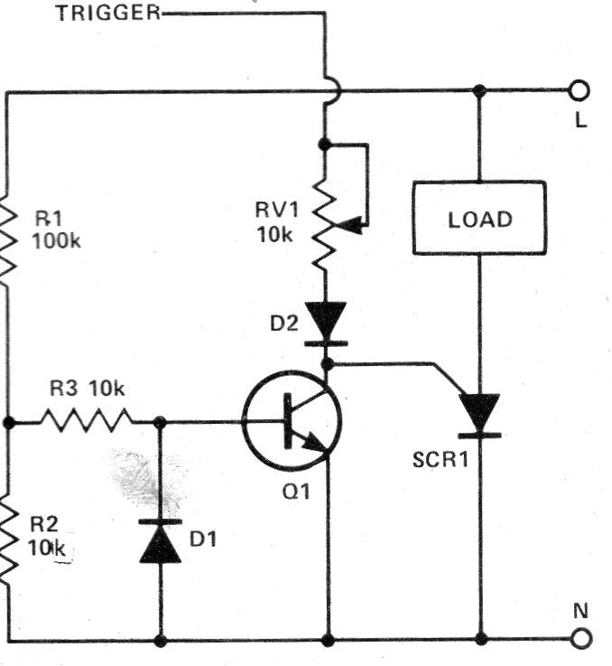
Este circuito de zero crossing switch dispara un SCR cuando la tensión de entrada pasa por cero. El circuito se puede utilizar en sistemas de alarma y se ha obtenido en una documentación de 1978.
Esta es una radio experimental para la banda de ondas medias, que con una antena pequeña puede...
Girando un pequeño motor con la ayuda de un volante, producimos un sonido similar al de una sirena...
Este circuito se puede incrustar en robots y otros automatismos para indicar su funcionamiento. Lo...