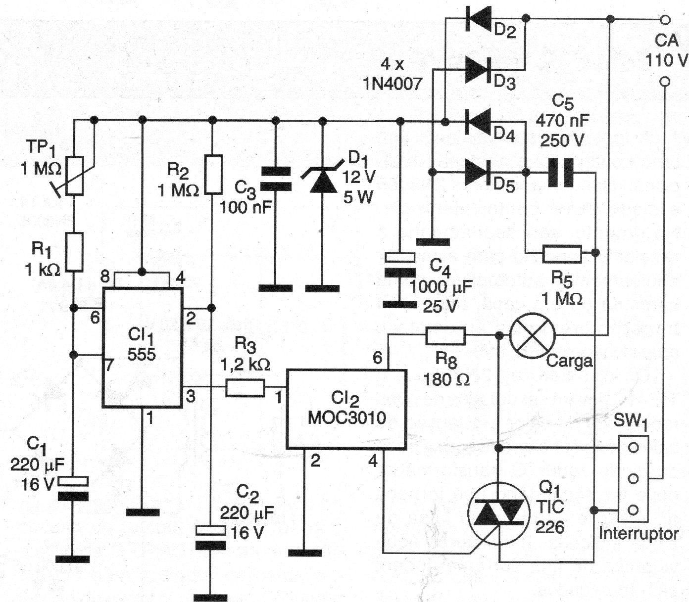
Este circuito se encuentra en una documentación de 2005. El triac debe estar dotado de un disipador de calor y el tiempo se ajusta en P1 hasta unos minutos. Los mayores intervalos de tiempo pueden obtenerse con el aumento de C1. El circuito utiliza fuente sin transformador.




