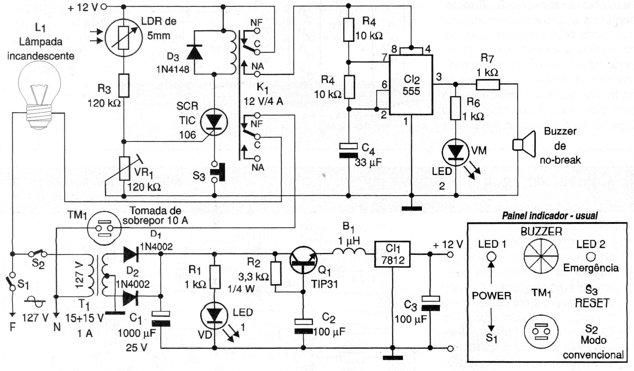
Se trata de un circuito ideal para la búsqueda de defectos en una encimera, además de pruebas de aparatos después de la reparación, con la ventaja de no necesitar un acompañamiento técnico. Esto, porque si durante la prueba se produce algún defecto el circuito dispara con el relé desactivando la carga de esta forma protegiendo el aparato, con una indicación visual-sonora de defecto. Para el ajuste de VR1 basta conectar un dimmer en la toma TM1 y accionar S1, ajustando a continuación el dimmer para que L1 quede con brillo entre el mínimo y el medio. A continuación se fija el LDR cerca de la lámpara, ajustándose VR1 para que el relé accione. La potencia de L1 debe ser de 2 a 3 veces la del aparato en prueba. Esto garantiza aproximadamente el 70% de la tensión de la red a la fuente de alimentación del aparato, lo que es razonable para una prueba de funcionamiento. Recordamos que al conectar un televisor en cualquier lámpara de serie, se aumenta rápidamente de brillo para luego disminuir el brillo. El consumo inicial corresponde a la bobina desmagnetizadora. En esta situación se utilizó el condensador C2 en la fuente para retardar en aproximadamente 2 segundos la alimentación del circuito evitando así el disparo con indicación falsa. Después de un disparo se debe desplazar el aparato de TM1 y luego rearmar el circuito en S3 y desconectar siempre en S1. S2 permite utilizar el circuito de la forma convencional. (2006)




