Este circuito simula el sonido de llamada de un teléfono. El transductor es una cápsula de alta impedancia y la alimentación puede ser hecha con tensiones de 5 a 12 V. Los condensadores eventualmente deben ser alterados para llegar al sonido deseado.
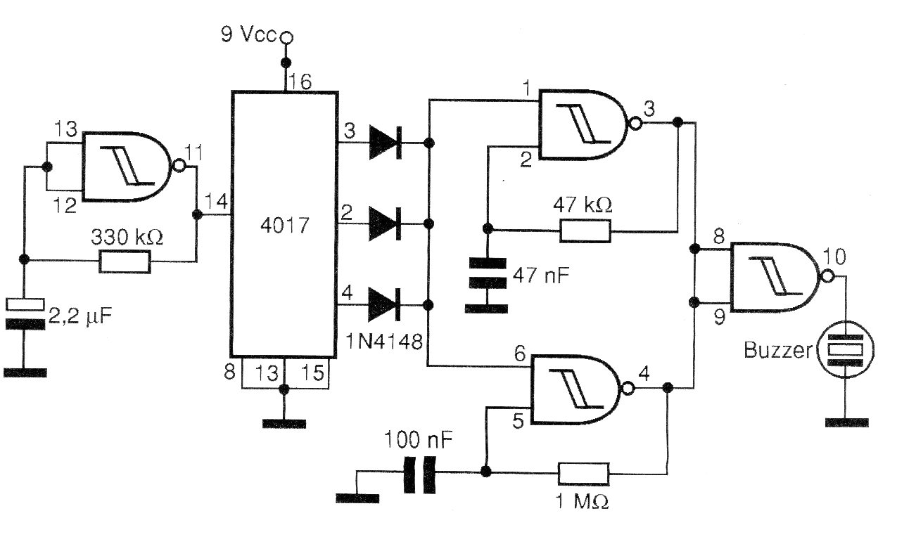
Timbre Para Teléfono (CIR5533S )
Este circuito simula el sonido de llamada de un teléfono. El transductor es una cápsula de alta impedancia y la alimentación puede ser hecha con tensiones de 5 a 12 V. Los condensadores eventualmente deben ser alterados para llegar al sonido deseado.




