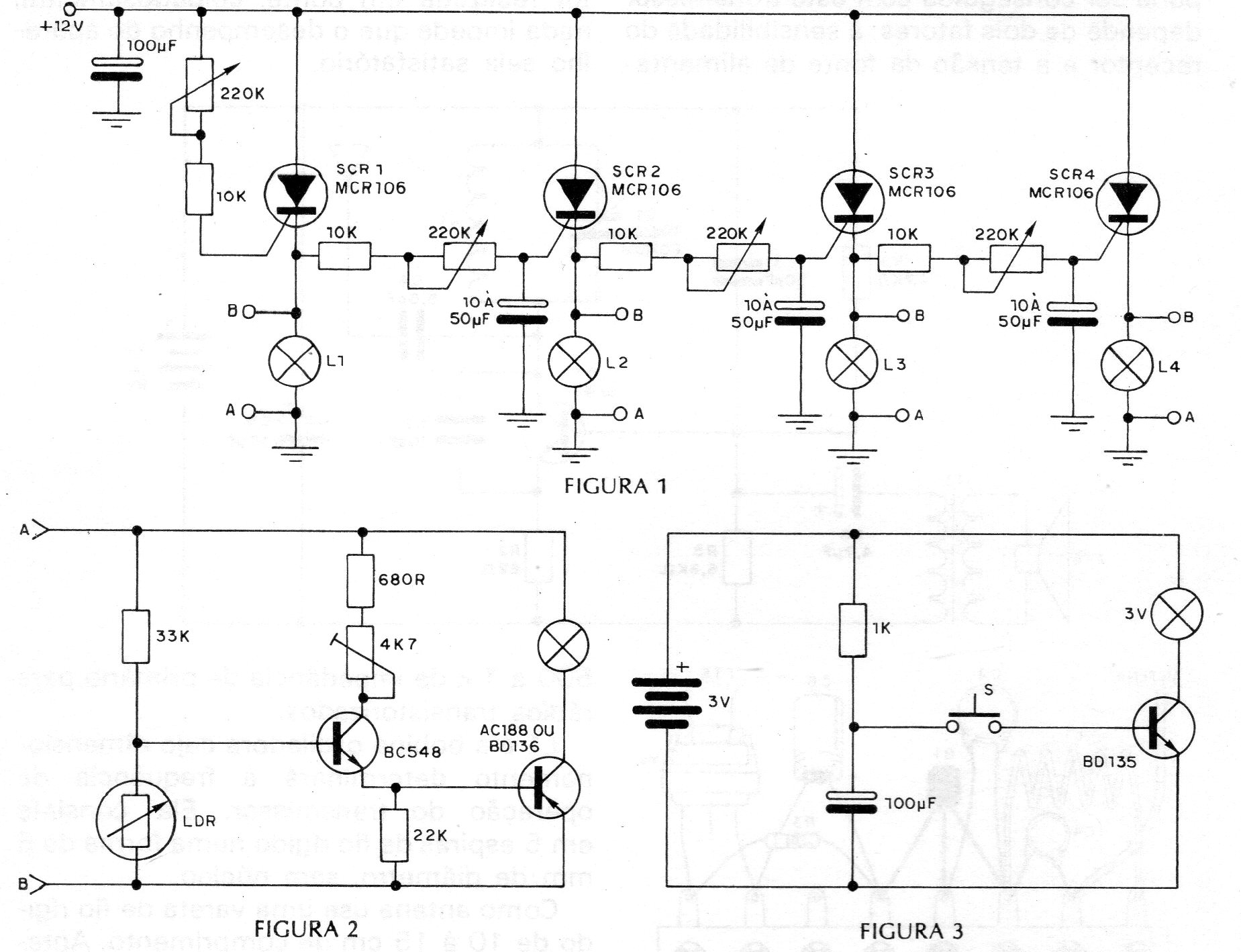
Este circuito es de una documentación de 1982. Se puede modernizar con el uso de LEDs en serie con resistores de 470 ohms en lugar de las lámparas indicadoras. El LDR debe estar dotado de un tubo opaco con lente así como el emisor, que también puede ser un LED. El circuito puede ser modificado para operar con microcontroladores.




