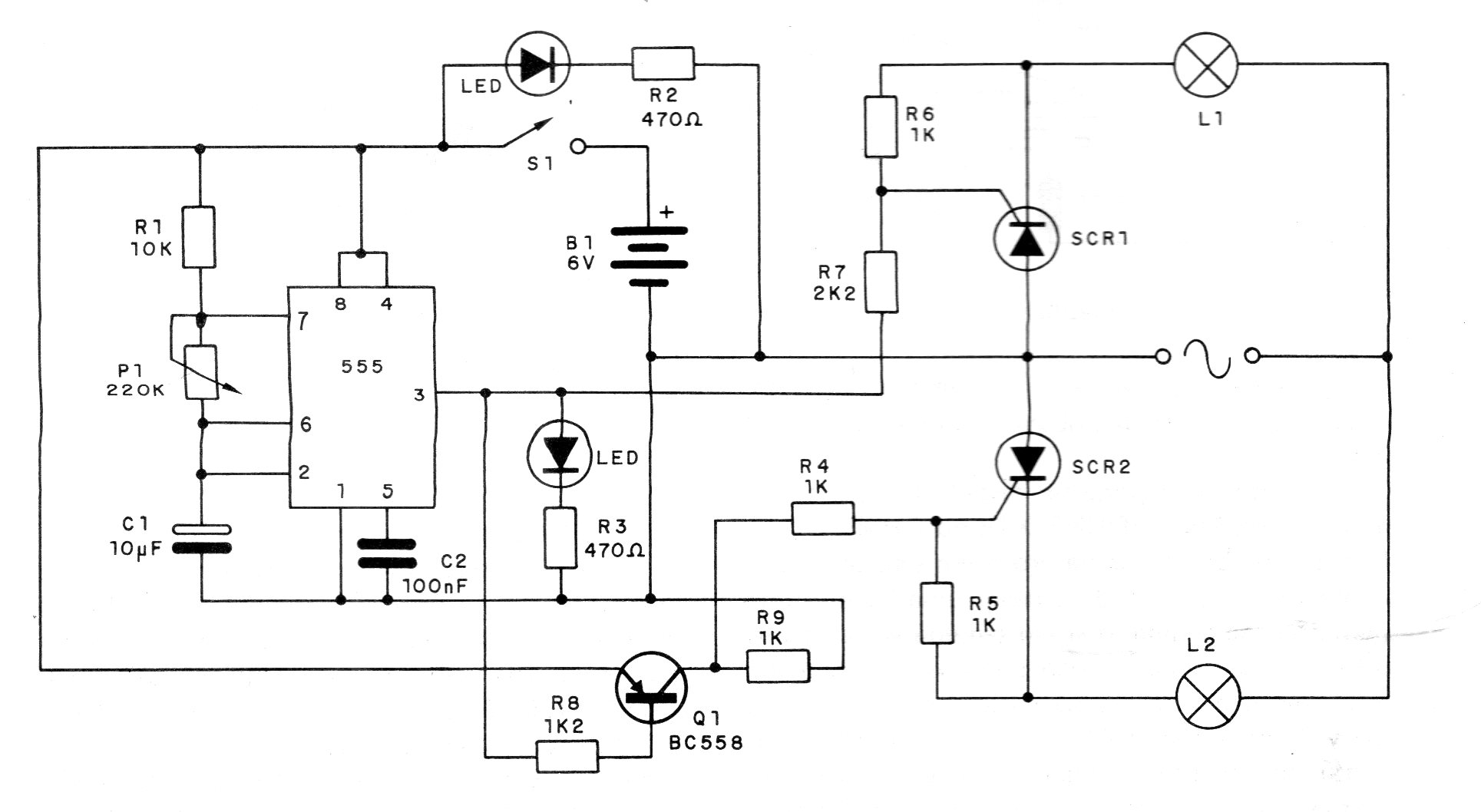
Este circuito, encontrado en una documentación de 1985, hace que dos lámparas incandescentes parpadeen alternativamente. La velocidad de los intermitentes se controla en P1. El circuito utiliza una batería auxiliar de 6 V (4 pilas), pero también se puede utilizar la fuente. Los SCR deben estar dotados de disipadores.




