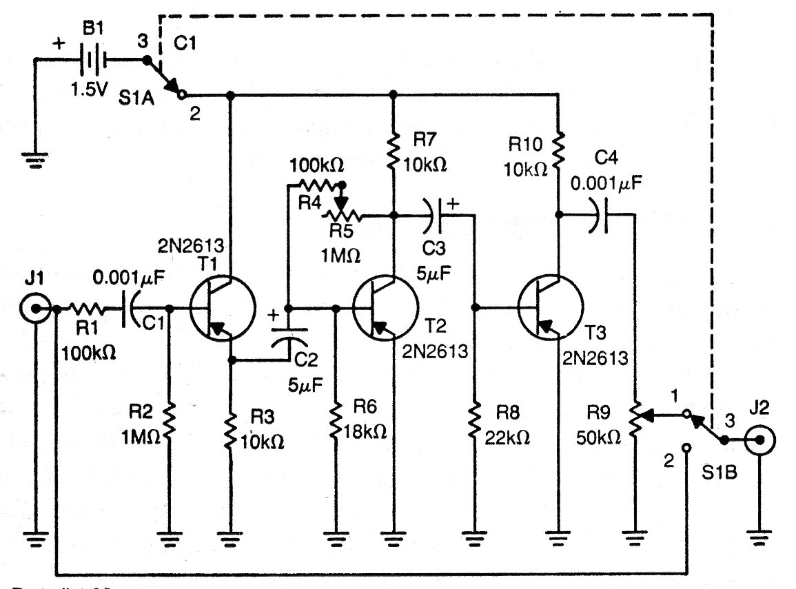
Este circuito de distorsión fue encontrado en una publicación americana de 1970. Puede ser montado con transistores más modernos como los BC558. Su alimentación es hecha por una sola pila. Los cables de entrada y de salida de señal deben ser blindados. Los ajustes se hacen en los dos potenciómetros. El de salida puede ser de 47k en lugar de 50k ya que este valor no es común actualmente.




