Este circuito encontrado en una documentación antigua se basa en el 709 que es un amplificador operacional ya no utilizado actualmente. El circuito equivalente puede ser elaborado en base a operativos más modernos. La fuente debe ser simétrica y los condensadores determinan el rango de frecuencias. En este caso el circuito genera de 30 a 25 kHz.
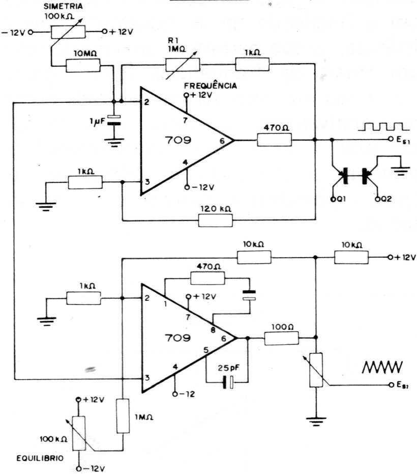
Generador de Funciones 709 (CIR4801S)
Este circuito encontrado en una documentación antigua se basa en el 709 que es un amplificador operacional ya no utilizado actualmente. El circuito equivalente puede ser elaborado en base a operativos más modernos. La fuente debe ser simétrica y los condensadores determinan el rango de frecuencias. En este caso el circuito genera de 30 a 25 kHz.





