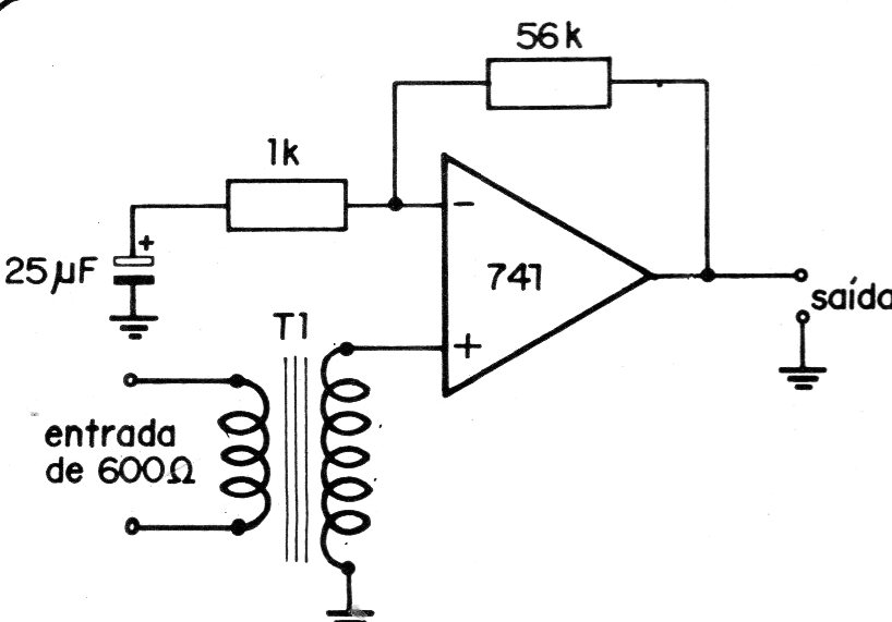
Este circuito utiliza un amplificador operacional 741 que debe ser alimentado por una fuente simétrica de 6 a 12 V. El transformador tiene un primario de 600 ohms y secundario de 50 k. La ganancia es dada por el resistor de realimentación y por el resistor de 1k, pudiendo ser alterado. Otros amplificadores operacionales equivalentes se pueden utilizar.




